全球最实用的IT互联网信息网站!
AI人工智能P2P分享&下载搜索网页发布信息网站地图
简单讲解Atmel Studio 6中SVN插件的使用方式
阅读全文2018-07-04
视频教程分享:vi模拟器如何使用
XMEGA Xplained是什么?Atmel AVR Studio 6介绍
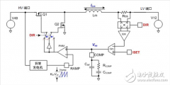
如何正确选择双向转换器控制方案
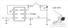
关于设计一款简单高效的发光二极管驱动器供摄
如何解决角度误差过大而无法精确定位
入了解SiC MOSFET实现建议和解决方案示例
视频讲解:对于AVR Studio5你知道多少
有刷直流、无刷直流、步进电机、交流感应电机
如何提高高电压输入和低电压输出的电源转换器
阅读全文2018-07-03
数字电压表设计教程之LTC2308数据手册解读
慧能泰负载开关HUSB305A产品介绍
德州仪器新型单级转换器助力微型逆变器
IGBT短路失效分析
CPU | 内存 | 硬盘 | 显卡 | 显示器 | 主板 | 电源 | 键鼠 | 网站地图
Copyright © 2025-2035 诺佳网 版权所有 备案号:赣ICP备2025066733号 本站资料均来源互联网收集整理,作品版权归作者所有,如果侵犯了您的版权,请跟我们联系。