全球最实用的IT互联网信息网站!
AI人工智能P2P分享&下载搜索网页发布信息网站地图
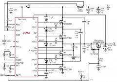
两个DC/DC换流器组合设计,可降低系统成本、组件
阅读全文2018-03-06
如何实现智能产品喇叭振幅和喇叭温度保护
一种称为混合滞回控制(HHC)的新型控制架构
高精度和高速度为何能直接影响着功耗的量级
高性能产品需求下,如何解读超低功耗真正意义
简单栅极脉冲驱动电路,最短时间开启或关闭R
一款固定比例高电压高功率开关电容器控制器
隔离式全双工高速数据链路应用设计方案
阅读全文2018-03-05
时钟信号和地址同时到达接收端,仿真具体波形
一种独特但简单的栅极脉冲驱动电路
数字电压表设计教程之LTC2308数据手册解读
慧能泰负载开关HUSB305A产品介绍
德州仪器新型单级转换器助力微型逆变器
IGBT短路失效分析
CPU | 内存 | 硬盘 | 显卡 | 显示器 | 主板 | 电源 | 键鼠 | 网站地图
Copyright © 2025-2035 诺佳网 版权所有 备案号:赣ICP备2025066733号 本站资料均来源互联网收集整理,作品版权归作者所有,如果侵犯了您的版权,请跟我们联系。