全球最实用的IT互联网信息网站!
AI人工智能P2P分享&下载搜索网页发布信息网站地图
如何使用集灵活性和高集成度于一身的全能ADC
阅读全文2018-03-02
一款采用高效率、高功率密度倍压器解决方案
锁相环模块电源管理要求及应用设计
采用隔离拓扑,保障DC/DC控制器的VIN最大额定值
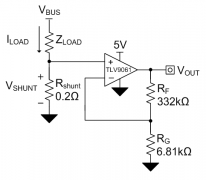
无人机应用中,低侧电流感应电路设计
模数转换器开发,如何缩小ADC的搜索范围
阅读全文2018-03-01
基本平台稳定系统中MEMS IMU频率响应分析
“DCR电流检测”随风而去,我得告诉你这几种电
如何设计精确的、低成本的低侧电流感应电路
SiC性能在实际应用中已经超过GaN
阅读全文2018-02-28
数字电压表设计教程之LTC2308数据手册解读
慧能泰负载开关HUSB305A产品介绍
德州仪器新型单级转换器助力微型逆变器
IGBT短路失效分析
CPU | 内存 | 硬盘 | 显卡 | 显示器 | 主板 | 电源 | 键鼠 | 网站地图
Copyright © 2025-2035 诺佳网 版权所有 备案号:赣ICP备2025066733号 本站资料均来源互联网收集整理,作品版权归作者所有,如果侵犯了您的版权,请跟我们联系。