TPS562203,TPS562206 都是采用 SOT563 封装的简单、易用的 2A 同步降压转换器。
这些器件旨在以最少的外部元件数量运行,并且还旨在实现低待机电流。
*附件:tps562203.pdf
该开关模式电源 (SMPS) 器件采用 D-CAP3 控制模式,提供快速瞬态响应,并支持低等效串联电阻 (ESR) 输出电容器,例如特种聚合物和超低 ESR 陶瓷电容器,无需外部补偿元件。
TPS562203 在 Eco 模式下运行,可在轻负载运行时保持高效率。TPS562206 在 FCCM 模式下运行,在所有负载条件下保持相同的频率和较低的输出纹波。该器件通过 OCP、UVLO、OTP 和 UVP 与 hiccup 集成全面保护。TPS56220x 采用 6 引脚、1.6mm × 1.6mm SOT563 (DRL) 封装,额定结温范围为 –40°C 至 125°C。
特性
- 针对广泛的应用进行配置
- 输入电压范围:4.2V 至 17V
- 输出电压范围:0.6V 至 7V
- 参考电压:0.6V
- 25°C 时基准电压精度为 ±1.5%
- 在 –40°C 至 125°C 范围内,基准电压精度为 ±2%
- 集成 100mΩ 和 55mΩ FET
- TPS562203的低静态电流:110μA
- 开关频率:600kHz
- 最大 95% 的大占空比作
- 固定软启动时间:1.4ms
- 易于使用且设计尺寸小
- 轻负载时的 Eco 模式可实现 TPS562203
- 轻负载时的 FCCM 模式,适用于 TPS562206
- 具有快速瞬态响应的 D-CAP3™ 控制模式
- 支持使用预偏置输出启动
- 用于 OT 和 UVLO 保护的非锁存
- 逐周期过流限制
- 用于紫外线防护的打嗝模式
- 工作结温范围:–40°C 至 125°C
- SOT563 封装:1.6mm × 1.6mm
参数

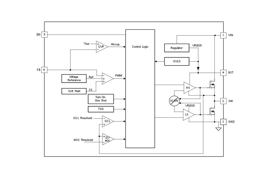
方框图

1. 产品概述
TPS562203是一款高效率、易于使用的同步降压转换器,专为4.2V至17V的宽输入电压范围设计,提供0.6V至7V的可调输出电压,并支持高达2A的持续输出电流。该转换器采用D-CAP3™控制模式,具有快速瞬态响应和无需外部补偿的特点。
2. 主要特性
- 宽输入电压范围:4.2V至17V。
- 可调输出电压:0.6V至7V。
- 高输出电流:支持高达2A的持续输出电流。
- 集成MOSFETs:内置低导通电阻的MOSFETs,减少外部元件数量和散热需求。
- Eco-mode:在轻载条件下提高能效,降低功耗。
- 固定软启动时间:内置1.4ms固定软启动时间,防止启动时的电流冲击。
- 全面保护:包括过流保护(OCP)、欠压锁定(UVLO)、过温保护(OTP)和欠压保护(UVP),确保转换器在异常条件下安全运行。
- 紧凑封装:采用6引脚、1.6mm x 1.6mm SOT563封装,适合空间受限的应用。
3. 功能描述
- D-CAP3™控制模式:提供快速瞬态响应,无需外部补偿元件,支持低ESR输出电容器。
- Eco-mode:在轻载条件下自动降低开关频率,提高能效。
- 固定软启动时间:简化设计流程,无需外部软启动电路。
- 过流保护:逐周期监测并限制输出电流,防止过流损坏。
- 欠压锁定(UVLO) :在输入电压过低时自动关断输出,保护转换器免受损坏。
- 过温保护(OTP) :内置温度传感器,当结温过高时自动关断输出,防止过热损坏。
- 欠压保护(UVP) :在输出电压过低时自动关断输出,防止系统不稳定。
4. 应用领域
- 电视
- 数字机顶盒(STB)
- 楼宇自动化
- 宽带固定线路接入
5. 典型应用电路
文档提供了TPS562203的典型应用电路图,包括输入和输出电容器、电感器、反馈电阻器等元件的选择指南。用户可根据具体需求调整电路参数,以实现最佳性能。
6. 封装与订购信息
TPS562203采用6引脚、1.6mm x 1.6mm SOT563封装,提供多种型号供用户选择。所有型号均为活跃生产状态,用户可根据具体需求进行订购。
7. 支持资源
- 文档支持:包括数据手册、应用报告、设计指南等,帮助用户深入了解和使用TPS562203。
- WEBENCH® Power Designer:提供定制化设计工具,简化电源设计流程。
- 社区支持:用户可通过TI E2E支持论坛获取专业工程师的解答和设计帮助。
- 通知服务:用户可注册接收文档更新通知,及时了解产品变更和最新信息。