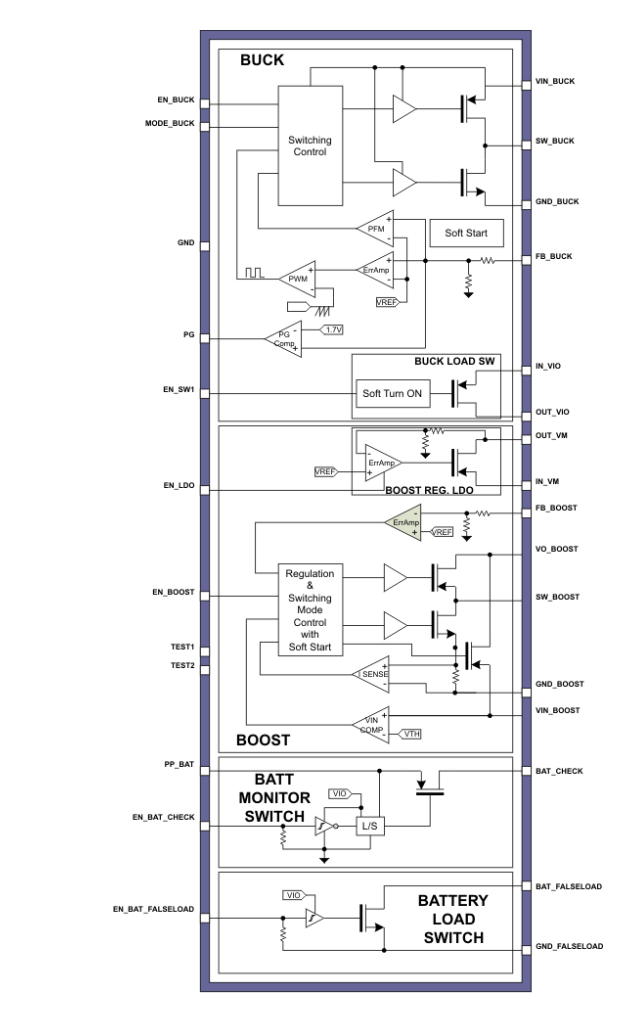
TPS80010 器件为 2 节碱性电池应用(如无线鼠标、键盘和视频游戏控制器)提供集成的电源管理解决方案。VBUCK 1.8V 输出由负载能力为 100mA 的降压转换器供电。当 VBUCK 大于其目标输出电压的 90% 时,会产生一个电源正常 (PG) 信号。TPS80010 中集成了一个 80mΩ 负载开关,该开关可连接到 VBUCK 输出,从而在连接到多个负载时提供更大的系统设计灵活性。3.1V VBOOST 输出由升压转换器供电。VBOOST 输出电压由集成的 3V LDO 进行后置调节。此后调节可在指定的电池范围内提供低噪声电源水平。
*附件:tps80010.pdf
特性
- 1.8V 降压直流/直流转换器
- 具有 3V 后置稳压器 LDO 的 3.1V 升压直流/直流转换器
- 超过 91% 的转换效率
- 两个 DC-DC 转换器的限流启动
- 具有限流导通的负载开关
- 电池电量监控开关
- 32 引脚、4mm × 4mm × 1mm VQFN 封装
- ESD 性能测试符合 JESD 22 标准
- 2000V 人体模型
(A114-B,II 类) - 500V 充电器件模型 (C101)
参数

方框图

1. 产品概述
- 类型:集成电源管理单元(PMU)
- 应用:双节碱性电池供电的应用,如无线鼠标、键盘和游戏控制器
- 特点:
- 1.8V降压(Buck)DC-DC转换器
- 3.1V升压(Boost)DC-DC转换器,带有3V后置调节LDO
- 过91%的转换效率
- 负载开关,带有限流启动
- 电池电量监测开关
- 32引脚,4mm x 4mm x 1mm VQFN封装
2. 主要功能
- 降压DC-DC转换器:
- 固定1.8V输出,负载能力达100mA
- 自动在PWM和PFM模式之间切换以优化效率
- 软启动功能,限制启动时的浪涌电流
- 升压DC-DC转换器:
- 固定3.1V输出,负载能力达50mA
- 断续电流模式(DCM)以在低负载下保持效率
- 3V后置调节LDO,提供低噪声供电
- 电池监测开关:
- 用于检查电池寿命
- 通过假负载实现,确定电池阻抗和健康状态
3. 电气特性
- 降压转换器:
- 输入电压范围:1.95V至3.6V
- 输出电压精度:±1.5%(PWM),±1%(PFM)
- 负载调整率:±0.5%
- 转换效率:高达92%(PFM),90%(PWM)
- 升压转换器:
- 输入电压范围:1.8V至3.6V
- 输出电压:3.0V至3.2V
- 负载调整率:±0.5%
- 转换效率:高达88%
- 后置调节LDO:
- 输出电压:2.91V至3.09V
- 负载调整率:40mV
- 电源抑制比(PSRR):40dB(120Hz至1kHz)
4. 热特性
5. 封装与尺寸
- 封装类型:32引脚VQFN
- 尺寸:4mm x 4mm x 1mm
6. 应用信息
- 设计要求:
- 降压转换器需要电感器和输出电容器
- 升压转换器同样需要电感器和输出电容器
- 输入电容器用于滤波和减少干扰
- 布局指南:
- 输入和输出电容器应靠近IC放置
- 反馈和输出引脚应远离噪声源
- 热焊盘应连接到PCB的接地平面
7. 开发支持
- 技术文档:提供数据手册、应用电路、布局指南等
- 社区资源:链接到TI的E2E在线社区,提供设计支持和问题解决
8. 订购信息
- 器件状态:活跃
- 封装选项:VQFN RSM
- 环境信息:符合RoHS和Green标准
9. 注意事项
- 在使用前,请确保所有元件的电压和电流额定值在绝对最大额定值之内
- 遵循推荐的布局和元件选择指南,以确保最佳性能
- 注意静电放电(ESD)保护,避免损坏IC