全球最实用的IT互联网信息网站!

AI人工智能P2P分享&下载搜索网页发布信息网站地图

当前位置:诺佳网 > 电子/半导体 > 电源和新能源 >

TPS7A83A 2A、低 VIN (1.1V)、低噪声、高精度、超低

时间:2025-03-03 11:27

人气:

作者:admin

标签: ldo  低压差  引脚  输出电压 

导读:TPS7A83A具有低噪声 (4.4 μV) ~RMS~ )、低压差线性稳压器 (LDO),能够提供 2 A 电流,最大压差仅为 200 mV。TPS7A8300A输出电压可在 0.8 V 至 3.95 V 范围内进行引脚编程,分辨率为 50 mV,并使...

TPS7A83A具有低噪声 (4.4 μV) RMS )、低压差线性稳压器LDO),能够提供 2 A 电流,最大压差仅为 200 mV。TPS7A8300A输出电压可在 0.8 V 至 3.95 V 范围内进行引脚编程,分辨率为 50 mV,并使用外部电阻分压器在 0.8 V 至 5.2 V 范围内进行调节。TPS7A8301A输出电压可在 0.5 V 至 2.075 V 范围内进行引脚编程,分辨率为 25 mV,并使用外部电阻分压器在 0.5 V 至 5.2 V 范围内进行调节。
*附件:TPS7A83A 2A、高精度 (0.75%)、低噪声 (4.4μVRMS) LDO 稳压器数据表.pdf

低噪声、高 PSRR 和高输出电流能力相结合,使 TPS7A83A 成为为噪声敏感元件供电的绝佳选择,例如高速通信、视频、医疗或测试和测量应用中的元件。该器件设计用于为高性能串行器和解串器 (SerDes)、模数转换器ADC)、数模转换器DAC) 和 RF 元件供电,因为 TPS7A83A 的高性能限制了电源产生的相位噪声和时钟抖动。具体来说,射频放大器受益于该器件的高性能和 5.2V 输出能力。

对于需要低输入电压、低输出 (LILO) 工作的数字负载 [例如专用集成电路ASIC)、现场可编程门阵列 (FPGA) 和数字信号处理器DSP)],TPS7A83A 的出色精度(0.75% 的过载和温度)、遥感、出色的瞬态性能和软启动功能可确保最佳系统性能。

TPS7A83A 的多功能性使该设备成为许多要求苛刻的应用的首选组件。

特性

  • 低压差:2 A 时为 200 mV(最大值)
  • 带 BIAS 的线路、负载和温度精度:0.75%(最大值)
  • 输出电压噪声:
    • 4.4 微伏RMS在 0.8V 输出时
  • 输入电压范围:
    • 无偏置:1.4 V 至 6.5 V
    • 带偏置:1.1 V 至 6.5 V
  • TPS7A8300A输出电压范围:
    • 可调工作电压:0.8 V 至 5.2 V
    • ANY-OUT™作:0.8 V 至 3.95 V
  • TPS7A8301A输出电压范围:
    • 可调作:0.5 V 至 5.2 V
    • ANY-OUT™作:0.5 V 至 2.075 V
  • 电源纹波抑制:
    • 500 kHz 时为 40 dB
  • 出色的负载瞬态响应
  • 可调软启动浪涌控制
  • 开漏电源正常 (PG) 输出

参数
image.png

方框图
image.png

一、产品概述

1. 主要特点

  • 高输出电流‌:最大可达2A。
  • 高精度‌:输出电压精度为0.75%(最大),带BIAS时为0.75%,不带BIAS时为1%。
  • 低噪声‌:输出噪声电压为4.4μV RMS(0.8V输出时)。
  • 低压差‌:最大压差为200mV(2A负载时)。
  • 宽输入电压范围‌:无BIAS时为1.4V至6.5V,带BIAS时为1.1V至6.5V。
  • 可调输出电压‌:使用外部电阻分压器可调,范围为0.5V至5.2V;ANY-OUT™功能可调范围为0.5V至2.075V。

2. 应用领域

  • 高速通信、视频、医疗或测试测量设备中的噪声敏感组件供电。
  • 高性能串行器/解串器(SerDes)、模数转换器(ADC)、数模转换器(DAC)和RF组件供电。

二、电气特性

1. 精度与噪声

  • 输出电压精度‌:0.75%(最大),包括线路、负载和温度变化的影响。
  • 输出噪声电压‌:4.4μV RMS(10Hz至100kHz,0.8V输出时)。

2. 电源抑制比(PSRR)

  • 在500kHz时,PSRR为40dB。

3. 其他关键特性

  • 压差电压‌:最大200mV(2A负载时)。
  • 短路电流限制‌:在输出电压被迫降至0.9倍标称值时,短路电流限制为2.8A至3.8A。
  • 启动软启动‌:可通过外部电容调节启动时的输出电压上升速率。
  • 电源良好(PG)输出‌:开漏输出,指示输出电压是否达到标称值。

三、功能描述

1. 高精度与低噪声

  • 采用高精度带隙电压参考和低噪声误差放大器,实现高精度和低噪声输出。

2. 可调输出电压

  • 支持通过外部电阻分压器或ANY-OUT™内部反馈网络进行输出电压调整。

3. 内部保护机制

  • 包括热关断保护、过流限制和欠压锁定(UVLO)功能,确保器件在异常条件下安全可靠地工作。

四、封装与热性能

1. 封装类型

  • 采用VQFN(20)封装,尺寸为3.5mm × 3.5mm(体部),5mm × 5mm(包括引脚)。

2. 热性能

  • 提供了多种热性能指标,如θJA(结到环境热阻)等,帮助用户在设计时考虑散热问题。

五、应用指南

1. 外部组件选择

  • 输入和输出电容应选择低ESR的陶瓷电容,以确保稳定性和瞬态性能。
  • 推荐使用10μF或更大的输入电容和22μF或更大的输出电容。

2. 布局建议

  • 所有电路组件应放置在PCB的同一侧,并尽可能靠近TPS7A83A的相应引脚。
  • 输入和输出电容的接地连接应尽可能短,并使用宽铜面进行接地连接。
  • 使用接地参考平面以提高PSRR和屏蔽噪声。

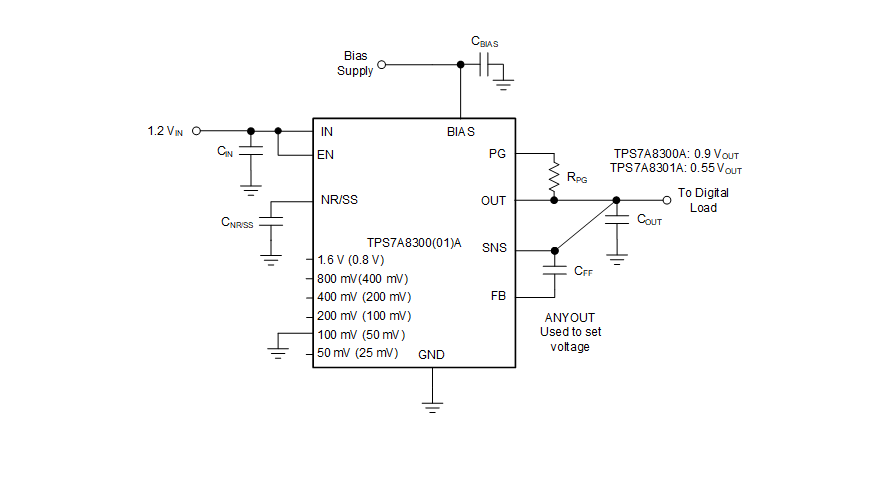
六、典型应用电路

  • 提供了典型应用电路图,展示了TPS7A83A如何为负载供电,并包括了输入和输出电容、软启动电容和反馈电阻的选择示例。

七、订购信息与支持

1. 订购信息

  • 提供了TPS7A83A的多种封装选项和输出电压版本的订购信息。

2. 支持资源

  • 包括数据表、应用笔记、SPICE模型等,帮助用户更好地理解和使用TPS7A83A。
  • 用户可通过TI社区获取技术支持和交流设计经验。
温馨提示:以上内容整理于网络,仅供参考,如果对您有帮助,留下您的阅读感言吧!
相关阅读
本类排行
相关标签
本类推荐

CPU | 内存 | 硬盘 | 显卡 | 显示器 | 主板 | 电源 | 键鼠 | 网站地图

Copyright © 2025-2035 诺佳网 版权所有 备案号:赣ICP备2025066733号
本站资料均来源互联网收集整理,作品版权归作者所有,如果侵犯了您的版权,请跟我们联系。

关注微信