TPS7A92具有低噪声 (4.8 μV) RMS )、低压差 (LDO) 稳压器,能够以仅 180 mV 的压差提供 2 A 电流。
TPS7A92 输出可通过 0.8 V 至 5.2 V 的外部电阻器进行调节。TPS7A92宽输入电压范围支持低至 1.4 V 和高达 6.5 V 的工作电压。
TPS7A92 具有 1% 的输出电压精度(线路、负载和温度范围内)和软启动功能,可降低浪涌电流,非常适合为敏感的模拟低压设备 [如压控振荡器 (VCO)、模数转换器 (ADC)、数模转换器 (DAC)、高端处理器和现场可编程门阵列 (FPGA)] 供电。
*附件:TPS7A92 2A、高精度、低噪声 LDO 稳压器数据表.pdf
该 TPS7A92 设计用于为噪声敏感元件供电,例如高速通信、视频、医疗或测试和测量应用中的元件。极低的 4.6μVRMS输出噪声和宽带 PSRR(1 MHz 时为 40 dB)可最大限度地减少相位噪声和时钟抖动。这些特性最大限度地提高了时钟器件、ADC 和 DAC 的性能。
特性
- 线路、负载和温度范围内精度为 1.0%
- 低输出噪声:4.6 μV
RMS (10 赫兹–100 kHz) - 低压差:2 A 时为 180 mV(典型值)
- 宽输入电压范围:1.4 V 至 6.5 V
- 宽输出电压范围:0.8 V 至 5.2 V
- 高电源纹波抑制 (PSRR):
- DC 时为 60 dB
- 100 kHz 时为 40 dB
- 1 MHz 时为 40 dB
- 快速瞬态响应
- 可调启动浪涌控制,具有可选的软启动充电电流
- 漏极开路电源就绪 (PG) 输出
- R
θJC = 3.2°C/W - 使用 22μF 或更大的陶瓷输出电容器时保持稳定
- 2.5mm × 2.5mm、10 引脚 WSON 封装
参数

方框图

一、产品概述
1. 主要特点
- 高精度:输出电压精度达1%,覆盖线路、负载和温度变化。
- 低噪声:输出噪声仅为4.6μV RMS(10Hz至100kHz),适合噪声敏感应用。
- 高电源抑制比(PSRR) :在DC至1MHz范围内提供高PSRR,降低输入噪声对输出的影响。
- 大输出电流:最大可提供2A输出电流,满足高功率需求。
- 宽输入电压范围:支持1.4V至6.5V的输入电压范围。
2. 应用领域
- 高速模拟电路:如VCO、ADC、DAC、LVDS等。
- 成像设备:如CMOS传感器、视频ASICs。
- 测试与测量设备。
- 仪器仪表、医疗及音频设备。
- 数字负载:如SerDes、FPGA、DSP等。
二、电气特性
1. 输入与输出电压
- 输入电压范围:1.4V至6.5V。
- 输出电压范围:0.8V至5.2V(可调)。
2. 其他关键特性
- 最大压降:180mV @ 2A。
- 软启动功能:通过外部电容控制启动时的输出电压上升速率,减少浪涌电流。
- 电源良好(PG)输出:提供开漏电源良好信号,用于监测输出电压状态。
- 热关断保护:当结温超过160°C时自动关断输出,防止过热损坏。
三、功能描述
1. 输出电压调整
2. 噪声抑制
- 内置噪声抑制电路,可通过外部噪声抑制电容进一步降低输出噪声。
3. 软启动控制
- 提供软启动控制引脚,允许用户根据应用需求调整启动时间。
4. 电源良好监测
- PG引脚用于监测输出电压是否达到设定阈值,提供电源良好信号。
5. 保护功能
- 包括欠压锁定(UVLO)、过流保护和热关断保护,确保电路稳定可靠运行。
四、封装与热性能
1. 封装类型
- 采用2.5mm × 2.5mm、10引脚WSON封装,体积小、散热性能好。
2. 热性能
- 热阻(RθJA):56.9°C/W,需合理设计PCB布局以优化散热性能。
五、应用指南
1. 电容选择
- 输入端需连接至少10μF的陶瓷电容,输出端需连接至少22μF的陶瓷电容,以确保稳定性。
- 可选噪声抑制电容和馈前电容以进一步改善PSRR和噪声性能。
2. 布局建议
- 将输入和输出电容尽可能靠近TPS7A92的相应引脚,以减小寄生电感。
- 使用宽铜面进行接地连接,降低接地阻抗。
- 确保热垫与PCB上的大面积接地平面连接,以优化散热性能。
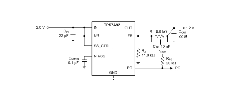
六、典型应用电路
- 提供了典型应用电路图,展示了TPS7A92如何为各种负载供电,并包括了软启动和噪声抑制电路的设计示例。
七、订购信息与支持
1. 订购信息
- 提供了TPS7A92的多种输出电压版本和封装选项的订购信息。
2. 支持资源
- 包括数据表、应用笔记、参考设计等,帮助用户更好地理解和使用TPS7A92。
- 提供TI社区支持,用户可以在此获取技术支持和交流设计经验。