时间:2025-02-13 09:14
人气:
作者:admin
电池储能系统的应用与解决方案
ESS(储能系统)在建设低碳世界中发挥着至关重要的作用,是目前最蓬勃的工业应用之一。其背后的原因包括各国脱碳目标主导的积极政策,还有在新能源应用快速发展过程中,对太阳能等可再生能源存储和控制的需求,以及锂离子电池成本的不断降低。本文将为您介绍储能系统的架构,以及安森美(onsemi)提供的产品和解决方案。
电池储能系统可减轻电动汽车充电造成的电网压力
ESS是一个已经被广泛研究的应用,它以电化学存储(电池)、机械存储(压缩空气)、热存储(熔盐)等方式来存储能源。本文则将针对与太阳能逆变器系统连接的电池储能系统作为重点介绍。
BESS(电池储能系统)广泛应用于住宅和商业领域。在住宅应用中,BESS可充当备用电源,防止意外断电,并通过将电能从低值时段转移到高值时段来节省成本。在涉及较大系统的商业应用中,BESS可以有效地存储和管理太阳能逆变器产生的免费清洁能源,实现低碳排放。如今BESS的另一个关键属性是它能够减轻因电动汽车充电需求不断增长而造成的电网压力。
BESS由4部分组成,包括电池组、BMS(电池管理系统)、PCS(Power Conversion System,功率转换系统)、EMS(Energy Management System,能源管理系统),不仅适用于商业类型,也适用于住宅类型。电池组由电芯组成,建立商业级系统,高压模块集成到机架或组中以获得更高的容量。通常充电和放电电压范围为50 V至1100 V,取决于电池电压和电路拓扑。BMS是管理可充电电池的电子系统,通过确保电池在SOA(安全操作区)下运行、监控运行状态、计算和报告实时数据等来实现更长的使用寿命。PCS是电池组与电网和/或负载之间连接的电能双向转换的另一个重要子系统,它在很大程度上决定了系统成本、尺寸和性能。EMS则是一个基于软件的计算机辅助工具系统,电力电网运营商使用它来监视、控制和优化发电或输电系统的性能。
与IGBT相比,SiC器件在高压大电流应用中具有更多优势,例如可实现高频开关。尽管IGBT仍然是BESS设计的首选,但考虑到不同的开关策略,在某些部分结合SiC器件可以产生卓越的性能。例如,在使用A-NPC的双向逆变器中,由于专用开关策略需要内部开关的高开关频率,因此可以在内部桥臂中选择SiC器件以减少开关损耗,而其余开关仍然可以利用低VCE(SAT) IGBT以保持成本可控。

三电平配置可降低功率损耗
和电流纹波
三电平I-NPC和三电平ANPC是PCS中常见的双向拓扑,以匹配不断增加的输出功率。与两电平拓扑相比,三电平拓扑需要更多的元器件、驱动信号和更复杂的控制结构。但其优点是显而易见的,即三电平配置的目标是通过减半的施加电压来降低功率损耗和电流纹波,以及更好的EMI性能。
NXH800H120L7QDSG是安森美的新型QDual3 1200 V 800 A半桥IGBT功率模块。集成的Field Stop Trench 7 IGBT和Gen.7二极管可提供更低的传导损耗和开关损耗,使设计人员能够实现高效率和卓越的可靠性。通过多个QDual3模块并联,可组成三级ANPC模块,系统组输出功率可达1.6MW - 1.8MW。
DESAT(去饱和)是大功率转换中首选的重要保护之一。它可以通过尽快关断开关来防止IGBT/MOSFET因短路而损坏。NCD57000集成了去饱和检测功能,当VCESAT达到目标值时,内部STO(软关断)MOSFET被激活,对栅极电容进行放电,以减少高dV/dt引起的过压应力和损耗。此外,该单通道栅极驱动器具有高拉电流/灌电流(4 A/6 A)、5 kVrms电流隔离,以及UVLO、有源米勒钳位等其他保护功能。
以下将为您介绍一些安森美在电池储能系统应用中的一些重要产品。首先,通常辅助电源是基于使用初级侧调节的QR(准谐振)反激式控制器的反激式拓扑来设计的。NCP1362是一款用于低功耗离线SMPS的初级侧PWM控制器。采用NCP1362的最大优点是不需要光耦反馈,提高了供电的可靠性。此外,它还能在低VDS时关闭开关,以提高效率并节省热量。NCP1362是一款初级侧QR反激式控制器,无需次级反馈电路,可执行谷值锁定QR峰值电流模式控制,具有优化的轻载效率和待机性能。
分布式储能系统可能由数百台PCS和控制单元组成。现代指挥中心必须采用更复杂的连接解决方案,以满足不断增长的节点和计算需求。安森美的NCN26010是市场上首批符合802.3cg标准的控制器之一。它提供了良好的抗噪性,超过了IEEE 802.3cg中的抗噪水平,可实现50米以上的范围,且可减少多达70%的电缆数量,安装成本降低多达80%,可降低软件维护成本。
EliteSiC 1200 V MOSFET是新系列的1200 V M3S 平面SiC MOSFET,针对高温操作进行了优化,改进了高频操作的寄生电容,在VGS=18 V时RDS(ON)=22 mΩ,超低栅极电荷(QG(TOT))=137 nC,具有高速开关、低电容 (COSS=146 pF),采用开尔文源的4引脚封装。
Field Stop VII 1200 V IGBT是新系列的1200 V Trench Field Stop VII IGBT,具有沟槽狭窄台面和质子植入多重缓冲器,可提供快速开关型和低VCE(SAT)型,改进了高频操作的寄生电容,具有通用封装,目标应用为能源基础设施、工厂自动化。
Field Stop VII IGBT PIM NXH800H120L7QDSG 则具有高效率和可控性的Field Stop Trench 7 IGBT 和 Gen.7 二极管,支持 1200 V、800 A 2 合 1 半桥配置,与领先的竞争产品相比,功率密度高出 10%,能量损耗低10%,具有低热阻、隔离基板与 NTC 热敏电阻,可焊接引脚、压接引脚 (根据要求),具低电感布局。
选择栅极驱动器所须遵循的重要因素
在选择栅极驱动器时,首先要了解目前的驱动能力、故障检测、抗扰度、传播延迟、兼容性等因素。当然,并不是每一点都需要遵循。例如,与IGBT不同,SiC MOSFET的输出特性更像是可变电阻,并且没有饱和区,这意味着正常的去饱和检测原理不起作用。作为解决方案之一,通常使用电流传感器来检测过电流,或者使用温度传感器来检测异常温度。
NCP51561是一款双通道隔离栅极驱动器,具有4.5A / 9A的拉/灌峰值电流,典型传播延迟为36 ns,最大延迟匹配为5 ns,可通过ANB的单输入或双输入模式,支持5 kV电流隔离,CMTI ≥ 200 kV/μs,采用SOIC-16WB封装,爬电距离为8mm。
NCD57080 / NCD57090则是单通道隔离栅极驱动器,具有6.5A拉/灌峰值电流,提供分离输出有源米勒钳位或负偏置版本,支持3.3V、5V和15V逻辑输入,以及3.5 kV电流隔离,CMTI ≥ 100 kV/μs,NCD57080采用SOIC-8封装,爬电距离为4mm,NCD57090采用SOIC-8WB封装,爬电距离为8mm。
NCD57100是单通道隔离栅极驱动器,具有7A拉/灌峰值电流,以及UVLO和DESAT保护,支持宽偏置电压范围,包括负VEE,具有3.3V、5V和15V逻辑输入,支持3.5 kV电流隔离,CMTI ≥ 100 kV/μs,采用SOIC-16WB封装,爬电距离为8mm。

常见的双向AC-DC拓扑需求
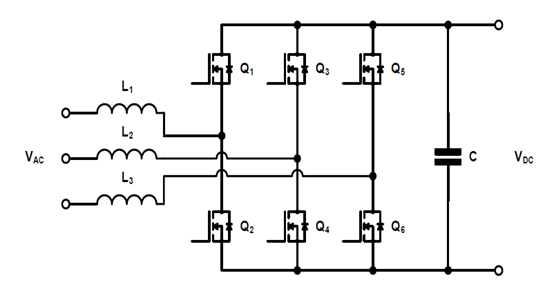
在双向AC-DC中的常见拓扑中,三相全桥转换器具有电路简单、控制方便、元器件少的各特色,开关需要承受完整的总线电压和尖峰,需要大容量变压器,增加成本和终端系统尺寸,优先选择宽带隙元器件以减小THD、电感器尺寸。
单相/三相图腾柱转换器可提高效率、EMI、THD,并减少每个周期进行的开关数量,开关数量少,功率密度高,但需要宽带隙元器件来减少恢复损耗,具有零交叉点噪声、共模噪声的特性。
三相三电平转换器则采用三级配置,可降低某些开关上的THD和电压应力,拥有更多栅极驱动器和更复杂的控制,效率更高,成本更高,是太阳能逆变器设计中经过验证的配置。
双向DC-DC中的常见拓扑则有降压-升压转换器,可扩大充电/放电电压范围以提高电池利用率,充放电时可实现双向电能转换,元器件少且易于控制,可根据电池电压进行选择。
双有源桥式转换器则可运行相移调制以在高负载下实现ZVS,两级电流不匹配会造成意外的损失,为达到预期效率而进行的相移、变压器、频率等复杂设计,在此类高频/高压操作中,宽带隙元器件是首选,可减少输出电流纹波,从而减小输出电容器的尺寸,这在高功率情况下是首选,支持隔离转换以确保安全。
CLLC谐振转换器可通过增加1个电容,实现基于LLC的双向转换,可通过复杂的频率调制和无源选择以实现双向高效率,需要额外的DC-DC转换才能达到宽输出范围,以确保良好的效率,在整个负载范围内比DAB具有更好的效率,支持隔离转换以确保安全。
安森美拥有完整的电池储能系统相关产品线,包括双向AC-DC与双向DC-DC、隔离栅极驱动器、电源管理、信号条件与控制、逻辑与记忆、界面等产品,将可满足客户一站购足的需求。
结语
电池储能系统在现代能源结构中扮演着至关重要的角色,它们不仅能有效提升可再生能源的利用效率,还能为电网稳定性和用电灵活性提供可靠支持。随着技术的不断创新,储能系统的安全性、寿命和成本效益都在持续改善,推动其在家庭、商业、工业以及大型电力基础设施中的广泛应用。安森美提供了设计电池储能系统所需的完整产品线,将能够加速相关应用产品的设计速度,抢占市场先机。