时间:2023-08-28 09:11
人气:
作者:admin
今天给大家分享的是DC-DC 升压电路。主要是关于:DC-DC 升压电路、DC-DC 升压模块原理、如何构建DC-DC 升压电路。
一、什么是 DC-DC 转换器?
DC-DC 转换器是一种电力电子电路,可有效地将直流电从一个电压转换为另一个电压。
DC-DC 转换器在现代电子产品中扮演着不可或缺的角色。这是因为与线性稳压器相比,它们具有多项优势。尤其是线性稳压器会散发大量热量,与 DC-DC 转换器中的开关稳压器相比,它们的效率非常低。

DC-DC 升压电路
在介绍 DC-DC 转换器 的工作原理之前,看一个示例,为什么 DC-DC 转换器这么有用?假设构建一个具有以下要求的电路:

DC-DC 升压电路
2Ω 负载电阻
12V 直流电源
5V 负载电压
我们需要降低 12V 电池的电压,为负载提供 5V 电压。我们可以将一个2.8Ω的电阻与负载串联,以提供所需要的电压。
先计算电路的效率如下:

DC-DC 升压电路
从这些计算中,我们可以看到负载仅仅消耗了 12.5W 的输入功率,剩余部分 (30 – 12.5 = 17.5 W) 转化为热量。
照这么来看,其实是有点浪费的,如果触摸串联电阻,会有点热,这里需要结合机制来冷却电路,为了获得更优的解决方案,可以看下面的电路:

DC-DC 升压电路
开关断开时,输入电压为 0V,控制在 ON 位置时,输入电压为 12V。下图分别显示了开关位置 ON 和 OFF 的等效电路。

DC-DC 升压电路等效电路
如果我们如下图(a)所示控制开关,我们得到如下图(b)所示的电压图。T为切换周期,单位为毫秒或微秒。

DC-DC 升压电路
在这种情况下,这种开关行为的平均输出电压为 5V,因为:

DC-DC 升压电路
该电路的平均输出电压为5V,但我们可以通过使用RC滤波电路去除谐波来改善输出波形。
如果我们假设开关是理想的(理想开关是不消耗或耗散电源的开关),我们可以计算出该电路的效率为 100%。当开关处于 ON 位置时,流过电路的电流为 6A。
由于我们有一个理想的开关,耗散功率为 P_diss = RI 2 = 0 * 9 2 = 0W。当开关处于关闭位置时,没有电流流过开关,因此在这种情况下,耗散功率也为 0。
然而在实际应用中,找到一个理想的开关是比较困难的,这就意味着实际上会有一些功耗,虽然有功耗,但转换的效率仍旧很高。
二、 DC-DC 升压电路
DC-DC 升压电路主要是增加电源的电压,例如:升压转换器可以采用 5V 电源并将其升压至 25V。通常,你会在电池充电器或太阳能电池板中找到 DC-DC 升压转换器。它们还可用于从同一电池为具有不同工作电压的组件供电。
这种配置将直流电压升高到由电路中组件选择决定的水平。这是升压转换器的一般示意图。
1、升压开关打开状态

升压开关 ON 状态
2、升压开关关闭状态

升压开关关闭状态
基本配置包括直流电源(Vin)、电感(L)、二极管(D)、开关器件(SW)、平滑电容(C)和负载电阻(Load),Vout 是输出电压。
开关通常是功率电子器件,例如由 PWM 信号控制的 MOSFET或BJT 晶体管。该 PWM 信号通过非常快速地切换晶体管来工作,通常每秒数千次。
三、DC-DC 升压电路工作原理
假设当前的电压是 5V,需要将 5V 转换为更高的电压值,用 DC-DC 升压电路就可以实现,这里假设我们是管道工。
1、涡轮加速
首先我们需要加速涡轮。为此,节气门打开,水快速排放,将部分能量传递给涡轮机,结果涡轮机开始旋转。

DC-DC 升压电路工作原理
2、填充压力储罐
油门关闭,由旋转的涡轮飞轮半部推动的一部分水打开阀门并填充储水箱,另一部分水在储水箱提供的高压下流向消费者,同时阀门防止水倒流。

DC-DC 升压电路工作原理
3、从压力储罐发电并加速涡轮机
涡轮的速度开始下降。水不能再推动阀门,储水箱仍有足够的能量积累。然后油门再次打开,水开始快速旋转涡轮。由于消费者从储罐接收能量,因此流向消费者的能量不会停止,然后循环重复。
现在工作原理已经很清楚了,我们将从管道设备切换到电子设备。

DC-DC 升压电路工作原理
我们用感应节流阀代替了涡轮机。晶体管用于代替控制水流的节流阀。二极管起阀门作用,用电代替储压罐。
下面就可以很好的理解,DC-DC 升压电路的工作原理。
1、电感累积电荷
开关已关闭,电感通过从源接收电流来积累能量。

DC-DC 升压电路工作原理
2、将能量转移到电容
开关打开,线圈保持磁场中积累的能量。电流试图保持在同一水平,但来自电感的额外能量会提高电压,从而打开通过二极管的路径。一部分能量流向消费者,而剩余能量在电容器中积累。

DC-DC 升压电路工作原理
3、在电感中积累能量并将电荷转移给消耗的电路
然后开关被锁定,线圈再次开始积累能量,同时,消耗的从电容接收能量。

DC-DC 升压电路工作原理
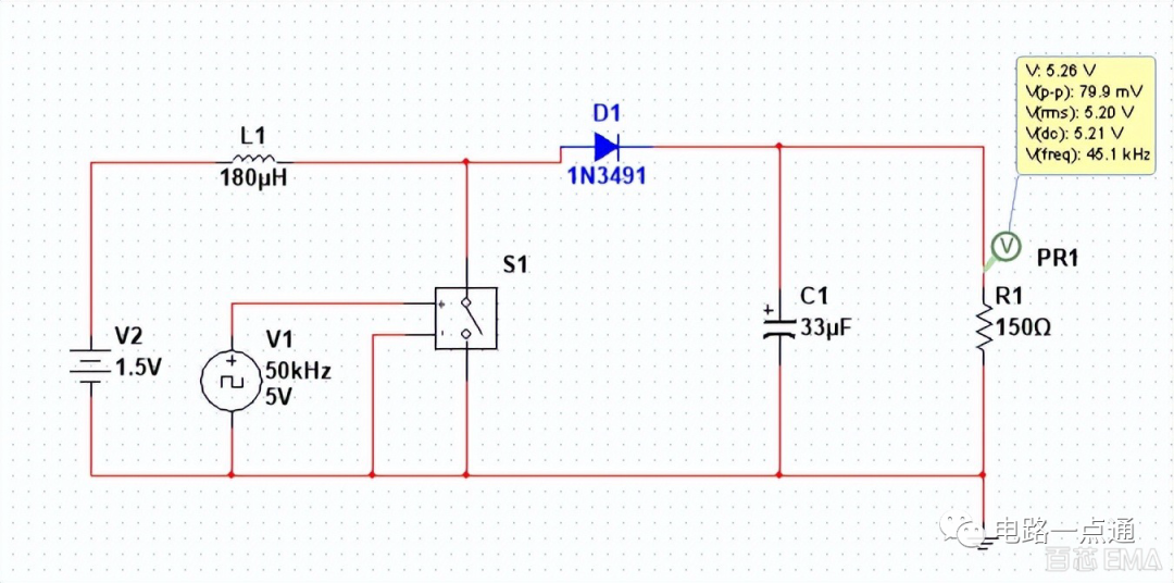
四、如何构建 DC-DC 升压电路
在下面中,构建一个 1.5V 至 5V DC-DC 升压转换器,
1、构建 DC-DC 升压 电路所需要的组件:
1.5V 直流电源
180uH 电感一个
1个1N3491 二极管
1个33uF 电容
一个 150 Ω 电阻
一个 MOSFET或JFET 开关晶体管
PWM 源,如Arduino Uno或555 定时器,可生成 50KHz、5V、75% 占空比
2、DC-DC 升压电路工作原理图

DC-DC 升压电路
审核编辑:汤梓红