时间:2023-08-28 09:14
人气:
作者:admin
NMOS防反接:

PMOS防反接

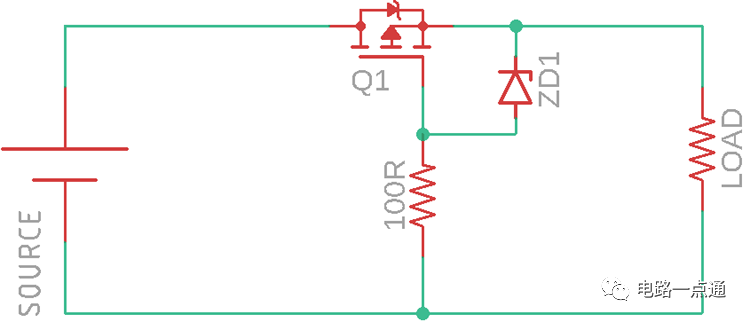
在实际应用中,G极一般串联一个电阻,防止MOS管被击穿,也可以加上稳压二极管,并联在分压电阻上的电容,有一个软启动的作用。在电流开始流过的瞬间,电容充电,G极的电压逐步建立起来。

对于PMOS,相比NOMS导通需要Vgs大于阈值电压,由于其开启电压可以为0,DS之间的压差不大,比NMOS更具有优势。
保险丝防护
当电源接反时,电路中存在短路,产生大电流,进而将保险丝熔断,起到保护电路的作用。
新补充
PMOS防反接保护电路:
PMOS用作电源开关,将负载与电源连接或断开,在正确连接电源期间,MOSFET由于正确的VGS(栅极到源极电压)而导通,但在反极性情况下,栅极到源极电压太低而无法导通MOSFET并将负载与输入电源断开。
二极管的接法采用这张图片的接法
100R电阻是与齐纳二极管相连的MOSFET栅极电阻,齐纳二极管保护栅极免受过压。

MOSFET选择的主要参数
DS漏源电阻(RDS):使用极低的RDS(漏源电阻)以实现低散热和极低的输出压降,更高的RDS将产生更高的热耗散。
D漏极电流:通过MOSFET的最大电流,如果负载电流需要2A电流,选择能够承受该电流的MOSFET。在这种情况下,漏极电流为3A的MOSFET是一个不错的选择。选择比实际需要大的参数。
DS漏源电压:DS漏源电压需要高于电路电压。如果电路需要最大30V的电压,则需要漏源电压为50V的MOSFET才能安全运行,始终选择大于实际需要的参数。反接时,MOSFET会因Vgs不足而关断,对负载电流和MOSFET都没有影响。
以上参数在正常情况下都是需要的,需要谨慎选择。
齐纳二极管电压的选择:
每个MOSFET都带有一个Vgs(栅极到源极电压)。如果栅极到源极电压增加超过最大额定值,这可能会损坏MOSFET栅极。因此,选择一个不会超过MOSFET栅极电压的齐纳二极管电压。对于10V的Vgs,9.1V齐纳二极管就足够了。确保栅极电压不应超过最大额定电压。
齐纳二极管与肖特基二极管的区别:

(1)肖特基二极管:正向导通压降0.7V左右,整流电流可达几A
(2)齐纳二极管(稳压二极管):其是一种直到临界反向击穿电压前都具有很高电阻的半导体器件。
(3)肖特基二极管当反向电压过大时会损坏,齐纳二极管不会!
(4)应用:稳压一般用来提供一个简易的参考电压或者做定压指示,肖特基大多用于开关整流。
稳压二极管原理:
正向特性和普通二极管差不多,反向特性是在反向电压低于反向击穿电压时,反向电阻很大,反向漏电流极小。但是,当反向电压临近反向电压的临界值时,反向电流骤然增大,称为击穿,在这一临界击穿点上,反向电阻骤然降至很小值。尽管电流在很大的范围内变化,而二极管两端的电压却基本上稳定在击穿电压附件,从而实现了二极管的稳压功能。
齐纳二极管需要关注的参数:
(1)反向击穿电压;(2)功率,在齐纳二极管工作时,会有电流流过它,因此会发热!
齐纳二极管的使用限制:
1.不适合大负载场景。只适合负载比较小的场景(几十mA),当应用于大电流场景时发热会很严重!
2.缺乏反馈,输出不稳定,负载的跳变和输入电源的跳变,都会引起输出电压的剧烈波动。


R1不可少,当R1缺少时,直接接入,会导致齐纳二极管上的电流过大而烧毁。
当没有达到齐纳二极管的反向击穿电压时,齐纳二极管相当于不存在,正向使用时就相当于肖特基二极管。
MOS管使用总结
MOS管作开关 :无论是N沟道还是P沟道,一定是寄生二极管的负极接输入边,正极接输出端或GND,否则就无法实现开关功能了。
所以,N沟道D极接输入,S极接输出或GND
P沟道S极接输入,D极接输出

如果方向接反,会出现下面这种情况,起不到开关作用:因为通过寄生二极管直接导通,S极电压可以无条件到D极,MOS管就失去了开关的作用。

隔离作用: 也就是防反接,相当于一个二极管。使用二极管,导通时会有压降,会损失一些电压。而使用MOS管做隔离,在正向导通时,在G极加合适的电压,可以让MOS管饱和导通,这样通过电流时,几乎不产生压降。
作隔离作用时,不论N沟道还是P沟道,寄生二极管的方向就是电路导通的方向。使用PMOS做隔离电路最常见。

审核编辑:汤梓红
下一篇:LL-SAW器件的设计要点