时间:2023-08-29 10:10
人气:
作者:admin
圣邦微电子推出 SGM2049C,一款 2A、高精度、低噪音、低压差线性稳压器(LDO)。可应用于无线设备、工业、仪器仪表和医疗、ADC 和 DAC 以及 ATE。
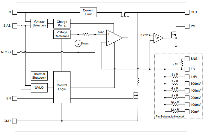
SGM2049C 是一款高精度、低噪声、低压差的线性稳压器。它能够提供 2A 输出电流,典型压差仅为 80mV。工作输入电压范围为 1.1V 至 7V(有 BIAS)和 1.4V 至 7V(无 BIAS)。SGM2049C 的输出电压可通过引脚选择设置为 0.8V 至 3.95V,也可通过外部电阻分压器调节为 0.8V 至 5.2V。
其他功能包括逻辑控制关断模式、短路电流限制和热关断保护。SGM2049C 具有自动放电功能,可在禁用状态下对 VOUT 快速放电。
SGM2049C 适用于需要高精度、低噪声和大电流电源的应用,如模数转换器 (ADC)、数模转换器 (DAC) 和射频元件。
SGM2049C 具有极高的精度、遥感和软启动功能,可降低浪涌电流,确保为 FPGA、DSP 和 ASIC 等数字负载供电时实现最佳系统性能。
SGM2049C 采用符合环保理念的 TQFN-3.5×3.5-20L 和 TQFN-5×5-20L绿色封装,工作温度范围为 -40℃ 至 +125℃。

图 1 SGM2049C 功能框图
关于圣邦微电子
SG Micro Corp
圣邦微电子(北京)股份有限公司(股票代码 300661)专注于高性能、高品质模拟集成电路的研发和销售。产品覆盖信号链和电源管理两大领域,拥有 30 大类 4600 余款可供销售型号,全部自主研发,广泛应用于工业控制、汽车电子、通信设备、消费类电子和医疗仪器等领域,以及物联网、新能源和人工智能等新兴市场。
审核编辑:汤梓红
上一篇:钠离子电池三大技术路线“竞速”