时间:2023-08-22 08:10
人气:
作者:admin
之前的文章中,在遇到空载电压不正常、低压无法启机、频率过高等问题,我们给出了详细的解决方法。本篇文章,我们将介绍另一个难题就是恒流(CC)模式下重载无法启动,我们又该如何去解决呢?
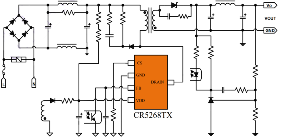
本文的调试方案是基于PWM控制开关CR5268TN样机,以下为测试样机图片:

CR5268TN样机图片
【应用】电源适配器/存储设备电源/充电器等【规格】25V1.2A
【控制IC】CR5268TN
关于CR5268TN:
高能效绿色节能PWM控制开关
产品概述
CR5268TN是一款高集成度、低待机功耗的CCM+PFM混合电流模式PWM控制开关。CR5268TN轻载时会降低频率,最低频率22kHz可避免音频噪声。CR5268TN提供了完整的保护功能,如OCP、OTP、VDD_OVP、UVLO等。软启动功能可以减少系统启动时MOSFET的应力,前沿消隐时间简化了系统应用。通过频率抖动和软驱动电路的设计,降低开关噪声,简化了EMI设计。CR5268TN提供DIP-8L的封装。
主要特点
●较低的启动电流 (大约3μA)
●全电压范围待机低于75mW
●满足六级能效标准
●内置软启动减少MOSFET应力
●内建同步斜坡补偿,消除次谐波振荡
●内建频率抖动功能,降低EMI
●内置65kHz开关频率
●轻载降低工作频率
●输出二极管短路保护
●VDD过压保护功能
●内置前沿消隐电路
●逐周期过流保护
●内置过温保护
●过载保护
●DIP-8L绿色封装
基本应用
●电源适配器●充电器●存储设备电源
典型应用

管脚排列

管脚描述


【问题描述】
恒流(CC)模式下重载无法启动。
【解决思路】
重载无法启机的原因有很多,以下是可能出现问题的几个要点:
1、VCC启动电阻的阻值不合适。
2、OCP过小,导致无法满载启机。
3、电容的容量不够。
4、前后二极管的导通速度差异过大。
5、环路不稳定。
6、容性负载过大导致。
7、变压器设计问题。
8、PCB板设计问题。
【调通要点】
按步骤来首先检查基本电性以及波形是否有问题,再查看元器件选型是否有问题,最后考虑设计问题,以下是样机部分波形图片:


查看了波形、应力、频率等未发现异常,所以应该不是环路不稳的原因,接下来再考虑元器件选型。以下是我的调试过程:
1
输入电容用的是47uF的容量,较为满足30W的样机,排除输入容量不足的原因,而VCC电容用的是4.7uF,尝试增大VCC电容,发现没有效果。
2
接着再尝试更换启动电阻,发现效果不大,排除启动电阻的原因。
3
由于肖特基二极管用的是速度较慢的管,而前面的二极管用的都是快管,怀疑是否因速度不一致而导致的,更换肖特基后,发现没有改善。
4
输出电容是由5个470uF电容左右的电容并联而成的,而此电路实际上只需要1个470uF电容就能工作,怀疑是否因电容过多导致容性负载过大而导致样机带不起,去掉电容后,发现情况并没有解决。
5
OCP为1.2A,尝试增大OCP到1.8A,发现情况有所改善,但问题没有解决,于是确认了OCP并不是根本原因。
6
由于增大OCP后情况有所改善,怀疑是否因潜在的环路不稳而导致的,于是调试环路,发现有所改善。
【最终结果】
调试完成环路后,样机全电压可以正常带载启机,如下图:

一开始测试的基本波形都正常,显得环路并没有出现问题。而实际上是环路出现的问题导致无法带载启机,像这种难以发现的情况,需要工程师们一步一步的排查原因,这也是开关电源的难点之一。
下一篇:镍镉电池充电器电路图