时间:2023-08-18 11:41
人气:
作者:admin
-----------------------------------------简介--------------------------------------
主要内容包括:
LDO在实际应用中应该如何选取?输入输出电容如何选取?热性能如何估算?负载应该多大?
-----------------------------------------正文--------------------------------------
一、明确需求并选型
1. 输出电压
个人公众号:硬件之路学习笔记
根据电路需求明确LDO的输出电压大小,如果后级电路容纳电压范围较大,应当尽量选择常见电压,如3.3V、2.5V等。因为这样的电压等级可以选择固定输出电压的LDO,输出电压更加准确且不需要外部反馈电阻。
2. 输出电流
根据后级电路需求明确LDO的输出电流能力,并在预估的最大电流基础上留有一定裕度,例如需求600mA,可以选择800mA最好是1A输出能力的LDO,这样对提高LDO的热性能以及噪声抑制能力有利。
3. 异常保护能力
根据项目情况确定是否需要多大的过流保护能力,防止短路时烧坏后级电路;同时还有热关断等能力也是需要考虑的项。
4. 精度
根据后级电路需求明确LDO的精度,包括整个工作温度范围与整个负载范围内的精度。
5. 外置使能
根据项目情况确定是否需要使能控制LDO工作与否。
6. 软起动
根据项目情况确定是否需要软起动功能的LDO。
7. 压降
根据前后电路确定LDO的压降大小,并根据LDO数据手册的相关信息选型。
我们假设我们需要一款负载能力大于800mA,输入电压5V,输出电压4V的LDO,电压精度不小于3%;拥有使能开关引脚,由3.3V单片机高低电平控制;拥有软起动功能;其工作温度环境为50℃;有输出异常指示引脚。
筛选后的型号为:TI的TPS7A91,其精度在整个温度范围与负载范围内为1%,输入电压范围1.4~6.5V,输出电压范围为0.8~5.2V;下面我们对其性能进行具体分析并绘制其外围电路。
二、外围电路与参数计算
1. 热性能-参考:电源之LDO-3. LDO的热性能
已知压降为5V-4V=1V;负载电流最大800mA;则最大功率为1*0.8=0.8W;
查看数据手册发现其SON-10封装热阻RθJA为56.9℃/W,则其温升为:56.9*0.8=45.52;由于其工作环境温度为50℃,则内核温度为:45.52+50=95.52℃,未超过其最大内核温度125℃,满足要求。
2. 压降
其数据手册压降与负载电流、输入电压关系如下图:可以看出其在5V输入负载800mA、工作温度50℃下的压降不会超过200mV,而能提供的最大压降为5V-4V=1V,足以满足要求。

个人公众号:硬件之路学习笔记
3. 外置使能功能
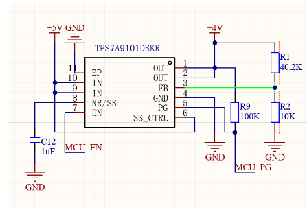
EN引脚提供控制功能,可以接单片机IO口控制LDO的开启、关闭,其低电平电压为0.4V,高电平电压大于1.1V,可以用3.3V的高低电平控制。
4. 软起动
SS_CTRL连接输入引脚且NR/SS并联电容则可以在降低噪声的同时获得软启动功能。根据数据手册,1uF电容可以获得6ms的启动延时。

5. 输出异常指示
PG引脚为输出状态指示引脚,开漏输出,接10k~100k上拉电阻到输出脚。
6. 反馈电阻计算与选取
推荐电阻配比如下表,表中没有我们需要的4V输出的推荐电阻,因此我们需要自己计算,数据手册可以获得VFB=0.8V,假设下电阻R2取10kΩ-1%,上电阻为R1,则Vout/(R1+R2)=VF/R2 计算得出R1=40kΩ,根据E96-1%电阻阻值表取40.2kΩ,取40.2kΩ时实际输出电压为4.016V(电阻精度引起的误差后续再写文章具体分析)。

7. 原理图绘制 个人公众号:硬件之路学习笔记

-----------------------------------------总结--------------------------------------
本片为LDO选型与外围电路计算与处理,下篇为LDO的PCB绘制。
审核编辑:汤梓红