时间:2023-08-16 12:39
人气:
作者:admin
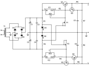
这个对称稳压电源和可变电源0到30V 2A电路不需要进一步解释,它是一个受控可变对称源,每条线(-15和+15)可以提供高达15V的电压,或者整体可以提供高达30V的电压,用于高达 2A 的消耗,但经过一些更改可以修改为提供高达 5A (或更多)。晶体管Q1和Q2应安装在散热器上,以及采用TO-220封装的集成LM337和T LM317。

对称稳压电源组件列表:
T1 – 适用于初级电源(110 或 220V)和次级 15 +15 至 2A 的变压器。
IC1 – LM317 集成电路 (ECG956)
IC2 – 集成电路 LM337T (ECG957)
Q1 – 晶体管 TIP3055
Q2 – 晶体管 TIP2955
Q3 – 晶体管 BC548 或类似
Q4 – 晶体管 BC558 或类似
D1 至 D4 – 1N5804 或类似二极管。
D5 和 D6 – LED
C1 和 C2 – 电解电容器 4700uF 35V
C3 至 C6 – 0.1uF 电容器 (100nF) 50V
R1 和 R2 – 1000 欧姆 1/2W 电阻器
R3 和 R4 – 220 欧姆 1/2W 电阻器
R5 和R6 – 0.5 欧姆 5W 电阻
R7 和 R8 – 470 欧姆 1/2W 电阻
P1 和 P2 – 5000 欧姆电位器
5A 修改:
T1 – 适用于初级电源(110 或 220V)和次级 15 +15 至 5A 的变压器。
D1 至 D4 – 1N5809 或类似二极管。
C1 和 C2 – 电解电容器 35V 10000uF
R5 和 R6 – 0.22 欧姆 10W 电阻
上一篇:锂离子电池充电器电路图讲解
下一篇:DC电源模块生产用料扎实的表现