时间:2023-08-11 09:03
人气:
作者:admin
3个锂电池充电电路方案
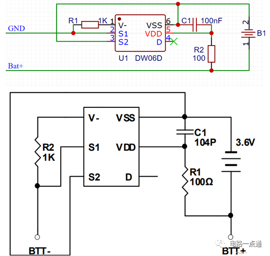
锂电池充电电路一
原理图如下

都是比较小的,SOT-23-6 封装
此方案的优势是器件可以扩容,也就是可以替换成容量更大的mos管。
锂电池充电电路二

锂电池充电电路三
注意线的粗细。

引脚说明

锂电池电量检测电路
键盘上的电量检测电路原理图

电量检测使用ESP32的GPI/O 35引脚,若要更改请选择GPI/O号大于30的引脚。
电量检测引脚在 keyboard.h 的第176行定义
1#define BAT_PIN 35 //电量检测引脚
因为ADC驱动器API支持ADC1(8个通道,GPI/O 32-39)和ADC2(10个通道,GPI/O 0、2、4、12-15、25-27)。但是Wi-Fi驱动程序使用了ADC2。因此,在开启WiFi后只能使用ADC1(GPI/O 32-39)。
考虑到功耗问题,以下是重新设计的电路,仅供参考。

在上图中,使用一个NMOS管控制电池与分压电路的通断,并将NMOS的G极下拉,额外使用一个GPIO引脚连接 POWER_EN ,通过输出高低电平可主动控制电池与电路的通断。
也使得ESP32断电或者进入DeepSleep模式时使电池与分压电路断开,减小工作电流。
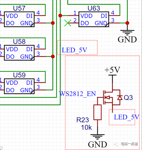
WS2812的供电电路也可以使用MOS管进行电源隔离。

在上图中,使用一个NMOS管控制 TP5400 的5V输出与 WS2812 的5V输入电路通断,并将NMOS的G极下拉。
额外使用一个GPIO引脚连接 WS2812_EN (可与POWER_EN相连,这样只使用一个GPIO引脚),通过输出高低电平可主动控制电池与电路的通断。
也使得ESP32断电或者进入DeepSleep模式时使电池与分压电路断开,减小工作电流。
审核编辑:汤梓红