全球最实用的IT互联网信息网站!

AI人工智能P2P分享&下载搜索网页发布信息网站地图

当前位置:诺佳网 > 电子/半导体 > 电源和新能源 >

电源开关电路图讲解:NMOS、PMOS

时间:2023-08-14 09:18

人气:

作者:admin

标签: PMOS  开关电路  NMOS  电源开关 

导读:电源开关电路图讲解:NMOS、PMOS-NMOS低边开关电路切换的是对地的导通,PMOS作为高边开关电路切换的是对电源的导通。...

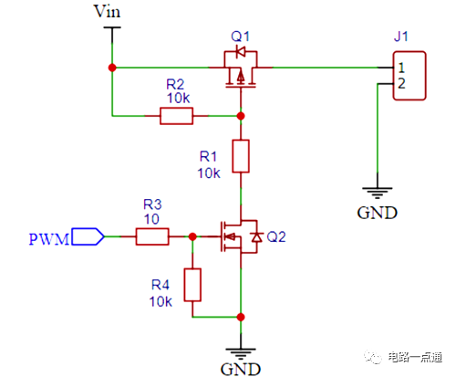
电源开关电路-NMOS、PMOS

NMOS低边开关电路切换的是对地的导通,PMOS作为高边开关电路切换的是对电源的导通。

wKgZomTZgNSAYEzAAACrrvq5zvA006.png

NMOS

因此一些简单不需要完全切断的简单的电路,比如LED可以用NMOS

wKgaomTZgNSARkLnAAB87kKEAHA190.png

PMOS

低电压5V

wKgaomTZgNSANKRVAAB-4SVYH2o412.png

高电压12V 24V等, 需要保护pmos不被烧坏

wKgZomTZgNSAHshjAABv2wXlm9M857.png

  审核编辑:汤梓红

 

温馨提示:以上内容整理于网络,仅供参考,如果对您有帮助,留下您的阅读感言吧!
相关阅读
本类排行
相关标签
本类推荐

CPU | 内存 | 硬盘 | 显卡 | 显示器 | 主板 | 电源 | 键鼠 | 网站地图

Copyright © 2025-2035 诺佳网 版权所有 备案号:赣ICP备2025066733号
本站资料均来源互联网收集整理,作品版权归作者所有,如果侵犯了您的版权,请跟我们联系。

关注微信