时间:2023-08-01 18:18
人气:
作者:admin
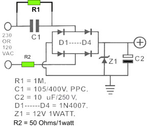
这些是无变压器(trafo)设计的12V直流电源电路。这些电路使用容抗代替电阻;并且它不会产生太多热量。该电路消耗约 30ma 的交流电。为了安全起见,请务必使用保险丝和/或易熔电阻器。给出的值仅供参考。如果您使用光隔离器作为电路的输出设备,那么应该有足够的功率用于定时器、光控开关、温度控制器等。




警告!!! :该电路有潜在危险!如果您的电力配有“火线”和“中性线”,则中性线通常连接到地面。有时根本没有中性线,而有 3 相线,两相之间的电压为 115V 至 240V。如果您形成一条通向地球的导电路径,并且触摸其中一根相线(“带电”),这可能是致命的!
只有在您知道自己在做什么的情况下才能从事这样的项目,这对初学者来说没什么!