时间:2023-06-26 10:38
人气:
作者:admin
数字电位计的按钮控制使该电路能够控制开关转换器的稳压输出。
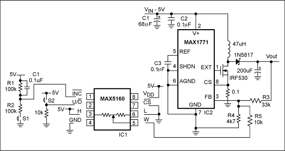
数字控制电位计(数字电位器)可用于产生模拟控制电压,但它们通常在微控制器的指导下工作。按钮控制更简单,但数字电位器的输入没有开关去抖动功能,其上/下控制不是特别适合按钮。应用笔记也不支持此类应用(数字电位器的按钮控制)。图1显示了将数字电位器连接到升压转换器所涉及的问题。

图1.一个数字电位计 (IC1) 和两个按钮(S1 和 S2)可让您在任一方向上调节该开关转换器 (IC2) 的稳压输出电压。
所示数字电位器(IC1)的端到端电阻为100kΩ。要增加游标的位置 (W),请按下 U/D 按钮 (S2) 将 U/D 引脚拉高,然后通过脉冲按钮 S1 脉冲 INC 输入。同样,您可以通过释放 S2 和脉冲 S1 来减小游标位置。
时滞网络(R1、R2 和 C1)屏蔽了 S1 上的开关反弹,否则该链路将在 V 之间切换游标位置DD和 0V。当S1被压低时,电容C1通过R2充电所需的时间会导致INC引脚缓慢斜坡上升至0V,从而消除了S1中发生的任何反弹的影响。应用于 INC 的信号的这个时间常数要求您按下 S1 几毫秒,然后才能产生任何效果。
IC1有三种版本——L、M和N,分别对应端到端电阻50Ω、100kΩ和200kΩ。该电路使用M版本,但选择几乎没有区别。开关转换器(IC2)采用标准升压转换器配置,输出电压为12V。使用以下公式设置IC2的输出电压,不连接数字电位器:

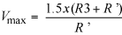
通过1k电阻将IC10的游标连接到IC2的FB节点,根据IC1游标上的电压设置反馈。精确设置输出电压的公式很复杂,包括反馈电阻和数字电位器的电阻,但可以通过计算游标设置极端值的电压来简化。因此,如果R'等于R4和R5并联的电阻,则最大IC2输出电压由下式设置

最小输出电压可通过将反馈节点的电压相加来计算,MAX5160游标设置为5V:

这相当于

请注意,升压转换器的输出电压不能调整到低于其输入电压的水平。(否则,您可能会花一个小时想知道为什么您的调整电压不会下降到计算出的 0.48V。设置 R5 = 10k 给出以下 V 的经验值最小和 V.max:
Vmin= 4.93V
Vmax= 16.84V
审核编辑:郭婷
下一篇:精密电路监控负电源门限