时间:2023-04-23 11:55
人气:
作者:admin
在电信、工业和汽车应用中,数据丢失是一个值得关注的问题,在这些应用中,嵌入式系统依赖于稳定的电源供应。突然的电源中断可能会在硬盘驱动器和闪存的读取和写入操作期间损坏数据。通常,嵌入式系统只需 10 毫秒到 50 毫秒即可备份易失性数据以防止丢失。
数据备份用于嵌入式系统的维护、故障排除和维修工作。在复杂的工业金属加工设备中,重要的是在断电后存储多个刀具的位置和状态,以防止以后恢复供电时设备故障。这些应用需要稳定的电源和数据保留,但不可靠的电源使其难以实现。长电源线、放电电池、未稳压的交流适配器、负载突降和开关高功率电动机导致输入电源容易出错。因此,嵌入式系统的开发人员更喜欢使用尽可能宽的输入电压范围进行设计,从而能够在各种应用和环境中使用。
电路说明
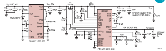
图 1 显示了一个系统,该系统为数据备份提供可靠的主电源和保持电源。该解决方案以 LTC3643 双向后备电源为中心。当输入电压存在时,LTC3643 对存储电容器 C 进行充电存储,升压模式下高达 40V。当输入电压中断时,LTC3643 将存储电容器放电至负载 在降压模式中,从而将标称电压保持在负载 (V.SYS) 在 3V 至 17V 范围内。

备用存储轨的相对较高的电压增加了该解决方案的存储能量(E = CV2/2),并允许使用电解电容器作为备用存储组件。电解电容器价格低廉且广泛可用,大大降低了备份解决方案的成本。LTC3643 的另一个优点是它能够支持 12V 系统,这是许多汽车和工业应用中的默认标准电压轨。
在图 1 中,LTM4607 μModule 降压-升压型转换器充当前端稳压器,从一个 12V 至 5V 输入 (如汽车电池) 产生 5V/高达 36A 的电流。降压-升压稳压器只要输入电压保持在指定范围内,即可保持稳定的 12V 输出,从而允许 V®.SYS通过汽车冷启动和负载突降等掉电和过压条件。当输入电压中断或移出此范围时,基于 LTC3643 的备用电源解决方案将保持 V.SYS系统电压,允许短期数据备份。
电路功能
正常工作时,当P沟道MOSFET Q1导通时,标志PFO为低电平,电解电容阵列C存储充电至40V。当输入电压中断时,LTC3643 关断 Q1,将标志 PFO 设置为高电平并开始对 C 放电存储电容阵列,保持12V至负载。当Q1处于关断状态时,该晶体管的体二极管有效地将负载与输入线路隔离开来。PFO 标志标识故障,并向主机发出信号,以断开非关键负载和电源电路。这里假设与数据保留相关的关键电路消耗1A电流,持续时间长达100ms。图 2 说明了整个切换过程。在启动时,由于存在输入电压,因此系统负载由 LTM4607 提供。当输入电压中断时,LTC3643 通过对存储电容器进行放电来支持系统负载。图3更详细地显示了切换的时序。负载电压降至10V,该值由电阻分压器R设定铂/R铅然后恢复到标称12V,由电阻分压器R设定圣/R某人.


估算所需存储电容和保持时间的公式如下。如果需要更详细的分析,可以在供应商的文档中找到必要的信息。

结论
LTC®3643 是一款高度集成的高性能后备稳压器。本设计笔记所示的设计结合了该 IC 的优势和高效率降压-升压型 LTM4607 μModule 稳压器。这些器件共同为汽车和工业应用中的数据保留和备份提供了小尺寸、高效且经济高效的解决方案。
审核编辑:郭婷