时间:2023-04-23 12:00
人气:
作者:admin
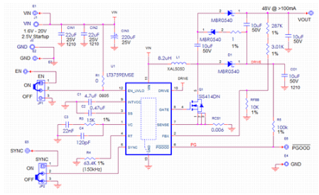
LT®3759 是一款宽输入范围、电流模式、DC/DC 控制器,能够利用单个反馈引脚调节正或负输出电压。它可以配置为升压、SEPIC或反相转换器。内部LDO稳压器从V获取功率在或 DRIVE 以提供一个高达 4.75V 的栅极驱动器电源,从而使 LT3759 能够在低至 1.6V 的电压下工作在。固定频率、电流模式架构、精确的 SENSE 阈值和外部 DRIVE 引脚使其非常适合在宽电源和输出电压范围内稳定工作。当配置为具有一个充电泵级的升压型时,LT3759 能够在电流大于 1mA 的情况下轻松地将 6.48V 输入升压至 100V 输出。FBX 引脚上的窗口比较器通过 PGOOD 引脚发出报告,提供输出电压状态指示。该器件采用 12 引脚裸焊盘 MSOP 封装。

LT3759 48V转换器原理图
电荷泵级
需要电荷泵来降低MOSFET看到的最大电压。它还产生一个中间电压来为额定电压为 42V(绝对最大值)的 DRIVE 引脚供电。
1 欧姆电阻器
当 MOSFET 导通时,需要一个小电阻来限制流入检测电阻的电流。没有它,电流比较器误跳闸,开关就会不稳定。
2.5V 启动电压
为了启动,必须有足够的电压来打开MOSFET。该电压来自查看数据表中的传输特性(漏极电流与栅极-源极电压)图。典型值约为1.5V,但需要一定的裕量,因此选择了2.5V。一旦存在驱动电压,它就用于为内部电路供电。
反激式解决方案
配置为反激式转换器的 LT3759 也是一个不错的选择,但需要一个具有辅助绕组的变压器来为 DRIVE 引脚供电。这可能会导致一个更大、更复杂的解决方案。
工作电压低至 1.6V 并提供 3A+
某些镍氢和镍镉电池可在低至 1.6V 的电压下工作,并提供 3A+。

LT3759 48V 升压型转换器负载阶跃响应 (V在= 2V)

LT3759 48V 升压转换器开关电压和电流 (Vin= 1.6V, Iout = 100mA)
审核编辑:郭婷