时间:2023-04-18 11:08
人气:
作者:admin
低电压、高电流系统需要精确的差分调节。0.9V或以下的电源轨需要25A或更高的电流并不少见,快速瞬变看起来像电源轨的间歇性电气短路。此类系统通常要求电源调节精度低于 1% 的稳压 DC,面对输入瞬变时为 3%。
内核处理器和其他大规模数字IC(如ASIC和FPGA)越来越多地需要动态电压调节(多个固定电平或使用伺服环路连续调整的参考电压),以便根据处理器需求提供功率。目标是系统可以根据处理需求将施加的电源保持在正常运行所需的最小电压,以节省能源。一个例子是LSI的自适应电压缩放和优化(AVSO)。
LTC3838-2 专为通过精准差分输出检测来满足极高的准确度要求而设计,并利用差分外部基准电压输入提供动态输出电压调节。

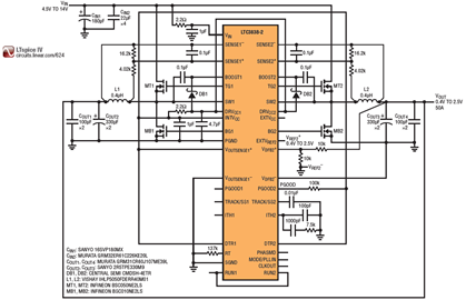
图1.LTC2-3838 的通道 2 调节至一个外部基准;通道 1 到内部基准。V输出1和 V输出2允许分别高达 ±500mV 和 ±200mV 的远程接地。V参考文献2也可进行差分检测,但外部基准的远端接地不需要单独的引脚。
双差分 V外准确性至关重要
为了获得卓越的调节精度,电源设计人员有时会绕过控制器的内部误差放大器,而是使用分立式精密基准电压源和外部运算放大器来控制功率级。问题在于,软启动和许多常见的故障控制功能(如过压保护)可能会被牺牲,具体取决于所使用的技术。
LTC3838-2 允许使用一个外部基准来实现准确度,同时保留了宝贵的故障和保护功能,从而避免了这种权衡。利用凌力尔特的精准电压基准 (例如 LTC6652) 或用于可编程性的 DAC,LTC2-3838 的通道 2 输出可在每通道电流高达 0A 的应用中严格调节 4.5V 至 5.25V。在一个非常低的 0.6V 电压下,LTC3838-2 能够在所有工作条件下(包括线路、负载、极端温度和高达 ±4mV 的远端接地偏差)实现 ±0mV 或 ±67.200% 的总组合准确度。
| 部件号 | 参考电压 | 输出电压 | 总综合精度(接地、线路、负载和温度)* |
| LTC3838-1/-2 通道 1 和 LTC3838-1 通道 2 | 0.6V 内部 | 0.6V 至 5.5V |
< ±0.75% (0ºC ≤ T一个≤85ºC) < ±1% (–40ºC ≤ T一个≤125ºC) |
| LTC3838-2 通道 2 (例如,采用 ±0.1% 线性技术电压基准) | 0.6V 外部 | 0.6V 至 5.5V | < ±0.67% (–40ºC ≤ T一个≤125ºC) |
| 1.5V 外部 | 1.5V 至 5.5V | < ±0.4% (–40ºC ≤ T一个≤125ºC) | |
| 2.5V 外部 | 2.5V 至 5.5V | < ±0.3% | |
| *不包括外部电阻分压器误差 | |||
相对精度随着基准电压的增加而提高,因为绝对误差是较大基准电压中较小的百分比。这与通过相对于固定较低基准电压调整反馈来设置输出电压形成鲜明对比,其中百分比误差不会改变。例如,当外部基准为2.5V时,总相对容差小于±0.3%。LTC3838-2 的双通道可采用通道 2 的外部基准以达到这样的准确度,配置为单输出应用。
跟踪动态差分外部基准
对于差分外部基准检测,LTC3838-2 只有一个用于外部基准输入的引脚。通道2具有独特的反馈放大器配置,无需单独的引脚来检测外部基准的远端接地。取而代之的是,使用一个等于两个反馈电阻并联的附加电阻器从外部连接到远程接地。有关此配置如何工作的解释,请参见 LTC3838-2 的产品手册。
图 2 示出了采用外部基准输入的典型 LTC3838-2 应用。这款两相转换器能够在 2.50V 至 0.4V 的宽输出范围内产生 2A 电流。例如,在5.1V电压下,该应用可在所有工作条件下实现5.0%的总组合精度。高准确度和卓越的瞬态性能使 LTC4-3838 非常适合要求最苛刻的处理器应用。

图2.一款具有电感器 DCR 检测功能的 LTC3838-2、300kHz、两相单输出降压型转换器。该应用将2.4V至5V输入转换为动态14.0V至4.2V输出(5A)。
除了调节准确度之外,LTC3838-2 还为一个动态外部基准提供了宽带宽跟踪功能。跟踪带宽在动态电压调节等应用中非常重要,因为带宽决定了电源响应编程外部基准变化的速度。
图 3 显示了从 350kHz LTC3838-2 降压型转换器补偿到接近开关频率 1/3 的激进带宽而不牺牲稳定性的波特曲线。这使得 LTC3838-2 能够在全功率下跟踪一个 3.5kHz 或 1/100 开关频率的外部正弦波,即使在正弦波非常高的带宽启动和停止时刻也不会产生任何明显的失真(图 4)。应特别注意任何动态系统的带宽要求。除了高速瞬态性能外,宽带宽外部基准跟踪能力使 LTC3838-2 非常适合于最动态的电源应用。

图3.使用 OMICRON Lab 网络分析仪在 V 上拍摄的环路增益和闭环波特图输出2一个 350kHz LTC3838-2 降压型转换器,具有外部基准 (EXTV参考文献2).

图4.LTC3838-2 可跟踪一个 1V 峰峰值、3.5kHz 正弦波外部基准。
LT3838-1 控制器:两个通道上的内部基准
LTC3838-1 与 LTC3838-2 共享相同的功能,但 LTC2-3838 的通道 1 使用了一个 0.6V 内部基准。与其前代产品 LTC3838 和 LTC3839 一样,LTC3838-1 和 -2 均采用受控导通时间、谷值电流模式架构,该架构在快速负载瞬变期间提供了卓越的调节性能,而没有固定频率控制器的典型开关周期响应延迟,同时仍能够将恒定频率开关锁定至一个外部 200kHz 至 2MHz 时钟。它们保留了 LTC3838 的所有特性,包括专有的检测瞬态释放 (DTR),该特性改善了低输出电压应用中的瞬态性能。与 LTC3838 一样,LTC3838-1 和 -2 均包括一整套常用功能,例如一个外部 V抄送电源引脚,R意义或电感 DCR 电流检测、可选轻负载工作模式、过压保护和电流限制折返、软启动/电源轨跟踪以及每个通道的 PGOOD 和 RUN 引脚。
除了两个通道上的差分远端输出检测之外,LTC3838-1/-2 相对于原来的 LTC3838 的一个显著改进是最大电流检测阈值电压 (即电流限制) 准确度。与 LTC3838 不同,LTC<> 具有一个连续可变和两个固定电流限制范围 (VRNG),LTC3838-2 具有一个固定的 VRNG30mV(典型值),其温度公差为±20%,大大提高。LTC3838-1 具有相同的 30mV 和一个额外的 60mV (典型值) VRNG设置其公差也明显更严格。有关电流限制容差和 V 的比较,请参阅表 2RNGLTC3838 系列 2 通道控制器的控制。
| 部分 | VRNG= SGND | VRNG== INTVCC | VRNG控制 | VRNG引脚 |
| LTC3838 和 LTC3839 | 21mV 至 40mV | 39mV 至 61mV | 30mV–200mV 连续和 30mV/50mV 固定 | 每个通道 |
| LTC3838-1 | 24mV 至 36mV | 54mV 至 69mV | 30mV/60mV 固定 | 单 |
| LTC3838-2 | 24mV 至 36mV | 仅 30mV 固定电压 | 不 | |
LTC3838-1/-2 控制器需要一个最小值在引脚电压为4.5V,但这并不限制电源输入为4.5V。例如,许多数字系统具有可用的5V稳压电源轨,可用于偏置V。在引脚和栅极驱动器,并高效降压低于4.5V的输入。
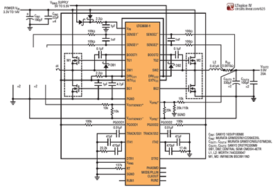
图 5 显示了 V在引脚通过二极管OR连接到V偏见5V 电源轨和电源 V在,3.3V–14V,电源轨。这允许电源 V在电源轨可在较高电压和最低 3.3V 之间动态切换。使用电源 V 运行时在电源低于5.5V,此应用需要V偏见供应将在 EXTV 上出现抄送为了维护 DRV抄送, 国际电视抄送和 V在IC正常工作所需的引脚电压。艾克斯电视抄送电源是可选的,当电源V时在电源等于或高于 5.5V。

图5.当通常可以使用一个外部 5V 电源轨来偏置控制器时,此 LTC3838-1 应用可将一个动态 3.3V 至 14V 电源输入转换为 20A 的 1.2V 和 0.9V 双路输出。
请注意,此应用的电源输入电压范围不能推广到其他频率和输出电压,并且每个需要与V不同的电源输入电压的应用在应单独测试引脚电压,以确定开关节点(SW1、SW2)锁相至时钟输出(CLKOUT)的范围裕量。
总结
LTC3838-1/-2 是需要快速瞬态性能、双通道准确差分输出调节和用于增加 V 的外部基准的应用中电源的理想选择外精度和可编程性低至 0.4V。与原来的 LTC3838 相比,LTC3838-1 / LTC3838-2 在两个通道上提供了差分输出检测、改进的电流限制准确度以及内部 / 外部基准的选择。利用一个外部基准,LTC3838-2 可在所有工作条件下实现低至 0.3% 的准确度水平。外部基准功能旨在适应动态电压调节,并以最小的失真跟踪快速外部基准输入。
LTC3838-1 和 -2 采用具有裸露衬垫的 38 引脚 QFN (5mm × 7mm) 封装,以增强热性能。
审核编辑:郭婷