时间:2023-04-18 11:09
人气:
作者:admin
LTC3864 具有低 IQ降压型直流/直流控制器。它控制一个外部 P 沟道 MOSFET,以在易于使用的 3 引脚封装中提供出色的轻负载效率、宽输入电压范围 (5.60V–12V),包括低压差操作、可靠性和功能简单性。LTC3864 能够实现 100% 占空比操作,因而允许在输入电源电压下降的情况下继续操作。
这种特性组合使其成为汽车应用的理想选择,例如电子控制单元 (ECU) 中的始终在线电源。在整个工作温度范围内,压差性能可保证低至 3.5V。LTC3864 提供汽车温度和可靠性等级,并已根据严格的故障模式和影响分析 (或 FMEA) 标准进行了验证。
高效 PMOS 控制器
LTC3864 凭借一个强大的 0.9Ω 导通和 2Ω 关断栅极驱动器以及 40μA 低 I 在全负载和轻负载条件下提供了高效率Q突发模式操作。现代汽车始终接通应用通常需要小于 70μA 的总电源电流,以防止电池耗尽。突发模式切换和低 I®Q仅 40μA 的电流可在这些极低电流下实现高效率。
图1显示了一个典型的效率图,显示负载电流降低时下降幅度很小。轻负载效率可通过两种方式实现:第一种通过低频突发模式切换,第二种通过低 V在我Q.在轻负载突发模式操作中,负载电流由活动“突发”中产生的多个开关脉冲支持,在突发之间没有切换。

图1.LTC3864 脉冲跳跃和突发模式效率。
这有效地降低了开关频率。当负载较轻时,功率FET开关损耗是一个重要的损耗分量。降低有效工作频率可降低开关损耗并提高效率。效率的下限最终由 V 决定在静态电流,或 IQ,40μA,可在始终接通的电源应用中实现高效的待机操作。
宽 V在工作范围
LTC3864 具有一个高电压 PMOS 栅极驱动器,能够在高达 60V 和低至 3.5V 的电压下连续运作。该输入电压工作范围保证在整个温度范围内,最高可达 –55ºC 至 150ºC 军用级。最小输入电压操作或欠压锁定条件实际上由来自 V 的差分电压设置。在引脚连接到 3.5V 的 CAP 引脚。该电压用于驱动功率FET的栅极。
LTC3864 的内部线性稳压器在 V 之间保持 8V在和上限。当 V在小于 8V,VCAP 稳压器处于压差状态,CAP 引脚保持在地。在这种情况下,V在欠压由 V 设定在-至电容欠压。LTC3864 保证从 V 开始提供 3.5V 的最小值在至 CAP 以确保足够的 PMOS 开关栅极电压。对于低 V在在工作条件下,我们建议选择阈值电压小于2V的外部P沟道MOSFET,以确保在接近最小V时有足够的过驱在.
100% 占空比操作
LTC3864 只需强制栅极接通,即可利用一个外部 P 通道自然而轻松地处理 100% 占空比操作。无需升压驱动或额外的电路。虽然在高电流下使用 P 沟道而不是 N 沟道会产生效率损耗,但该解决方案的简单性使得 LTC3864 非常适合于许多中低电流电平应用。
汽车应用中的一个重要功能是冷启动条件下的输出电压压降。图2显示了在冷启动条件下,5V稳压输出如何压降和恢复。输出仅跟踪输出调节电压下的输入电压。一旦冷启动条件结束,输出就会迅速恢复到稳定的5V。

图2.典型的汽车冷启动电压范围为 12V 至 5V 以下。
软启动、故障保护和恢复
LTC3864 包括软起动、跟踪、故障保护和恢复功能,以确保即使在极端条件下也能稳健地操作。SS 引脚提供软启动和跟踪功能。
要设置软启动斜坡时间,只需将一个电容从SS引脚接地,内部10μA充电电流将SS电压斜坡设置为0至0.8V。在 SS 引脚上的 0.8V 电压下,输出处于全调节电压。
LTC3864 能够通过过驱动 10μA 电流并强制 SS 引脚输入电压来跟踪另一个输入电源或电源。输出跟踪SS引脚,直到信号超过0.8V。
故障保护功能包括电源良好、欠压锁定、短路恢复以及启动和短路条件下的频率折返。
LTC3864 包括一种内部软起动斜坡功能,该功能可在所有操作条件(包括短路恢复)下设定最大输出斜坡速率。内部软启动斜坡将最小输出电压斜坡时间设定为大约 650μs。一旦超过内部最小值650μs,SS引脚的外部电容将确定SS斜坡。
内部软启动斜坡还决定了短路恢复的最大输出电压斜坡。如果没有此功能,输出恢复将仅受电流限制的限制。在没有软启动的情况下,输出恢复上升会导致高瞬态电流和可能的输出电压过冲。
图3显示了包括恢复在内的短路事件。当输出短路时,输出降至接近零,电流被调节到编程短路值。第一个V外恢复率上升是短路消除后电感中的能量转移到输出的结果。接下来,内部稳压斜坡阻止开关,直到斜坡超过调节点,然后在开关开始后单调斜坡。图3显示了从短路中平滑恢复输出,没有超过电流限制,也没有输出电压过冲。

图3.短路操作,包括从短路软恢复。
经过验证的失效模式和影响分析 (FMEA)
LTC3864 专为满足最严格的汽车要求而设计,并能够在典型配置中令人满意地承受 FMEA 至相邻引脚短路和引脚开路操作。该测试的目的是模拟典型PCB缺陷的影响,并确定它们是否具有破坏性。在测试中,LTC3864 配置为 V在12V 和 V外5V,输出负载为1A。然后系统地打开每个引脚,使相邻引脚短路并测量结果。在所有情况下,LTC3864 在 FMEA 条件消失后恢复。结果可在LCT3864数据手册中找到。
简单易用
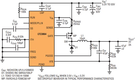
LTC®3864 是一款异步 PMOS DC/DC 控制器,可用于多种低至中电流电平应用。图4所示为典型的5V输出汽车应用。这是一个最少组件数的解决方案。包括输入和输出电容器、PMOS 开关、异步二极管、检测电阻、偏置电容和补偿,应用完成。

图4.典型的5V输出汽车应用。
这种 5V、2A 输出解决方案在接近最大负载时实现了约 90% 的效率,并在轻负载下通过突发模式操作始终保持这种高效率,如图 1 所示。输出电压使用反馈电阻R进行编程生化武器和 R生化武器带可选 CFF如果需要,可用于加快瞬态响应。
LTC3864 适合于尺寸和轻负载效率至关重要的各种应用。输出可在 0.8V 至最大 60V 范围内进行编程。输出电流通常高达 5A,具体取决于应用。图 5 显示了 24V 输出电压、750kHz 应用,在突发模式操作中,92A 时的峰值效率为 1%,低电流效率大于 72%。

图5.24V 至 60V 输入,24kHz 时 1V/750A 输出。
总结
LTC®3864 是一款通用、易于使用的高电压 PMOS 控制器,具有卓越的轻负载效率。其 40μA 低电流 IQ突发模式操作适用于待机轻负载效率很重要的应用,例如始终接通的电源系统。100% 占空比能力允许输出电压通过严重的输入电压下降,例如在冷启动条件下。LTC3864 专为在低 V 电压下运作而设计在最小值 V 的下垂条件在在整个温度范围内为 3.5V。LTC3864 采用简单易用的 12 引脚封装,提供了高输入电压能力和卓越的轻负载效率。LTC3864E 和 LTC3864I 版本的工作结温范围为 –40°C 至 125°C。LTC3864H 保证在 –40°C 至 150°C 的工作结温范围内工作。LTC3864MP 经过 100% 三温测试,并保证在 –55°C 至 150°C 的工作结温范围内工作。
审核编辑:郭婷