时间:2023-04-19 10:42
人气:
作者:admin
在反激式转换器中,大电流应用中的电流水平受到输出整流二极管中产生的热量的限制。解除这一限制的明确方法是用压降低得多的MOSFET代替二极管,从而显著减少整流器中产生的热量——减少散热可提高输出电流能力和效率,并简化热设计。LT®8309 是一款副边同步 MOSFET 驱动器,它通过检测 MOSFET 的漏源电压来确定是应导通还是关断,从而复制输出二极管的行为,从而允许其取代效率较低的整流二极管。
LT8309 可与凌力尔特的任何无光边界模式反激式 IC (例如 LT3748 初级侧控制器) 结合使用,以最少的组件数量产生高性能隔离电源。
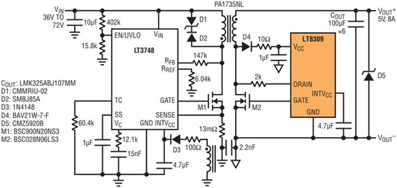
5V、8A 隔离电源
图1所示为低电压、高电流、低器件数反激式电源。传统的输出二极管被由LT8309、MOSFET和一些小型外部组件组成的理想二极管所取代。

图1.低压大电流反激式转换器。
要使MOSFET充当二极管,它必须在体二极管开始传导电流时立即导通,并在电流降至零时立即关闭。LT8309 的快速比较器可产生所需的近瞬时动作。电流检测比较器监视 MOSFET 的漏极电压。当体二极管开始导通时,漏极电压远低于地电位,比较器跳闸并接通MOSFET。在最短导通时间之后,LT8309 等待达到 MOSFET 关断跳变点以关断 MOSFET。关断跳变点可通过连接器件漏极引脚和 MOSFET 漏极的外部电阻来调节。DRAIN 引脚具有 150V 额定电压,使其也适用于宽输入电压设计。
LT8309 的内部 LDO 在 INTVCC 引脚上产生一个 7V 输出,用于 MOSFET 栅极驱动。具有 1Ω 下拉电阻的强栅极驱动加快了 MOSFET 的导通和关断速度,从而提高了效率。
效率如图2所示,与纯二极管设计进行了比较。由于效率更高,基于LT8309的设计构建的电路板的工作温度仍明显低于纯二极管设计,如图3和图4所示。

图2.基于LT8309的反激式转换器的效率与传统的次级侧二极管整流器相比相同。

图3.5V/5A 输出时的热图像,带二极管 PDS760。

图4.热图像显示,使用 LT5 时,5V/8309A 输出的运行温度要低得多。
40V VCC 引脚额定值允许 LT8309 由 MOSFET 的输出电压或整流漏极电压驱动。如果 VCC 引脚连接到反激式转换器的输出,则在一个输出短路条件下,LT8309 关断,MOSFET 的体二极管必须处理短路情况。这对 MOSFET 提出了额外的热要求。相反,如果VCC连接到MOSFET的漏极电压(如图1所示),则VCC在短路时等于VIN/N,从而允许LT8309在短路期间工作。短路电流流过MOSFET而不是体二极管。
结论
LT8309 是一款易于使用、快速、次级侧同步反激式整流器驱动器,采用 SOT-23 封装。高效率、高电流隔离电源需要最少数量的组件,当LT8309与凌力尔特的无光边界模式反激式IC系列结合使用时,热设计得以简化。
审核编辑:郭婷