时间:2023-04-19 10:45
人气:
作者:admin
LTC®3245 是一款降压-升压型稳压器,其省去了传统的电感器,而是使用了一个电容器充电泵。LTC3245 的输入电压范围为 2.7V 至 38V,它可以在没有反馈分压器的情况下使用以产生两个固定输出电压 (3.3V 和 5V) 之一,或通过一个反馈分压器设置至 2.5V 至 5.5V 的任何输出电压。最大输出电流为250mA。由于其降压-升压型拓扑,LTC3245 能够调节一个高于或低于输入电压的电压,从而使其能够满足汽车冷启动要求。

图1.一个 5V 输出降压-升压转换器。
LTC3245 在从一个 80V 电源提供 5V、100mA 时实现了 12% 的效率,效率明显高于一个 LDO,从而避免了采用散热器的 LDO 的空间和成本要求。LTC3245 采用裸露衬垫 MSOP12 或 3mm × 4mm DFN12 封装。

图2.转换器的效率如图1所示。
电荷泵操作
图 3 示出了 LTC3245 转换器的简化框图。电荷泵可用作 N/M × VIN 转换器,其中 N 和 M 是整数。1/2、1 和 2 是最简单的形式,只需要一个跨接电容器。更高阶的N和M需要更多的跨接电容器和开关。

图3.电荷泵模块的详细信息。
由于N和M是整数,因此不能使用直接电荷泵产生任意输出。相反,控制器修改VIN以产生VIN′,然后将其馈送到电荷泵。电荷泵可在降压、LDO或升压三种模式之一下工作,分别产生1/2VIN'、VIN'或2VIN'。
通过正确控制电荷泵的VIN和工作模式,可以实现任意电压。在降压模式下工作时,输入电流约为等效LDO的一半,从而显著提高了效率。
输入纹波和电磁干扰
LTC3245 在每个开关周期为跨接电容器充电,因此 VIN 必须充分去耦以最大限度地降低 EMI。
要对 LTC3245 进行去耦,请将一个 3.3μF ~ 10μF MLCC 电容器放置在尽可能靠近 VIN 引脚的位置。将其移近的一种方法是限制电容器上的额定电压,这有助于最小化电容的尺寸,并且电容越小,可以放置的VIN引脚越近。例如,尽管 LTC3245 的额定工作电压高达 38V 的输入电压,但对于一个汽车电源,一个额定电压为 16V 的 MLCC 就足够了。
具有短、低电感电源连接但高电感接地连接的去耦电容器不是很有效。理想的情况是电源连接短而宽,而接地连接是一个区域填充,与 LTC3245 上的裸露焊盘有一个非常宽的连接。
假设VIN没有很长的连接回到低阻抗电源。如果输入电源是高阻抗的,或者与输入电源的连接长度超过5cm,建议根据需要使用额外的大容量电容去耦电源。在许多情况下,33μF就足够了。
LTC3245 可通过选择高效率突发模式操作或低噪声模式来优化轻负载效率或低输出纹波。突发模式操作具有低静态电流,因此在低负载电流下效率更高。低噪声模式以轻负载效率为代价,以降低轻负载时的输出纹波。®
图 4 显示了在根据 CISPR3245 在微暗室中测试的 LTC25 的测量辐射和传导特征。从这里可以看出,当适当去耦时,LTC3245 在努力满足政府关于辐射或传导发射的法规时不会出现任何问题。

图4.辐射 (a) 和传导 (b) 发射。
选择飞越电容器
电荷泵模块的细节(图3)表明,跨接电容仅涉及电荷泵本身。但是,跨接电容器也参与产生V的可变衰减器。在′.因此,不应根据简单的计算来选择电容器,而应通过观察一些约束来选择电容器。
跨接电容器不能极化,例如电解电容器或钽电容器。跨接电容器的额定电压应比输出电压高1V左右,例如使用6.3V的跨接电容器进行5V输出。
跨接电容的最小电容必须为0.4μF。由于不允许使用极化电容器,因此最合适的电容器是MLCC。具有足够电容以满足0.4μF的MLCC电容器可能是II类介电电容器,其电容具有很强的电压系数。电容的电压系数是最大电压的函数,因此在16V下工作的最大电压为5V的电容器将比在6V下工作的相同标称电容和尺寸的3.5V电容器具有更多的在线电容。
因此,工作在0V的47.6μF、3.5V、II类电介质电容器可能无法满足最小电容,而0.47μ、50V、II类电介质电容器则可能满足最小电容。TDK C1005X5R1C105K 1μF、16V、0402等电容器适用于大多数应用。
输出电容
输出电容值的选择是在纹波和阶跃响应之间进行权衡。随着输出电容的增加,纹波减小,但阶跃响应也越来越过阻尼。
输出电容所需的额定电压是稳压器的输出电压,因此6.3V电容足以满足5V输出。然而,如上所述,II类电介质电容器在其额定电压下损失其标称电容的一半以上。因此,当工作在接近电容器的额定电压时,可能需要选择较大的电容器,以最大程度地减少纹波。
纹波和响应之间的一个很好的折衷方案是电容,偏置时,电容为跨接电容的10×~20×。这意味着对于推荐的 10μF 跨接电容值,为 20μF 至 1μF。由于II类电容器在额定电压下的电容损失略多于其一半,因此表示标称电容电容为47μF。
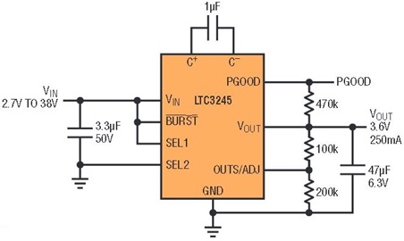
可调输出
除了 3.3V 和 5V 这两个固定输出电压值外,还可以使用反馈电阻器来设置 LTC3245 的输出电压,如图 5 所示。

图5.一个3.6V输出降压-升压转换器。
可调输出模式是通过设置 SEL2 低电平和 SEL1 高电平来实现的。OUTS/ADJ 引脚用于检测固定输出电压的输出或用作可调输出电压的反馈引脚。使用固定值时,它直接连接到输出。对于可调输出,反馈基准电压为 1.200V ±2%。通过选择合适的反馈电阻,输出可以设置在 2.5 和 5V 之间的任何位置。
关闭
LTC3245 还可置于停机模式,以将静态电流减小至仅 4μA。将 SEL1 和 SEL2 拉低以关断 LTC3245。
普古德
PGOOD 是一个高电平有效、漏极开路信号,指示 LTC3245 的输出处于稳压状态。PGOOD指示的阈值是所需反馈或检测电压的90%。
结论
LTC®3245 是一款开关电容器降压-升压型 DC/DC 转换器,其从一个 3.3V 至 5V 输入产生一个稳定的输出 (2.7V、38V 或可调输出)。无需电感器。低工作电流 (无负载时为 20μA,停机模式为 4μA) 和低外部组件数 (三个小型陶瓷电容器) 使得 LTC3245 非常适合于低功率、空间受限的汽车和工业应用。
审核编辑:郭婷