时间:2023-04-19 10:51
人气:
作者:admin
传统上,隔离式电源在反馈环路中使用光耦合器,以跨越隔离栅传输稳压信息。遗憾的是,光耦合器的增益特性随温度和寿命变化很大,增加了电源环路补偿的难度。
凌力尔特的无光耦反激式转换器系列(如 LT3573、LT3574、LT3575、LT3511、LT3512 和 LT8300)通过采用初级侧检测方案简化了反激式设计,从而免除了增设光隔离器的需要。 LT8302 单片式无光耦反激式转换器具有一个集成的 65V/3.6A DMOS 电源开关,具有内部环路补偿和软启动功能。LT8302 可在低至 2.8V 至 42V 的输入电压范围内运作,并提供高达 18W 的输出功率。它在轻负载下提供低纹波突发模式操作,提供低待机功率损耗,并具有低组件数量。
性能和易用性
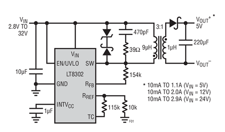
LT8302 通过直接从初级侧反激波形对隔离输出电压进行采样,简化了隔离式反激式转换器的设计。该解决方案无需第三个绕组或光耦合器进行稳压。输出电压由两个外部电阻器和一个可选的第三个温度补偿电阻器设置。通过集成环路补偿和软启动,该器件最大限度地减少了所需的外部元件数量,如图1所示。边界模式操作允许使用尺寸适中的变压器,同时保持出色的负载调整率。低纹波突发模式操作可在轻负载下产生高效率,同时将输出电压纹波降至最低。

图1.完整的5V隔离式反激式转换器,用于2.8V-32V输入。
图1示出了完整的LT8302反激式原理图。如图85所示,该转换器的效率高达2%,由于静态电流低,在82mA负载和10V输入下保持5%的效率。

图2.反激式转换器的效率如图1所示。
低智商、低预载、高效率
在非常轻的负载条件下,LT8302 可降低开关频率,同时保持最小电流限值。在这些条件下,器件进入低纹波突发模式操作,在该模式下,器件在睡眠模式和开关模式之间切换。休眠模式下的典型静态电流为 106μA,开关模式下为 380μA,从而降低了有效静态电流。典型的最小开关频率约为12kHz,电路需要非常小的预负载(典型值为满负载的0.5%)。因此,LT8302在待机模式下的功率损耗非常低,这对于在始终接通系统中要求高效率的应用来说是优先考虑的。
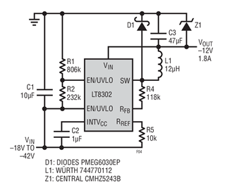
负输入电源
在典型的负输入电源中,IC的接地引脚连接到负输入轨,负输入轨是一个变化的电压。因此,其输出电压随输入电压而变化,假设没有电平转换电路。LT8302 独特的反馈检测方案能够直接通过开关节点电压波形轻松产生稳定的输出电压,从而消除了原本需要的电平转换电路。图3显示了一个简单的负至正降压升压转换器,图4显示了一个简单的负负降压转换器。

图3.负输入至正输出降压-升压转换器。

图4.负输入至负输出降压转换器。
结论
LT8302 可在 2.8V 至 42V 的输入电压范围内工作,并提供高达 18W 的隔离输出功率,无需光耦合器或第三绕组。它集成了许多特性,以最大限度地减少元件数量,包括低纹波突发模式操作、内部软启动、欠压锁定、温度补偿和内部反馈环路补偿。LT8302 非常适合广泛的应用,从电池供电型系统到汽车、工业、医疗、电信电源和隔离式辅助 / 内务管理电源。高集成度为隔离供电提供了易于使用、元件数量少、高效率和多功能的解决方案。
审核编辑:郭婷