时间:2023-04-19 11:12
人气:
作者:admin
军用车辆中的电子设备面临着一系列独特的挑战,其中最主要的是使用反常的电源操作。认识到现场发生的困难电源波动,美国国防部创建了MIL-STD-1275D,以设定由军用车辆的28V电源供电的电气系统的要求。传统上,设计能够承受MIL-STD-1275D浪涌和相关瞬变的系统需要大型且昂贵的无源元件。凌力尔特的浪涌抑制器产品线非常适合保护系统免受此类浪涌的影响,同时降低成本和解决方案尺寸。
军用标准-1275D 要求
MIL-STD-1275D定义了各种条件,最重要的是稳态操作,启动干扰,尖峰,浪涌和纹波的条件。MIL-STD-1275D在三种独立的“操作模式”中规定了每种条件的要求:启动模式,正常运行模式和仅发电机模式。
在描述尖峰、浪涌、纹波和其他要求的细节之前,让我们先看一下操作模式。毫不奇怪,“启动模式”描述了发动机启动时发生的条件;“正常模式”描述了系统运行而没有任何故障的条件;“仅发电机”模式描述了一种特别恶性的情况,即电池已断开,发电机直接为电子设备供电。
仅发电机模式是一个具有挑战性的情况。通常,尽管发电机的功率波动,电池仍通过保持相对恒定的电压来隐藏发电机的不稳定性质。可以预见的是,为仅发电机模式设置的限制比正常工作模式更差。在大多数情况下,如果系统在仅发电机模式下运行,则在正常模式下不会有困难。(一个可能的例外是,与正常工作模式下的500mΩ源阻抗相比,仅发生器模式在浪涌期间的20mΩ源阻抗可以减轻负担。
稳态
与任何标准一样,MIL-STD-1275D详细规定了条件和要求。本文的目的是以更易于理解的形式介绍这些要求和建议的解决方案。建议参考MIL-STD-1275D以获得更精确的定义和要求。
MIL-STD-1275D将稳态定义为“电路值基本保持不变的条件,在所有初始瞬变或波动条件消退后发生。它还决定了在正常系统运行期间仅发生固有或自然变化的情况;(即,不会发生故障,也不会对系统的任何部分进行意外更改)。
更简单地说,在稳态下,输入电压保持相对恒定。
如表1所示,正常工作模式下的稳态输入电压范围为25V至30V。在仅发电机模式下(电池断开的情况),稳态电压范围稍宽,为23V至33V。
| 规范 | 正常运行模式 | 仅发生器模式 |
| 稳态 | 25V < V在< 30V | 23V < V在< 33V |
| 尖 峰 | 250V,最大能量=15mJ | 与正常运行模式相同 |
| 潮 | 最大 40V,~500ms,R在= 20mΩ | 最大 100V,~500ms,R在= 500mΩ |
| 脉动 | 幅度 ±2V | 幅度 ±7V |
尖 峰
与其引用MIL-STD-1275D中尖峰的定义,不如看一下图1中的示例。尖峰通常是振荡的(它振铃)并在1ms内衰减到稳态电压。 MIL-STD-1275D指出,这些尖峰发生在无功负载切换时,并且可能发生在诸如吹响喇叭,操作舱底泵,启动和停止发动机或旋转转塔等事件期间。

图1.MIL-STD-1275D 尖峰。
虽然该描述有助于理解峰值,但实际要求由图2定义(对于仅发生器模式)。此外,在5.3.2.3小节“导入EDUT的电压尖峰”中,MIL-STD-1275D描述了推荐的测试设置以及所需的上升时间和振荡频率。需要注意的一个重要事实是,最大能量限制为15mJ。正常工作模式的尖峰要求与仅发电机模式类似,不同之处在于,正常工作模式限制不是100ms时的1V,而是40ms时的1V。

图2.仅发生器模式下的尖峰包络。
潮
尖峰是持续时间小于1ms的瞬态;浪涌是持续时间更长的瞬态。图 3 显示了仅发生器模式的限制。请注意,MIL-STD-1275D 中推荐的测试规定,应在系统输入端施加 100 个持续时间为 50ms 的 1V 脉冲,重复时间为 3 秒。有趣的是,图40所示浪涌条件的包络更难满足,因为它在整整500ms内不会恢复到40V。本文中显示的解决方案同时满足这两个条件。再次,对正常运行模式的要求更容易;浪涌包络看起来很相似,只是它的最大电压为100V,而不是<>V。读者应参考实际规范,了解此处未涵盖的详细信息。

图3.仅发电机模式浪涌包络。
脉动
纹波是用于指输入电压相对于稳态直流电压的变化的术语。它可以由50Hz至200kHz的频率组成。在仅发生器模式下,纹波大约为直流稳态电压的±7V。在正常模式下,它略低,在稳态直流电压附近±2V。MIL-STD-1275D 规范提供了明确的测试条件,并推荐了一组测试频率。
启动模式
除了正常模式和仅发电机模式外,MIL-STD-1275D还定义了起动模式,该模式描述了由发动机起动器和起动引起的电压变化。图 4 出现在 MIL-STD-1275D 规范中。它从稳态直流电压开始,然后在“初始接合浪涌”期间降至6V。在一秒钟内,它上升到具有16V最小电压的“起动水平”。它在 30 秒内再次返回到稳态直流电压。

图4.开始干扰。
其他要求
MIL-STD-1275D规定系统承受极性反转而不会造成伤害。如果跨接电缆向后连接,则在跨接启动期间可能会发生这种情况。
MIL-STD-1275D 又引用了另一个标准 MIL-STD-461,涉及电磁兼容性要求,这超出了本文的范围。
符合 MIL-STD-1275D 标准的浪涌抑制解决方案
凌力尔特的浪涌抑制器产品为符合 MIL-STD-1275D 标准提供了极具吸引力的解决方案。替代设计通常在输入端使用分流钳位,这可能导致在持续过压条件下损坏或熔断保险丝。
LTC4366 和 LT4363 等高电压浪涌抑制器不是使用笨重的无源元件将高能量电平分流到地,而是在面对输入电压尖峰和浪涌时,使用串联 MOSFET 来限制输出电压。在正常工作期间,MOSFET 得到充分增强,以最大限度地降低 MOSFET 中的功耗。当输入电压在浪涌或尖峰期间上升时,浪涌抑制器调节输出电压,为负载提供安全、不间断的电源。电流限制和定时器功能可保护外部 MOSFET 免受更恶劣条件的影响。
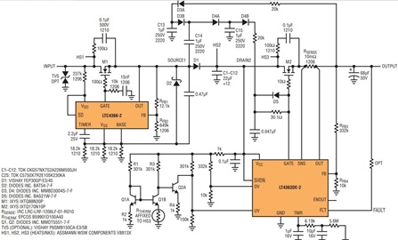
激
在 MIL-STD-1275D 中,最坏情况下的 MOSFET 功耗情况发生在 100V 输入浪涌期间。图5所示电路将输出电压调节至44V。因此,电路必须将56V电压从100V输入电压降至44V输出端。在此MIL-STD-1275D解决方案中,为了增加输出端的可用功率,使用了两个串联MOSFET。LTC66 将第一个 MOSFET 的源调节至 4366V,而第二个 MOSFET 的源则由 LT44 调节至 4363V。这降低了必须在任一MOSFET中耗散的功率。

图5.4A/28V MIL-STD-1275D 解决方案为 4A 负载提供不间断电源,同时在 MIL-STD-44D 1275V/100ms 浪涌和 ±500V 尖峰期间将输出电压限制为 250V;在 ±2V 纹波期间为 8.7A 负载供电。
图6和图7显示了浪涌测试期间测量的结果。图6中的示波器波形显示该电路在前面描述的MIL-STD-100D浪涌要求下工作。图500显示了该电路在MIL-STD-1275D推荐测试中描述的不太严格的7V/100ms脉冲下工作。

图6.MIL-STD-1275D 100V/500ms 浪涌测试。

图7.MIL-STD-1275D 100V/50ms 浪涌重复五次。
穗
+250V尖峰条件由MOSFET M1处理,其从漏极到源极的额定电压可承受超过300V的电压。MIL-STD-1275D 规定输入能量限制为 15mJ,完全在该 MOSFET 的能力范围内。图8显示,输入端的+250V尖峰与输出相阻。

图8.正输入尖峰。
同样,–250V尖峰测试结果如图9所示。在这种情况下,二极管D1在–250V尖峰期间反向偏置,阻断了M2和输出的尖峰。D1还提供反极性保护,防止负输入电压出现在输出端。(D4366 前面的 LTC1 浪涌抑制器能够承受反向电压和 –250V 尖峰,而无需额外的保护。

图9.负输入尖峰。
输入端存在可选的双向瞬态电压抑制器(TVS),以提供额外的保护。其150V击穿电压不影响100V以下的电路运行。对于输入端不需要TVS的应用,可以移除此可选组件。注意,在图8和图9中,输出电压走线(V外)期间,MIL-STD-1275D尖峰显示高频振铃,这是当一个0.1μF测试电容直接在电路输入端放电时,所有电阻和电感最小化时,流入电源和接地走线的大电流的测量伪影。
脉动
满足MIL-STD-1275D的纹波规格需要更多的组件。二极管D1与电容器C1–C12组合形成交流整流器。此整流信号出现在 DRAIN2 节点上。
LT4363 与检测电阻器 R 组合意义将最大电流限制为 5A(典型值)。如果输入纹波波形的上升沿试图以超过 5A 的电流上拉输出电容器,则 LT4363 通过下拉 M2 的栅极来暂时限制电流。
为了快速恢复栅极电压,由组件 D3–D4、C13–C15 组成的小型充电泵补充了 LT4363 的内部充电泵,以快速上拉 MOSFET M2 的栅极。即便如此,在这种纹波条件下,可用的负载电流必须降低到2.8A。图10显示,在纹波测试期间,输出保持供电状态。

图 10.14P–P输入纹波条件。
烫的
最后,热保护由元件Q1、Q2、R1–R4和热敏电阻R实现热.如果 M2 散热器 (HS3) 处的温度超过 105°C,则 LT4363 的 UV 引脚被 Q2A 下拉,以强制关断 MOSFET M2 并限制其最高温度。
应该注意的是,对于指定的元件,该电路只能保证在启动模式初始接合浪涌期间工作到最低8V,而不是MIL-STD-6D中规定的最小1275V。
通常,EMI滤波器放置在符合MIL-STD-1275D标准的系统的输入端,虽然浪涌抑制器不能消除滤波的需要,但其线性模式操作不会引入额外的噪声。
结论
凌力尔特的浪涌抑制器产品通过使用 MOSFET 阻断高压输入浪涌和尖峰,同时为下游电路提供不间断电源,简化了 MIL-STD-1275D 合规性。用串联元件阻断电压可以避免保险丝熔断和损坏,当电路试图用笨重的无源元件将高能量分流到地时可能发生的损坏。此外,本文还表明,即使最大瞬态功耗(例如在高压浪涌期间)超过单个MOSFET的能力,也可以使用多个串联MOSFET来支持更高的功率水平。
审核编辑:郭婷