时间:2023-04-19 11:14
人气:
作者:admin
DC/DC 转换器的效率和元件温度是高功率应用中的重要考虑因素,在这些应用中,高电流可能会使异步降压或升压拓扑中使用的箝位二极管过热。用同步开关代替箝位二极管可以显著提高转换器的整体效率,并消除异步箝位二极管中产生的大部分热量。
同步降压或升压拓扑的优势也适用于降压-升压拓扑,其中转换器的输出电压在其输入范围内。在这种情况下,使用单电感的同步4开关降压-升压转换器具有与2开关同步降压或升压相同的优势。
LT®8705 是一款同步 4 开关降压-升压型控制器 IC,可从宽范围输入 (高达 80V) 为恒压或恒流应用提供数百瓦的高效率。它采用稳健的同步开关拓扑结构,并增加了四个伺服回路(输入和输出端的电压和电流)的多功能性,从而能够以最少的组件数量设计高功率电池充电器和太阳能电池板转换器。这些只是LT8705可以生产的众多高功率、高电流电信、汽车和工业解决方案中的两个示例。

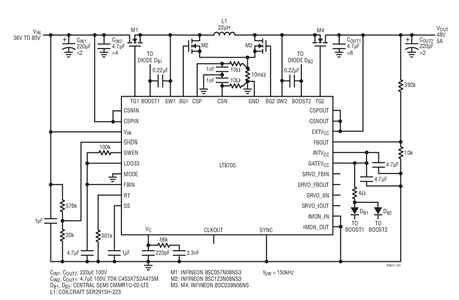
图1.LT8705 用于电信稳压的 240W、48V、5A 降压-升压型转换器

图2.LT8705、48V 转换器的效率高达 99%
240W 48V 5A 电信电源
在电信应用中,输入电压具有宽范围(36V至72V)。通常使用向负载提供稳定 48V DC 电压的电源转换器。LT8705 可在 48V 输出电压下轻松处理数百瓦的功率,效率高达 99%。图1显示了一个具有5A (240W)输出的示例。
500W 充电器,用于 12S 锂铁 PO4 电池
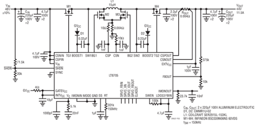
图3显示了从48V (±10%)输入电压为磷酸铁锂电池充电的电路。电池有12节串联电池,因此最大充电电压为44V。这意味着电路大部分时间都以降压模式工作,但在最低输入电压下,它必须以降压-升压模式工作。
在48V输入电压下,电路在满载时的效率为99%。效率很高,因为只有输入级(M1、M2)以高占空比切换,而M4持续导通。如果输入电压降至最小输入电压 (43.2V),效率会略有下降,因为当所有 MOSFET 都在开关时,LT8705 电路必须以降压-升压模式工作。
一个外部微控制器可用于充电算法,以及控制来自 LT8705 电源转换器的电流和电压。

图3.LT8705 用于高功率电池电源的 500W、44V、11.5A 降压-升压型转换器
四个伺服回路和宽电压范围
LT8705 的 2.8V 至 80V 输入和 1.3V 至 80V 输出范围与其四个伺服环路相结合,使其能够轻松解决许多传统上复杂的问题。四个伺服回路可用于控制输入和输出电压及电流。例如,输入电压和电流可以与输出电压和电流一起调节,用于最大功率点太阳能电池板应用。
IC为每个伺服回路输出一个标志,指示在任何给定时间哪个处于控制状态。这对于电池充电器和太阳能电池板转换器中的微控制器特别有用。
结论
LT8705 是一款 80V 同步 4 开关降压升压控制器,可利用单个电感器以高达 99% 的效率提供数百瓦的功率。其四个伺服回路允许其调节输入和输出的电流和/或电压。
审核编辑:郭婷