时间:2023-04-19 11:17
人气:
作者:admin
在开关DC/DC转换器领域,Zeta拓扑是SEPIC拓扑中鲜为人知的相对拓扑。两个转换器均提供可大于、等于或小于 V 的正输出电压在同时避免了降压-升压转换器的复杂性和成本。然而,Zeta转换器具有显著降低输出纹波电压的优点。
Zeta和SEPIC的相似之处
为了比较拓扑结构,我们使用 LT8471 双通道多拓扑 DC/DC 转换器,该转换器具有两个 2A/50V 电源开关和反相开关,可降低输入和输出纹波。SEPIC拓扑之所以广受欢迎,是因为它可通过许多升压转换器IC(包括LT8471)轻松实现,并且具有连续输入电流,这在电池供电型系统中通常是必需的,以最大限度地减少电池的大脉冲电流消耗。泽塔,其降低的V型外纹波,由于V上需要负电压,因此与大多数开关稳压器IC不兼容X节点(图 1)。
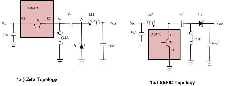
图1a和1b是使用LT8471的Zeta和SEPIC拓扑的简化原理图。每种拓扑需要两个电感器(L1一&L1乙)、两个开关 (Q1& D1)和一个跨接电容器 (CF).Zeta重新排列了SEPIC的元件,使电感器与V串联外(我们将看到显着降低V外涟漪)。请注意,L1一&L1乙可以(通常)在单个封装中采用1:1耦合电感,以最大限度地减小电路板空间。

图 1a 和 1b。Zeta 和 SEPIC 拓扑
Zeta和SEPIC转换器使用相同的公式来计算连续导通模式下的开关占空比,并且鉴于它们具有相同的开关电流限值和组合电感电流纹波(对于两个电感),它们都向负载提供相同的最大电流,即:

其中,ILIM是Q1开关电流限值,DC是占空比,IL1_RIP是电感器组合电流纹波,η是转换效率(Zeta和SEPIC通常约为80%)。此外,二极管和电源开关要求VREVERSE和VCE(见表1)分别是Zeta和SEPIC转换器相同的。
Zeta和SEPIC的差异
使用SEPIC转换器(图1b)时,低边Q1'开关周期性地将VX'拉至地,从而增加电感电流。Q1' 然后关闭,之后 VX' 飞至 VOUT+VIN,通过 D1' 将电流输送到输出。使用 Zeta 转换器(图 1a),Q1 开关首先将 VX 上拉至 VIN,然后关闭,然后 VX 飞低至 -VOUT。LT8471 具有独特而灵活的 NPN 电源开关设计,能够在发射极上处理 -60V,使其能够与其他更熟悉的拓扑(升压、降压、SEPIC 等)一起使用。在图1a和图1b中,两种拓扑都使用相同数量的无源元件。但请注意,SEPIC使用类似于升压转换器中使用的低边功率开关Q1',而Zeta需要高端开关Q1。图2显示了Zeta转换器的电流和开关波形。Q1 发射极电压在 VIN 和 -VOUT 之间切换。因此,E1引脚的额定摆幅必须为-VOUT。

图2.Zeta 电流和开关波形
输出电压纹波
与降压和Ćuk转换器类似,Zeta具有非常低的输出电压纹波。这些转换器中的每一个都有一个与VOUT串联的电感器,可防止输出电流的快速变化,否则会增加纹波电压。忽略COUT的ESR,在CCM中工作的Zeta的VOUT纹波由下式给出:

其中IL1B_RIP是L1B电感电流的峰峰值纹波,FSW是转换器的开关频率。
使用SEPIC时,器件外的电流仅在Q1'关断时流过D1'。这使得输出电流不连续并增加电压纹波。忽略COUT的ESR,在CCM中工作的SEPIC的VOUT纹波由下式给出:

其中ILOAD是输出负载电流,DC是开关占空比。
从上面的等式中,考虑到IL1B_RIP通常是ILOAD的一小部分,可以看出Zeta转换器的VOUT纹波比SEPIC转换器低得多。
输入电压纹波
忽略CIN的ESR,在CCM中工作的Zeta的VIN纹波由下式给出:

以CCM为单位的SEPIC转换器输入电压纹波由下式给出:

其中CIN 是输入电容,IL1A'_RIP是输入电感的电流纹波。
因此,与输出电压纹波相比,Zeta转换器的输入电压纹波通常高于SEPIC转换器。
组件电压额定值
表1比较了Zeta和SEPIC转换器。它列出了电源开关所需的额定电压(Q1)、功率二极管 (D1)和跨接电容器(CF).请注意,跨接电容器和电源开关端电压(发射极和集电极)因拓扑而异。

表1:Zeta与SEPIC比较
低电压外瑞波币应用
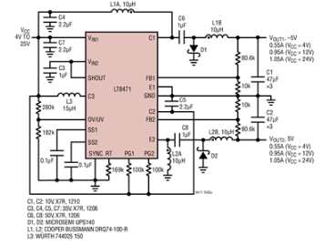
图 3 示出了使用带 8471A 开关的 LT2 双通道多拓扑 DC/DC 转换器的示例应用。该应用产生+/- 5V输出轨,均采用低纹波拓扑。通道1使用低输出纹波ĆUK拓扑产生-5V输出。通道2采用低输出纹波Zeta拓扑产生+5V输出。输入电压可在 4V 至 25V 范围内变化。

图3.LT8471 4V 至 25V 输入、±5V@1A电路
采用这种配置时,两路输出的电压纹波非常低,小于10mV,如图4所示。

图 4:LT8471 的低输出电压纹波
结论
当需要低纹波、正输出电压时,请考虑选择Zeta拓扑。与SEPIC类似,它从输入电压产生稳定的输出电压,该输入电压可以大于、等于或小于输出电压。由于其独特的 NPN 电源开关设计,LT8471 DC/DC 转换器非常适合创建 Zeta DC/DC 转换器。
审核编辑:郭婷