时间:2023-04-19 11:23
人气:
作者:admin
总线电压浪涌不仅对 DC/DC 转换器造成危险,而且对负载也构成危险。涉及保险丝的传统过压保护方案不一定足够快,也不够可靠,无法保护FPGA、ASIC和微处理器等负载。更好的解决方案是准确、快速地检测过压情况,并通过快速断开输入电源,同时以低阻抗路径在负载上释放过电压来做出响应。这可通过 LTM4641 中的保护功能实现。
电源和保护
LTM4641 是一款 4.5V 至 38V 输入、0.6V 至 6V 输出、10A 降压型 μModule 稳压器,具有高级输入和负载保护选项,包括:
(A) 输入保护®
欠压锁定、带闭锁阈值的过压关断
N 沟道过压功率中断 MOSFET 驱动器
N 沟道过压功率中断 MOSFET
(B) 负载保护
坚固、可复位的闭锁过压保护
N 沟道过压撬棍功率 MOSFET 驱动器
此外,可定制以下故障的跳闸检测阈值:输入欠压、过热、输入过压和输出过压。可以选择故障条件设置为闭锁或迟滞重启响应,也可以禁用。
输出过压和负载保护
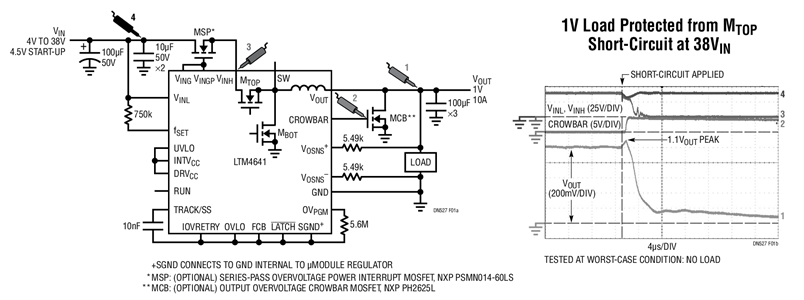
电源和半导体控制IC行业常用的输出过压保护方案是接通同步(底部)MOSFET。这在严重的负载电流降压事件中提供了一些过压保护,但在保护负载免受真正的故障条件(如短路高压侧功率开关MOSFET)的影响方面不是很有效。当一个输出撬棒 MOSFET (MCB) 和一个输入串联 MOSFET (MSP) 一起使用时,LTM4641 可提供同类最佳的输出过压保护,如图 1 所示。

图1.具有输入断接和快速撬棍输出过压保护功能的 LTM4641
MCB 是驻留在 VOUT 上的外部可选撬棍设备。如果输出电压超过一个可调门限 — 默认值比标称值高 11% — LTM4641 会立即将其 CROWBAR 输出逻辑拉高 (响应时间最大为 500ns) 并锁断其输出电压:功率级变为高阻抗,内部顶部和底部 MOSFET 均被锁断。CROWBAR 输出接通 MCB,对输出电容器放电并防止输出电压进一步出现正偏移。
MSP 位于输入电源 (VIN) 和 LTM4641 的功率级输入引脚 (VINH) 之间,并用作一个可复位的电子电源中断开关。当 LTM4641 的内部电路检测到故障情况 (例如输出过压 (OOV) 情况)时,MSP 的栅极在 2.6μs (最大值) 内放电,MSP 关断。因此,输入电源与 LTM4641 的功率级输入 (VINH) 断开,从而防止危险 (输入) 电压达到宝贵的负载。LTM4641 还使用一个独立的基准电压来产生一个 OOV 门限,该门限独立于控制 IC 的带隙电压。
图1显示了顶部MOSFET MTOP发生故障时CROWBAR和VOUT波形,导致VIN和SW节点之间短路。撬棍在 500ns 内变为高电平并打开 MCB 以将输出短路至地。VOUT 永远不会超过额定输出电压的 110%。
输入过压和欠压保护
LTM4641 具有输入欠压和过压保护功能,其跳变门限可由用户设置。请参考图2。

图2.用于设置输入 UVLO、IOVRE 和 OVLO 阈值的电路
UVLO引脚直接馈入跳变门限为0.5V的比较器的反相输入。当UVLO引脚降至0.5V以下时,开关动作被抑制;当UVLO引脚超过0.5V时,开关动作可以恢复。IOVRETRY 和 OVLO 引脚分别直接馈入跳变门限为 0.5V 的比较器的同相输入。当IOVretry引脚超过0.5V时,开关动作被禁止;当IOVretry降至0.5V以下时,开关动作可以恢复。当OVLO引脚超过0.5V时,开关动作被禁止;当OVLO随后降至0.5V以下时,在锁存器复位之前无法发生开关动作。这三个引脚为定制 LTM4641 的行为提供了更大的灵活性。
效率
下面的图 3 示出了 LTM4641 在图 12 电路的典型 1V 输入电压下的效率曲线。利用所有保护电路,LTM4641 仍可实现高效率。

图3.LTM4641 的效率曲线
结论
LTM4641 μModule 稳压器可监视输入电压、输出电压和温度条件。它可以为处理器、ASIC 和高端 FPGA 等负载提供全面的电气和热保护,防止电压应力过大。
审核编辑:郭婷