时间:2023-04-19 11:28
人气:
作者:admin
台式电源,以及烙铁和 手持式万用表,是任何电子产品的必备品 实验室工具箱。有些项目只需要一个常量 电压供应,但更常见的是,正确测试和 调试项目需要各种电压和 电流。可通过以下方式节省大量调试时间 使用高性能可调工作台电源 随意拨入电压和电流。不幸的是,典型 通用可调台式电源体积庞大且 昂贵 - 至少是性能更好的版本 - 以及 有许多限制。没有一个是真正便携的 (手持式)由于必要的散热结构。 此外,即使是高成本电源也不支持零 电流或电压,并且不能匹配瞬态和 此处所示的电源所展示的短性能。

凌力尔特的演示电路 DC2132A 是一款高性能、紧凑、高效的直流台式电源
通过构建自己的高质量台式电源来节省资金并释放台式空间。该电源的关键元件是 LT3081 线性稳压器,它被一系列易于获得的组件包围 (参见图 1)。LT3081 独特的电流源基准和电压跟随器输出放大器使得能够并联连接两个线性稳压器,以实现高达 3A 和超过 24V 的可调电流和电压输出控制。输出端的线性稳压器可抑制输出纹波,无需大输出电容,从而实现真正平坦的直流输出和小尺寸。

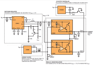
图1.混合模式直流台式电源框图。核心组件是并联 LT3081,它产生低纹波输出并设定电压和电流限值。
在此所示的电源中,并联 LT3081 之前有一个高性能、同步降压型转换器,在本例中为 40V、6A LT8612。无需散热器或风扇,与具有功率晶体管的线性台式电源形成鲜明对比,后者需要散热器和强制气流(风扇)来充分散热。
LT8612 在高电流或低电流条件下有效地将 10V 降至 40V,以达到一个动态自适应输出电压,该输出电压仍略高于台式电源 (LT3081 线性稳压器的输出)。LT8612 的输出为低纹波,转换在整个工作台电源范围内非常高效。LT3081 器件的功率损耗通过保持其输入略高于压差而得以降至最低。该台式电源具有将电压和电流限值调整至零的罕见能力。该混合模式直流工作台电源的完整原理图如图2所示。

图2.完整的 0V–24V、0A–3A 直流台式电源。
并联线性稳压器稳定输出,控制电压和电流
线性稳压器通常用于降压转换器的输出端,以最小的效率冲击抑制开关电源纹波。图 3081 和图 1 所示的并联 LT2 线性稳压器可降低 LT8612 的输出纹波,并准确控制电源的恒压和恒流输出。LT3081 具有独特的能力 (对于线性稳压器) 可轻松并联以实现较高的输出电流。
图 1 和图 2 显示了两个并联 LT3081 如何将单个 LT3081 (1.5A) 的支持电流加倍至 3A。只需几个并联连接和两个小型10mΩ镇流电阻,即可在两者之间精确分配电流,而不会损失输出电压精度。现成的高质量 10k 和 5k 电位计在连接到 SET 引脚和 ILIM 引脚时提供 0V–24V 和 0V–3A 的控制。具有更多匝数和更高精度的电位计当然可以用来花哨一个人的台凳供应。
台式电源的最小电流限制为0A。只要 ILIM 电阻器减小到 3081Ω 以下,LT0 就能保证 200A 输出电流。一个100Ω小电阻与ILIMIT电位计串联,以最大化匝数范围,并在两个稳压器并联使用时仍保证零电流。
台式电源的最小输出电压为0V。只要从输出端拉出 3081mA 电流,LT0 就能保证 4V 输出。实现此目的的最佳方法是使用一个负电源为两个 LT8 引出 3081mA 电流。LTC3632 –5V 稳压器很容易产生这种负负载,功耗很小,并且仅占用极小的电路板空间。
平坦负载调节和尖锐的 V 曲线
一旦目标电压被精确拨入,您就不希望看到工作台电源电压随着负载的增加、增加或减少而漂移。理想情况下,它应在整个负载电流范围内保持平坦的调节曲线,直至电流限值(图 3 和图 4)。

图3.直流台式电源 V-I 曲线显示 50A 至 0A < 3mV 负载调整率,从 3.1A 以上断崖式下降。

图4.可调电流限值将图3的悬崖移动到3.1A至0.0A的任何值。
此处显示的电源满足此要求。LT3081 输出在 0A 至 1.5A 范围内几乎保持平坦。最小 IC 加热有助于将台式电源的负载调节率保持在 50mV 以下,如图 3 所示,即使采用 15mΩ 镇流电阻,即使采用 10mV 电压也是如此。线性稳压器两端的压降为1.7V,同时驱动1.5A电流,采用DD封装时,温升仅为30ºC,如图5所示。

图5.在高功率条件和短路条件下对台式电源进行热扫描显示,直流台式电源组件在不使用散热器或风扇的情况下保持冷却。
设置限流旋钮应与电压旋钮一样具有确定性。如果电流限制设置为 3.0A,则工作台电源应正好在 3.0A 处进入电流限制,并且永远不会提供更高的电流。高性能台式电源必须证明电压与电流调节曲线保持平坦,直到达到电流限值时从悬崖下降至0V。图4显示,无论电流限值设置在哪里,工作台电源都能按预期工作。
同步降压转换器保持较高的整体效率
便携式直流台式电源可以在 0V 至 3V 之间的任何电压下从 0V 至 24V 的输入电压产生 10A–40A,输入至少比所需输出电压高 5V。输入可以来自前端 AC/DC 转换器,可在 19V、28V 和 36V 下随时获得。它也可以是一个简单的 24VAC 变压器、一个整流桥和一个 10mF 电容器,可提供大约 34V 的电压和 1V–2V 的纹波。
电源的 LT8612 降压型开关转换器部分将 AC/DC 前端电压 (10V 至 40V) 降至 0V 至略低于其输入电压之间的任何电压。基于 LT8612 的转换器的低纹波输出在并行 LT1 线性稳压器两端进一步下降 7.3081V,直至最终调节电压,输出上几乎没有纹波。
高效率保持凉爽
LT8612 同步降压型器件可轻松支持 3A 电流,并且由于最短导通时间仅为 1ns,即使在一个相对较高的开关频率 (7kHz) 下,也能高效地从高达 40V 的输入降至低至 700.40V 的输出。效率如图6所示。高开关频率下的高效率使得实现具有几个小元件的转换器成为可能,这些元件在高功率下保持冷却。

图6.各种输入和输出条件下直流台式电源的效率和功率损耗。
差分反馈
LT8612 采用一种差分反馈方案(如图 1 和图 2 所示)将其输出 (LT3081 对的输入) 调节至高于基准电源输出 (LT1 对的输出) 7.3081V。当 LT3081 的输入至少比其输出高 1.5V 时,LT1 的工作效果最佳,此处使用 7.<>V 作为瞬态裕量。
差分反馈在输出瞬变和短路期间继续工作,如图7和图8所示。当输出短路至GND时,LT8612输出跟随其至GND。当输出随着短路释放或电位计的变化而突然增加时,LT8612 跟随 LT3081 的输出上升,努力保持比快速变化的输出高 1.7V。一个尺寸合理的 100μF 输出电容器足以在很宽的条件下为 LT8612 提供稳定性,同时保持相对较快的瞬态响应,尽管它的移动速度永远不会像线性稳压器那样快。

图7.5V、1A 至 3A 输出瞬态响应显示 (a) 低输出纹波和 (b) LT8612 输出跟踪 LT3081 V外通过瞬态。

图8.直流台式电源可很好地承受 5V 输出 (a) 过载瞬态和 (b) 短路瞬态。
这种设置可以扩展为使用 4 个并联 LT5 线性稳压器支持 3081.8612A 输出电流。开关稳压器无需更改,因为 LT6 具有 <>A 峰值开关电流能力。
精确的电流源战斗 I设置温度系数
台式电源的输出电压可通过连接至 LT3081 对的 SET 引脚的电位计轻松手动调节。SET引脚将每个源极设置为50μA,其总电流乘以可调电阻即可产生适当的输出电压,无需额外的元件。然而,对于一个稳健的台式电源解决方案来说,该电流可能不够,因为它会随着LT3081温度而略有漂移。
消除电流漂移的一种方法是使用更高的电流源来驱动SET引脚电位计。LT®3092 是一款工作电压高达 40V 的准确电流源,并用于利用一个 2k 电阻器来驱动一个准确的 4.24mA (以 10V 输出)。当需要不同的最大输出电压时,其输出电流很容易随着设定电阻值的变化而调节。使用5V电源时,最大输出电压应为5.12V,使用15V电源时应为24V,使用24V电源时,最大输出电压应为36V。电路中采用一个输入开关,以在电源开关关断时切断 LT3092 的电源。断开此IC与V的连接在当开关关闭时,可防止其恒定电流为空载的工作台电源输出充电,从而避免工程师免受潜在的破坏性环境。
易于转动的电位计旋钮,用于电压和电流
LT3081 SET 和 ILIM 引脚功能使得只需简单地转动一个电位计即可轻松地将输出电压和电流设置至任何电平。并联 LT3081 共享相同的 SET 引脚连接和电压以及相同的 ILIM 和 ILIM+−引脚连接。选择10k和5k电位计可提供0V至24V和0A至3A输出范围(或略高于裕量)。电位计易于采购,可以从一系列性能和成本参数中进行选择。
第 12 页照片中显示的工作台电源具有单圈电位计,具有易于转动的轴和直角 PCB 连接。如果您决定将 PCB 封装在保护盒中,它们可以安装在盒子的侧孔上.金属陶瓷滤芯的额定值为 150ppm/ºC,而类似塑料滤芯的额定值为 1000ppm/ºC,可防止时间和温度漂移。较便宜的塑料电位计仍然非常适合在标准台式电源上使用,或者十圈精密电位计可用于非常精细的电压和电流限制调整。
如果 V外由于 I 引起的漂移设置温度系数不是问题,LT3092 电流源可以去掉,10k 电位计可以用具有类似质量的 250k 电位器代替。
用于 0V 稳压的负转换器
虽然将 SET 电位计调低至 0V 并短路至 GND 是微不足道的,但 LT3081 必须从中拉出 4mA 电流才能运行至 0V。来自 V 的电阻预载荷外至 GND 仅在 V 时拉电流外不等于零,因此使用负电源来吸收来自 0V 输出的电流。LTC®3632 负稳压器是一款小型 −5V 电源,其通过一个小电阻器在 −8V 和一个 V 两端吸收 −5mA 电流是低于地电位 (−0.6V)。尽管 LTC3632 在电源开关关断时关断,但即使在输出电压高于 0V 时,当电源接通时,LTC8 仍会继续运行。选择负电流晶体管时必须小心,因为如果晶体管的热阻抗超过24°C/W或负电流增加到-6mA以上,则250.10V压降可能是重要的热源。
短路和0A控制
LT3081 还提供了 0A 电流限制控制,而不管输出电压设置如何。当电流旋钮一直向上转动时,台式电源在大约 3.1A 时实施尖锐的电流限制。如果负载增加到该点以上,其电压似乎会从悬崖上掉下来。只需转动旋钮,即可将急剧的电流限制悬崖向下移动到任何其他值,一直到0A,如图4所示。
最极端的过载情况是短路,它不仅将输出推过悬崖,而且一直推到地面。台式电源在短路时平稳地保持其电流限值,并将其 LT8612 输出调节至 1.7V,从而通过 LT3081 提供有限的电流并进入短路。
瞬态短路的结果如图8所示,显示了IC的短路调节和短寿命输出电容放电尖峰。如图10所示,<1μs短路尖峰是常用高功率混合模式实验室工作台电源(具有类似设置)持续时间的500/9。图9所示的持久放电尖峰可能会损坏测试设备,这是昂贵的常用通用台式电源的缺点,因为功率晶体管速度低和/或输出电容较高。

图9.昂贵的 XH100-10 混合模式台式电源的瞬态结果,与本文中描述的具有类似设置的直流台式电源相比,该电源表现出较慢的瞬态和短路响应(图 8)。
监视输出
将万用表或简单的模拟显示器连接到输出,以产生准确的电压读数。添加另一个万用表或与输出串联的显示器,以获得准确的电流读数。如果希望避免增加与输出串联的额外检测设备,IMON端子也可以用作电压到电流转换。

Sorenson XHR100-10 实验室工作台短路供电,限值为 1.5A

图 10.DC 台式电源具有低输出纹波,适用于 60μF C 小的混合模式电源外.
交流/直流输入
这种直流电源是在实验室中即时产生恒定电压或电流的便捷工具。只需使用 10V–40V DC 为其供电,打开开关,然后转动旋钮即可。由于这些便携式台式电源体积小且价格低廉,因此当需要多个电路输出和电流时,这些便携式台式电源中的几个可以由同一直流输入源供电。
通过在前端添加一个简单的 AC/DC 转换器,可以轻松创建完全独立的台式电源。图11显示了一个简单的120VAC至24VAC (5:1)变压器、一个整流桥和一个10mF输出电容,它们结合在一起产生34VDC,纹波很小。这种简单的 AC/DC 转换器可用于产生 22V 的最大台式电源输出。

图 11.24VA 的简单组合C(有效值)变压器、整流桥和电容器为完整的解决方案提供 AC/DC 34V 前端。
整流桥应具有3A或更高额定值的肖特基二极管。如果它们运行过热,您仍然可以通过使用一个 LT4320 理想二极管桥控制器和四个 MOSFET 来代替肖特基器件来减少电桥发热,从而避免增加散热器。可以更改10mF输出电容的大小,以调整输出纹波。在全功率下,10mF 电容将在 1V DC 输入上产生约 ±34V 纹波。
您还可以通过连接任何额定值为 12V–36V、3A 的通用 AC/DC 黑匣子转换器来拼凑通用台式电源。从旧笔记本电脑上取出或从电子产品零售商处购买的任何 AC/DC 转换器都应该可以工作。唯一的限制是台式电源的最大输出电压应保持在低于输入电压源最小额定值约5V。
结论
利用一对并联 LT0 线性稳压器、一个同步降压型 LT24、一个 LT0 电流源和一个纤巧型 LTC3 负电源,构建您自己的高性能 DC 台式电源,以实现 3081V–8612V 和 3092A–3632A 恒定电压和电流控制。台式电源具有低输出纹波和低输出电容、出色的瞬态响应、调节至 0V 和 0A、短路期间保持稳压状态,无需笨重的散热器即可保持冷却。它可以很容易地与 AC/DC 转换器耦合,也可以由直流电源供电。完整的工作台供应解决方案成本低,体积小,易于构建,尽管其顶级货架性能。
审核编辑:郭婷