时间:2023-04-19 14:51
人气:
作者:admin
Boost本身是一个单词,有“促进、增加”的含义。在电子设计中,Boost是一种升压电路。
一节电池是1.5V,两节电池串联起来,就有3V。Boost升压变换器的原理,就是把储能元件电感,作为“间歇性电源”,与输入电源串联起来,实现升压。
Boost升压变换器

如上图,当开关管Q导通(闭合)的时候,输入电压对电感充电,电容放电维持输出电压,电流的回路是:输入电压Vin→电感L→开关管Q;
当开关管Q1断开的时候,输入电压Vin+电感L串联起来,一起为电容C充电,串联电压会大于输入电压,电流的回路是:输入电压Vin+电感L→二极管D→电容C→输出电压Vout。
可以看出,控制Q导通的时间,就可以控制输出电压。如果在一个周期内,Q1导通的时间为Ton,Q1关断的时间为Toff,我们忽略器件上的损耗,(根据电感的伏秒平衡可知)输出电压与输入电压的关系:

输出电压取决于电容中储存的电荷量,在电感为电容充电的期间,输出电压上升;其它时间,电容为负载提供电流,输出电压下降。所以,输出电压必然存在波动,不如线性稳压电源纹波小。
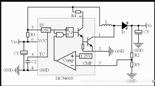
基于MC34063的Boost升压电路
MC34063是一片集成的DC-DC电压转换器。它内置了振荡器、驱动器以及大电流的输出开关,可用做升压、降压,或者逆变开关稳压器。这个芯片已经比较古老了,性能也不算好,只是比较典型,所以拿来讲原理。

图 MC34063功能框图
它的1、2脚就是开关管的两端。可以看出MC34063内部的开关管是达林顿管,它与单个三极管原理类似,但拥有更大的放大倍数。
3脚外接电容,用于控制振荡器的频率。
4脚与6脚分别接GND与VCC,用于供电。
7脚与8脚用于保护,暂不关注。
5脚接比较器的反向输入端。芯片内部有1.25V的参考电源与比较器,通过外部负反馈电路,可以保持5脚的电压始终为1.25V作用。所以5脚常常外接采样电路,用于检测输出电压是否达到设定值。

图 Boost升压电路原理图
输出电压将影响第5脚“比较器反相输入”的电压。如果5脚的电压小于1.25V,芯片内部的比较器、振荡器、与门、RS触发器会经过一系列配合,使1脚与2脚断开,电感放电,输入电压+电感为电容充电,提高输出电压。如果5脚的电压大于1.25V,1脚与2脚闭合,为电感充电。电容为负载供电,输出电压逐渐下降。可见,为采样电路选择合适的分压电阻可以确定输出电压的值。
电路中其它器件的值均可查阅数据手册算出。为了进一步提升输出电源的质量,输出端还可以增加LC滤波电路。

下图是1脚波形(黄色)与输出电压波形(蓝色)对比。
上一篇:开关电源的工作原理