时间:2023-04-20 11:11
人气:
作者:admin
提起负压生成电路,大部分人第一个想到的是7905,因为它可以生成负压,输出参数如下图。

但是,看手册要看全,不要看输出,还要细看输入,如下图。

看清楚了,输入电压也是负的,应用举例如下图(7912和7905为同系列,用法一致,只是输出不同)。

这显然是个坑,下面直接介绍几种负压生成电路。
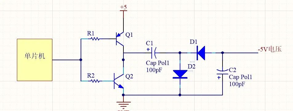
1、单片机控制电荷泵形式,如下图,只要单片机输出固定频率的方波,输出端就可以输出一定的负电压。

以上电路显然不好控制,并且输出负载很小,利用专用的负压生成芯片是更好的选择。
2、专用负压芯片
芯片有很多,如SGM3206,应用电路如下。

参数如下。

基本可以解决燃眉之急了。