时间:2023-04-20 11:12
人气:
作者:admin
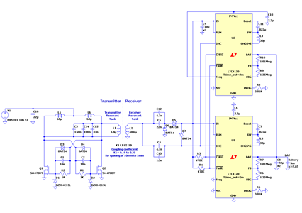
LTC®4120 是一款恒定电流 / 恒定电压无线接收器和电池充电器。充电电流利用一个外部电阻器设置在高达 400mA 的电流上。如果需要超过 400mA 的电流,则使用两个并联工作的 LTC4120 器件,如本原理图所示。在这种情况下,两个 LTC4120 采用一个发射器和一个接收器线圈和一个整流器工作。只需将两个 LTC4120 输入和电池输出连接在一起,并将两个 DHC 引脚短接即可。(可选)可以将 /CHRG 和 /FAULT 标志短接在一起,以获得有线或状态标志。两个 LTC4120 可在相同或不同的频率下工作,以具有最低 V 为准浮(在退款分配器中匹配)在充电期间首先打开。

LTC4120 - 具 800mA 降压型电池充电器的无线电源接收器
基本的无线发射器需要一些改进才能支持更高的功率水平。只需增加两个 68uH 输入偏置电感器的电流能力,即可支持额外的功率。演示板DC1968A使用两个小型TDK VLCF5028T-680MR40-2电感器,饱和电流为410mA,ESR为400mOhm。用两个TDK SLF10145T-680M1R2电感器替换这些电感器,饱和电流为1.2A,ESR为140mOhm,瞧,发射器功率水平翻了一番。
基本变送器输入电源为 5V +/- 5%,可提供高达 1A 的电流。当电池充电至4.2V时,充电电流高达800mA。该电路为电池充电高达3W,整体效率约为60%。
审核编辑:郭婷
上一篇:介绍一种负电压生成电路
下一篇:这篇文章告诉你负电压的产生