时间:2023-04-20 11:14
人气:
作者:admin
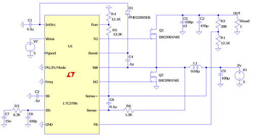
LTC®3786 是一款高性能同步升压型转换器控制器,用于驱动所有 N 沟道功率 MOSFET。同步整流提高了效率、降低了功率损耗并放宽了热要求,从而使 LTC3786 能够用于高功率升压型应用。4.5V至38V输入电源范围涵盖各种系统架构和电池化学组成。当从升压型转换器的输出或另一个辅助电源进行偏置时,LTC3786 能够在启动之后采用一个低至 2.5V 的输入电源运作。55μA 的空载静态电流延长了电池供电型系统中的工作运行时间。

LTC3786 - 高效率锂离子电池至 USB 升压型转换器
上面所示的原理图和相关LTspice仿真设计为高效小型转换器,用于从锂离子电池组为可充电USB设备(如智能手机和平板电脑)供电,电池电压范围为2.7V至4.2V。由于这些电源组非常紧凑,因此发热可能很严重,并且需要一个小型的高效转换器。LTC3786 的同步操作得益于其非常高的效率,非常适合此应用。
为了提高效率,MOSFET 的 R 量恰到好处DS(ON)被选中。此外,开关频率设置为350kHz,以最大限度地降低开关损耗并保持电感器较小。LTC3786 电路需要一个外部 5V、10mA 电源用于偏置。但是,如果从充满电的锂离子电池(5.4V)启动是可以接受的,则这可能会从其自身的2V输出内部偏置。为了实现更高的效率,直流电阻检测与DCR低于2mΩ的电感器一起使用。但是,这会产生比所需的5A输出更高的电流限制。如果需要电流限制,则 LTC4231 μPower 热插拔控制器提供的热插拔™电路可提供电流保护。
审核编辑:郭婷