时间:2023-04-20 11:13
人气:
作者:admin
凌力尔特的隔离式 μModule 转换器是用于断开接地环路的紧凑型解决方案。这些转换器采用反激式架构,其最大输出电流随输入电压和输出电压而变化。虽然它们的输出电压范围限制为最大12V,但可以增加输出电压或输出电流范围。该解决方案只需连接两个或多个隔离式μModule转换器的次级侧串联。
LTM8057 和 LTM8058 经 UL60950 认可的 2kV AC 隔离式 μModule 转换器将用于演示此设计方法,该方法也可应用于 LTM8046、LTM8047 和 LTM8048。 假设10V输入需要300V/20mA的输出。回顾图 1 中的最大输出电流曲线,我们注意到单个 LTM8057 不足以满足这些条件下的输出电流要求。

图1.典型最大输出电流与输入电压的关系。
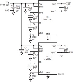
然而,在注意到单个 LTM8057 能够从一个 300V 输入提供 5mA (20V) 时,解决方案变得显而易见。由于输出电压与输入隔离,因此可将两个设置为 8057V 的 LTM5 的输出串联起来,以实现一个 10V 输出 (图300)。

图2.两个 LTM8057 模块,其输出串联,支持 10V、300mA 输出应用(采用 20V 电压)在.
当需要超过2V时,图12中的相同电路也可用于增加输出电压范围。通过调整反馈电阻以提供7.5V标称输出电压,组合输出电压增加到15V。15V 的输出电流能力与单个 7.5V 模块的输出电流能力相同。
图2所示电路支持第三种选择:提供具有公共回波的正输出和负输出。两个输出的返回节点是输出堆栈中间的公共连接。采用这种方法,图2中的电路将具有5V和–5V输出。每个输出可以具有不同的幅度,因为每个转换器的输出电压是独立确定的。
低输出噪声串联转换器
LTM8058 及其集成的 LDO 后置稳压器的低输出频谱噪声优势仍可通过串联输出保持。图 4 示出了两个采用 V 的 LTM8058 的原理图输出2、LDO的输出串联10V外.图 5 和图 6 分别显示了 LTM8058 在一个 100mA 负载 (10V) 下的输出噪声频谱,其中 LDO 输出串联连接 (图 4 原理图) 和反激输出串联连接。

图4.两个与 V 连接的 LTM8058 模块输出2串联 10V外.

图5.两个 LTM8058 的噪声频谱,其中 LDO 输出串联在一个 100mA、10V外负荷。

图6.两个 LTM8058 的噪声频谱,反激输出串联在一个 100mA、10V外负荷。
凌力尔特的隔离式 μModule 转换器为调节输出电压下的隔离电源提供了一种简单紧凑的解决方案。LTM8057 和 LTM8058 成功地证明,通过添加一个或多个隔离模块,使输出串联,同时仍保持输出噪声特性,可以提高隔离式 μModule 转换器的输出能力。
审核编辑:郭婷