时间:2023-04-20 11:35
人气:
作者:admin
多节高容量电池在手持设备和工业仪器中变得越来越普遍,这些设备和工业仪器从各种来源接收电力。为了最大限度地延长电池运行时间并支持各种电源,多电源系统中的稳压器必须能够保持恒定的输出电压,即使输入电压源位于输出之上、下方或等于输出。这可以通过两个独立的电源转换器和两个控制器IC来实现。更好的解决方案是使用单个降压-升压DC/DC转换器,它提供了更小、更简单、更高效的设计,这些属性在手持设备中至关重要。
LTC®3111 是一款单片式降压-升压型转换器,其输入和输出电压范围为 2.5V 至 15V,并具有 1.5A 的输出电流能力。它允许从各种电源转换,例如单节或多节锂离子电池、铅酸电池、电容器组、USB 电缆或墙上适配器。
除了宽工作范围之外,LTC3111 还具有凌力尔特专有的低噪声降压-升压 PWM 控制架构,从而有效地消除了在跨越升压和降压操作之间的界限时可能发生的抖动和 EMI。这减少或消除了对系统中噪声敏感数据转换或RF电路进行昂贵滤波或屏蔽的需求。可选的突发模式操作可大幅降低电源转换器的静态电流,从而延长电池供电设备空闲时的工作时间。®
精确的运行门限能够精确设置转换器的导通门限电压。集成的故障保护功能包括:电流限制、热关断和短路保护,可在恶劣环境中提供稳健的操作。对于元件尺寸至关重要的应用,800kHz 默认开关频率可同步至 1.5MHz。
图 3111 所示的基于 LTC1 的转换器能够以一个 18V 输出产生 12W 的功率。解决方案占地面积小于180mm2,比基于控制器的降压-升压更紧凑,在类似功率水平下比复杂的双电感SEPIC转换器设计效率更高。主要的外部元件仅限于输入、输出滤波电容器和功率电感器。LTC3111 采用耐热性能增强型 16 引脚 4mm × 3mm DFN 或 16 引脚 MSOP 封装。

图1.基于 LTC3111 的 18W 解决方案。
1节、2节和3节锂离子电池的精确运行阈值
LTC3111 的 RUN 引脚既可用于通过数字选择使能 / 停用转换器,也可用于设置一个准确的用户可编程欠压闭锁 (UVLO) 门限 — 通过一个电阻分压器从 V在接地。LTC3111 的 1.2V (在整个温度范围内为 ±5%) 的 RUN 门限允许定制转换器的导通门限电压。一旦使能,在RUN引脚上引入120mV的迟滞,要求源输入电压下降10%,然后才能禁用电源转换。
图 2 示出了一款应用电路,其中准确的 RUN 引脚门限用于在由一节、两节或三节锂离子电池供电时打开 LTC3111 转换器。对于单节电池情况,R 为 267k,将 LTC3111 RUN 引脚配置为在输入电压大于 3.3V 时接通,并在输入电压降至 3V 以下时关断。

图2.该解决方案中可使用 3111 节、<> 节和 <> 节锂离子电池,并具有 LTC<> 的准确 RUN 门限功能。
通过改变R的值,该技术可以应用于两个或三个串联单元设计,如图2的表所示。输出电压对缓慢斜坡V的响应在对于单细胞情况如图3所示。Vout在单节电池配置中,当输入电压达到3.3V时导通,在3V时关断。同样,该图可以针对2节和3节电池的情况进行缩放,其中导通/关断门限分别为6.6V/6V和9.9V/9V。精确的 RUN 功能还可以应用于必须将操作限制在最小输入工作电压的电源,例如电容器组、铅酸或镍镉电池。

图3.LTC3111 利用针对单个锂离子解决方案的准确运行来提升输入电压响应。
在典型电压下工作的单节、两节和三节锂离子电池设计的效率曲线如图4所示。在所有三种电池电压下均可实现大于 90% 的峰值效率。请注意,当输入电压小于5V时,6V输出的最大负载电流能力会降低。LTC3111 的产品手册提供了性能曲线,其中显示了针对各种输出电压的 PWM 和突发模式操作中的最大输出电流能力与输入电压的关系,以帮助确定负载是否能够在特定输入范围内得到支持。

图4.5节、<>节和<>节锂离子电池的<>V输出效率。
多个输入源
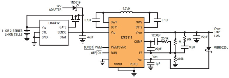
LTC3111 的宽工作范围使得从多个输入电源为器件供电变得容易。图 5 示出了 LTC4412 PowerPath 控制器 (SOT-23 封装) 从两个输入源中较高者中进行选择的应用。LTC4412 在所选的 P 沟道 MOSFET 两端维持一个 20mV 正向电压,从而将损耗降至最低。在该电路中,LTC4412 将 LTC3111 的输入切换至一个 7.2V 锂离子电池或 12V 墙上适配器中的较大者。

图5.LTC4412 电源路径™控制器选择最高电压输入来为 LTC3111 转换器供电。
基于两个输入源的3.3V输出的效率曲线与负载电流的关系如图6所示。峰值效率达到 89% 以上。可选突发模式操作具有 49μA 的典型休眠电流,可在 20 倍频程的负载电流范围内扩展高效率。

图6.LTC3111 效率与负载电流的关系 VOUT = 3.3V、VIN = 7.2V 和 12V。
LTC3111 包括用于最小化环路增益变化的电路,从而改善了线路瞬态响应。如图7所示,在20μs上升和下降转换期间,采用一个22μF输出电容和1A负载在降压操作中,VOUT调节率保持在50mV(1.5%)以内。

图7.VOUT = 3.3V时的线路响应,VIN从7.2V步进到12V。
采用 LTC3111 的可变输出电压
对于诸如电机控制、照明或电源裕量测试等应用,LTC3111 可配置为一个可变电压电源。这可以通过多种方式实现。图8显示了一种方法:在FB引脚和控制电压(VCONTROL).

图8.LTC3111 配置为一个可变输出电源。
编程输出电压可使用以下公式计算:

其中R1是连接在VOUT和FB之间的电阻,R2是从FB和地连接的电阻,R3是从FB和VCONTROL连接的电阻。
图9显示了工作在100Hz的0V至1.2V斜坡控制信号的输出电压响应。相应的输出电压摆幅为 10V 至 2.5V,从 VCONTROL 到 VOUT 提供 6.2 的反相增益。低噪声PWM控制提供输入信号的低失真和高质量复制。

图9.采用 LTC3111 的可变输出响应。
当将 LTC3111 用作可变输出电压稳压器时,当 Vout> Vin(即,当器件处于升压或升压模式时)。如图10所示,转换器的升压比有效地降低了最大输出电流能力。

图 10.PWM 模式下的最大输出电流与输出电压的关系VIN = 5V.
例如,V时的输出电流能力外= 2V在大约是 V 时能力的一半外= V在.在上面的示例应用中,输出端施加一个固定的500mA负载,该器件能够在所有输出电压下供电。为确保转换器稳定性,此应用的补偿值在最高升压比V下确定在= 5V 至 V外= 10V。
总结
LTC3111 为需要扩展输入或输出电压范围的各种应用提供了低噪声降压-升压转换。LTC3111 能够有效地支持高负载电流,使其成为高功率器件的理想选择。解决方案尺寸和转换效率得益于 90mΩ 内部 N 沟道 MOSFET 开关和耐热增强型封装。低静态电流突发模式操作可在数十年的负载电流内扩展高效率,在许多电池供电应用中实现更长的运行时间。
审核编辑:郭婷