时间:2023-04-20 11:37
人气:
作者:admin
LT®3790 是一款 4 开关同步降压-升压型 DC/DC 转换器,其仅利用单个电感器以高达 98.5% 的效率调节恒定电压和恒定电流。它可以提供数百瓦的功率,并具有 60V 的输入和输出额定值,使其成为需要升压和降压转换的理想 DC/DC 稳压器和电池充电器。
单个 LT3790 转换器由于其同步开关拓扑结构而可提供高功率,但最终,较高功率下的开关和 / 或传导损耗可能会使电路板发热过多的单个转换器不堪重负。虽然可以通过增大的散热器、额外的外部栅极驱动器和/或强制气流来减轻热量,但最好简单地将两个或多个转换器并联在一起以分散负载。利用 LT3790 降压-升压型稳压器很容易做到这一点。
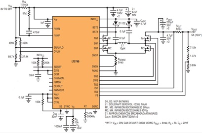
120W、24V、5A 输出降压-升压稳压器
图1所示的降压-升压转换器以高达24.0%的效率调节5V和98A–5A负载。该器件的工作输入电压范围为 8V 至 56V。可调欠压和过压锁定保护电路。它具有短路保护功能,SHORT输出标志指示输出端何时发生短路。它具有轻负载时的 DCM 操作,可实现最低功耗和反向电流保护。检测电阻R外在短路和过载情况下设置输出电流限制,使其成为一个可靠的应用。

图1.具有 120V–24V 输入的 5W、8V、56A 输出降压-升压稳压器效率高达 98.5%,并且易于并联。
如图120a所示,该12W板在20V输入时的温升在最热的元件(开关MOSFET)上仅为2°C。在 12V 输入时仍有更高的输出功率余量,或者在较低 V 时仍具有相同的 120W 输出功率在元件温升不会过大—请注意,更高的输出功率需要相应增加的输出电流限值。当在低至 8V 输入和 120W 输出时,此标准 4 层 LT3790 PCB 上的组件保持在 97°C 以下 (在室温下),而不会强制气流或散热。为了在相同、有限的温升和输入电压范围内提供显著更高的功率,两个或多个 LT3790 转换器可轻松并联。

图2.图24所示的单个5V、1A转换器在20V输入(a)时任何元件的最大温升为12°C,在50V输入(b)时为9°C。即使在 8V 输入 (c) 下,最热的组件也只能达到 96.5°C,没有强制气流或散热。
并联转换器、恒压主机、恒流从站
理想情况下,并联开关转换器在整个输出范围内平均分担负载。LT3790 能够在恒定电压或恒定电流操作中运行,因而允许一个主转换器控制输出电压,而其电流监视器输出 (ISMON) 则告知一个或多个从转换器要调节多少输出电流 (CTRL 输入) 以匹配其自身的输出电平。使用这种技术,多个转换器之间的电流匹配几乎是理想的。
主机的CLKOUT引脚可以直接连接到从设备的SYNC输入引脚,以实现两个并联转换器的180°相位交错。转换器之间的 180° 相位差降低了转换器的整体输出纹波,而不是加倍。如果两个以上的转换器并联连接,则可以同步它们以相移或与外部时钟源同相操作,或菊花链式CLKOUT引脚。
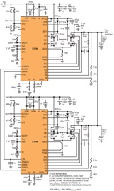
图 3 示出了由两个 LT24 并联运行而成的 10V、25A (或特定条件下为 3790A,见图)稳压器。通过使用两个并联电路,M20和M3 MOSFET在7V输入时的最大温升仅为12°C,在50V输入时为9°C。

图3.两个 LT3790 24V 稳压器易于并联,以实现双倍输出,同时具有有限的分立组件温升。
图3中的顶部转换器(主)调节24V输出电压,并控制由底部(从)转换器调节的电流电平。主机的ISMON输出指示主机提供的电流量,通过将ISMON直接连接到从设备的CTRL输入,从设备被迫跟随主机。LT3790 ISMON输出电平和CTRL输入电平的映射相同,因此可以从一个直接连接到另一个,这样做会强制总输出电流在并联转换器之间平均分配,如图4所示。请注意,从机的输出电压设置得略高(28V),以便从机的电压反馈环路不在调节状态,允许其跟随主机。

图4.并联转换器电感和输出电流匹配。
循环分析确保稳定性
瞬态响应和网络分析仪环路分析可用于测量稳定性。图50所示的100%至5%电流瞬态响应显示了适当补偿的转换器和均等共享的负载电流。使用网络分析仪进行进一步分析,为我们提供了各个转换器的详细信息。恒压稳压器主机和恒流稳压器从站的噪声注入点和生成控制环路波特图的测量值不同。另外,可以通过注入扰动信号和测量环路响应来测量每个环路,如图6所示。

图5.并联转换器瞬态响应均匀共享电流。

图6.并联转换器的环路响应测量。
恒流从站必须断开其环路,并将信号注入电流环路反馈路径,而不是传统的电压反馈路径,因为这是并联工作期间使用的反馈环路。图7中的主波特图显示了系统的稳定性。

图7.波特图显示了并行系统的测量结果。
结论
LT®3790 同步降压-升压型控制器以高达 100.98% 的效率为各种负载提供了超过 5W 的功率,并且易于并联多个转换器以实现更高的功率输出。控制输出电压或电流的能力,结合ISMON输出放大器和CTRL输入放大器的电平匹配,简化了主稳压器和一个或多个从电流稳压器的连接。其结果是高功率 60V 降压-升压调节,能够以高效率提供数百瓦的功率。
审核编辑:郭婷