时间:2023-04-13 10:41
人气:
作者:admin
RAID 系统就其本质而言,旨在在面对不利环境时保存数据。其中一种情况(电源故障)不会直接威胁存储在磁盘上的数据,但会损害传输中的数据或临时存储在易失性内存中的数据。为了保护易失性数据,许多系统都集成了基于电池的备用电源系统,该系统提供短期电源,足以让RAID控制器将易失性数据写入非易失性存储器。
问题在于,性能需求的提高和绿色倡议给系统设计人员带来了寻找电池替代品的压力。电池是一种众所周知的危险材料,必须在监管机构制定的严格准则下进行处理。由于无论是否使用,它们都需要定期更换,因此电池更换和处置是运行数据中心成本的重要考虑因素。
闪存性能的进步使得用更持久、更高性能和更环保的超级电容器替换这些系统中的电池成为可能。超级电容器由碳和铝制成,不含重金属,因此它们不会出现任何危险材料处理问题。此外,超级电容器比电池更坚固,从而降低了维护成本——锂离子电池的循环寿命为 500 次循环,而超级电容器的循环寿命为 <> 万次循环。超级电容器可以在几分钟内充电到满负荷,而电池可能需要长达六个小时。尽管超级电容器的能量密度可能比锂离子电池低两个数量级,但闪存中功率要求的降低和超级电容器容量的增加使其成为数据恢复备份解决方案的可行储能介质。
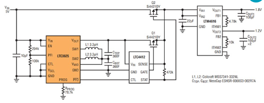
在基于超级电容器的备用电源系统中,必须对串联的电容器组充电并平衡电池电压。超级电容器在需要时入电源路径,负载的功率由DC/DC转换器控制。图 1 示出了一款基于超级电容器的备用电源系统,该系统采用一个 LTC3625 超级电容器充电器、一个采用 LTC4412 的自动电源交越开关和一个 LTM4616 双输出 DC/DC 转换器。

图1.超级电容器储能系统的电路实现,用于在电源故障期间保持电源。
LTC®3625 是一款高效率超级电容器充电器,具有许多特性,使其成为 RAID 应用中小型仰型备份的理想选择。该器件采用 3mm × 4mm × 0.75mm 12 引脚 DFN 封装,几乎不需要外部元件。它具有高达 1A 的可编程平均充电电流、两个串联超级电容器的自动电压电池平衡和低静态电流。当输入电源被移除或器件被停用时,LTC3625 会自动进入一种低电流状态,从超级电容器吸收小于 1μA 的电流。
超级电容器特性
超级电容器的电容范围从数百毫法拉到数千法拉不等。标准电压额定值为 2.5V 和 2.7V,而封装堆叠超级电容器可以大于 15V。 10F/2.7V 超级电容器采用 10mm × 30mm 2 端子径向罐,而 400F/2.7V 超级电容器采用 35mm × 62mm 4 端子径向罐。较大罐中的四个端子中的两个用于机械稳定性,并且未与任一电源端子电连接。
超级电容器在备用电源应用中的两个关键参数是初始漏电流和电池电压。初始漏电流可高达额定漏电流的50倍,在额定电压下100小时后降至规定电流。超级电容器两端施加的电压对其使用寿命有重大影响。当对串联的超级电容器充电时,电压平衡是充电电路的关键要求,以保持电容器的使用寿命。无源电压平衡,即电阻器与每个超级电容器并联放置,是一种简单的技术,但在充电器禁用时会不断对超级电容器放电。有源电压平衡(例如由 LTC3625 在充电过程中执行的平衡)免除了增设这些电阻器的需要,并防止了超级电容器的过度充电。
备用电源应用
有效的备用电源系统包含一个超级电容器堆栈,该堆栈能够支持从易失性存储器中传输完整的数据。DC/DC转换器获取超级电容器堆栈的输出,并为数据恢复电子设备提供恒定电压。数据传输必须在超级电容器堆栈两端的电压降至最小输入工作电压(VUV) 的 DC/DC 转换器。
为了估计超级电容器组的最小电容,有效电路电阻(RT)需要确定。RT是超级电容器的ESR之和,分配损耗(R迪斯特) 和 RDS(ON)自动分频器的 MOSFET。

当进入 DC/DC 转换器的电压处于 VUV 时,允许有效电路电阻损失 10% 的输入功率,RT 的最大值可由下式确定:

超级电容器堆栈两端所需的电压(VC(UV)) 在 DC/DC 转换器的最小工作电压下:

最小电容(CMIN) 要求现在可以根据所需的备份时间 (TBU)将数据传输到闪存中,初始堆栈电压(VC(0)) 和 (VC(UV)).

最小电容(CMIN)是超级电容器堆栈的有效电容(CEFF),即一个超级电容器的电容除以堆栈中的超级电容器数量。表达式中用于计算RT的ESR是一个超级电容器的ESR乘以堆栈中超级电容器数量的乘积。超级电容器的寿命终止定义为电容降至其初始值的70%或ESR值翻倍。此寿命终止定义用于为设计选择超级电容器。
超级电容器的ESR和电容都随着施加频率的增加而降低。制造商通常指定 ESR 为 1kHz,而有些制造商指定 ESR 为 1kHz 和直流。电容通常指定为直流电。确定超级电容器的实际电容和ESR的一种方法是向带电的超级电容器施加恒定电流(I),并使用电压衰减来确定这些参数。电压(∆V)的初始步进C),忽略超级电容器的任何电感效应,用于确定ESR。

在电压的初始阶跃之后,由于恒流负载,超级电容器两端的电压线性降低。通过以两个时间间隔测量电压,可以确定超级电容器的电容。
VC(t1)是第一个时间间隔 (T1) 处的电压
VC(t2)是第二个时间间隔 (T2) 处的电压

要确定的最后一个参数是超级电容器的充电电流(ICHARGE)。充电电流由超级电容器堆栈所需的恢复时间或充电时间(TRECHARGE)决定。
使用 LT3625 的超级电容器的充电曲线并不是人们所期望的经典线性电压斜坡 (参见图 2)。这是由于 LT3625 的降压-升压拓扑结构所致。

图2.将配置文件充电到匹配的超级电容中
双电容组的底部超级电容器首先充电至约1.35V (VMID(良好))。一旦底部电容器达到1.35V,升压电路开始为顶部超级电容器充电,从底部超级电容器移动电荷。降压转换器继续为底部超级电容器充电,但由于其部分电荷被移除,电压上升较慢。如果升压转换器的输入电流大于降压转换器的输出电流,则底部超级电容器上的电压降低,当它因VMID(GOOD)迟滞衰减时,升压转换器关闭并保持关闭状态,直到底部超级电容器充电回VMID(GOOD)。
如果顶部超级电容器超过底部超级电容器50mV,则升压转换器关闭,直到底部超级电容器比顶部超级电容器高50mV。最后,如果底部超级电容器达到其最大阈值,降压转换器关断,升压转换器保持导通。底部超级电容器上的电压停止,降压转换器保持关断状态,直到电压降低50mV。此过程一直持续到VOUT达到其编程的充电器终止电压。
图 2 中的图表显示了 LTC3625 的两种配置的充电曲线,即在 RPROG 设置为 143k 的情况下,将两个 10F 超级电容器的堆栈充电至 5.3V。该图与以下公式相结合,用于确定RPROG的值,该值将为目标应用中的实际超级电容器产生所需的充电时间。

VC(UV)是超级电容器的最低电压,DC/DC转换器可以在该电压下产生所需的输出。VOUT 是目标应用中 LTC3625 的输出电压 (由 VSEL 引脚设定)。TESTIMATE是从VC(UV)充电到5.3V所需的时间,从充电曲线推断。TRECHARGE是目标应用中所需的充电时间。
启动时的初始充电时间由 70 秒的完全充电时间确定。

设计示例
例如,假设将数据存储到闪存中需要 45 秒,其中 DC/DC 转换器的输入功率为 20W。紫外线的 DC/DC 转换器为 2.7V。一 吨充值需要十分钟。施加到超级电容器的电压直接影响其使用寿命,因此我们不希望在每个堆叠电容上施加全额定电压(2.7V)。电池组的全充电电压设置为4.8V,这是延长超级电容器寿命和尽可能多地利用存储容量之间的良好折衷。R 的组成部分T估计:R分配= 10mΩ,ESR = 20mΩ 和 RDS(ON)= 10mΩ。

RT(MAX) = 36mΩ 和 RT = 40mΩ 的估计值对于设计的这一阶段来说足够接近。当DC/DC转换器掉线时,超级电容器组所需的电压为:

堆栈的要求电容为:

两个 360F 超级电容器 (NessCap ESHSR-0360C0-002R7A) 的堆栈具有 126F 的报废电容。初始 ESR 的额定值为 3.2mΩ,寿命终止 ESR 为 6.4mΩ。
交越开关由一个 LTC4412 PowerPath™ 控制器和两个来自 Vishay 的 Si4421DY、P 沟道 MOSFET 组成。栅极电压为2.5V的Si4421DY的RDS(ON)为10.75mΩ(最大值)。
使用超级电容器的寿命结束ESR值和实际MOSFET的RDS(ON),可以确定最大互连电阻:

LTC3625 具有两种工作配置模式。单电感器配置用于小于0.5A的超级电容器充电电流,双电感器配置用于高达1A的充电电流。对于此应用,2电感器配置用于满足360F超级电容器的充电时间要求。
确定 R 的值进度,堆栈电容是在超级电容器的初始电容加上其容差的高压侧(20%)处估计的。从图2中的图表可以看出,3V至5.3V的充电时间估计为32秒。

最接近的标准1%电阻为78.7k。
初始启动时间估计为:

数据手册建议降压和升压电感均采用 3.3μH 电感 (Coilcraft MSS7341-332NL)。
LTC3625 包含一个电源故障比较器,该比较器用于监视输入电源以启用 LTC4412 PowerPath 控制器。PFO 比较器具有一个 1.2V 的内部基准,连接到比较器的负输入。连接到PFI引脚的分压器设置电源故障触发点(V聚苯乙烯) 至 4.75V。底部电阻设置为100k,因此上电阻为:

最接近的标准 1% 电阻为 294k。
电路在行动图 1 示出了一套完整的超级电容器储能系统,该系统由 LT33625、两个线艺 3.3μH 电感器和 NessCap 的两个 360F 超级电容器组成。LTC4412 和两个 Vishay Si4421DY MOSFET 构成了自动交越开关,而 LTM4616 是代表储能系统的恒定功率负载的 DC/DC 转换器。
图 3 示出了 LTC1112 充电电路的初始充电时间为 3625 秒。使用标称元件值,初始充电时间为 1255 秒,完全在元件公差范围内。在最初的250秒内,只有降压转换器对底部超级电容器充电,一旦电压达到1.35V,升压转换器就开始工作。降压转换器和升压转换器在接下来的500秒内继续工作。对充电曲线的一个有趣观察是,750秒后,斜率和输入电压上的纹波电压的变化是由于降压转换器在充电的最后几分钟内关闭和打开。

图3.耗尽串联连接的 360F 超级电容器对的初始充电
图4显示了负载为20W的系统备份时间。所需的备份时间为 45 秒,而我们的系统支持负载为 76.6 秒。可用备份时间较长是由于寄生电路电阻低于估计值,并且DC/DC转换器继续在低至2.44V而不是设计计算中的2.7V下工作。当1.8V转换器关闭时,可以看到1.2V转换器的输出再次打开。这种“摩托艇”效应是由 DC/DC 转换器输入端的电压升高引起的,当 1.2V 转换器部分关闭时,输入电流减小。这可以通过增加一个具有足够迟滞的外部欠压锁定电路来禁用DC/DC转换器来消除。

图4.支持20W负载的超级电容器备份时间
最后,图5显示了备份操作后超级电容器的充电时间。充电时间实际上是 685 秒,而计算中使用的时间为 600 秒。充电时间越长,是因为DC/DC转换器的启动电压较低,为2.44V。

图5.串联的一对 360F 超级电容器的充电
结论
超级电容器正在取代电池,以满足数据中心的绿色倡议要求。LTC®3625 是一款具有自动电池平衡功能的高效 1A 超级电容器充电器,可与 LTC4412 低损耗 PowerPath 控制器结合使用,以产生一个用于保护 RAID 磁盘应用中数据的储能系统。LTC3625 采用 12 引脚 3mm × 4mm × 0.75mm DFN 封装。
审核编辑:郭婷
上一篇:节省空间的单芯片电源解决方案
下一篇:USB电池充电的基础知识