时间:2023-04-13 10:42
人气:
作者:admin
可以说,USB电源功能中最有用的部分是能够在便携式设备中为电池充电,但电池充电不仅仅是选择电源,USB或其他电源。对于Li+电池尤其如此,充电不当不仅会缩短电池寿命,而且还可能造成安全隐患。精心设计的充电器可优化安全性和用户体验。它还通过减少客户退货和保修维修来降低成本。从USB为电池充电需要在电池“保养和喂养”与USB的功率限制以及便携式消费类设备设计中存在的尺寸和成本障碍之间取得平衡。本文讨论如何实现这种平衡。
介绍
USB已成为将电源连接到便携式设备的标准,就像串行通信一样。最近,USB的电源方面已经扩展到电池充电以及AC适配器和其他电源。这种广泛使用的一个切实好处是出现了可互换的插头和适配器,用于为便携式设备充电和供电。反过来,这允许从更广泛的来源充电,而不是过去每个设备都需要一个独特的适配器。
可以说,USB电源功能最有用的好处是能够在便携式设备中为电池充电。尽管如此,电池充电不仅仅是选择电源、USB 或其他方式。对于Li+电池来说尤其如此,充电不当不仅会缩短电池寿命,还会成为安全隐患。精心设计的充电器可优化安全性和用户体验。它还通过减少客户退货和保修维修来降低成本。
使用 USB 为电池充电需要在电池“保养和喂养”与 USB 的功率限制以及便携式消费类设备设计中存在的尺寸和成本障碍之间取得平衡。本文讨论如何实现这种平衡。
一系列电源
USB 规范涵盖几代电源管理。最初的USB 1和2.0规范描述了两种类型的电源(分别为5V 500mA和5V 100mA),用于为连接的设备供电。这些规格在编写时并未考虑电池充电,而仅用于为鼠标和键盘等小型外围设备供电。当然,这并没有阻止设计师自己研究USB电池充电。然而,如果没有统一的指南,不同设备和充电器之间的互操作性就受到了影响。这种限制促使最近开发了补充USB规范,即电池充电规范,修订版1.1,4年15月2009日(BC1.1)。1确认充电并描述可提供高达 1.5A 电流的电源。虽然标题为“电池充电规范”,但该文件实际上不包含任何关于电池充电细节的内容。它仅涉及如何从 USB 端口获取电源以进行充电。实际的充电方法仍取决于各个设计。
在BC1.1之前,所有USB电源端口在激活时(即USB术语中的“未挂起”)被归类为“低功耗”(100mA)或“高功率”(500mA)。任何端口也可以“挂起”,这意味着几乎关闭但仍能够提供2.5mA电流。在大多数情况下,PC、笔记本电脑和供电集线器上的端口(有源集线器是一个 USB 分线盒,带有自己的用于总线电源的壁式电源适配器)是“高功率”,而集线器上的端口除了上游 USB 主机提供的电源外不接收任何电源,则被视为“低功耗”。一旦插入,设备最初可以消耗高达100mA的电流,同时枚举并与主机协商其当前预算。随后,可以允许将其漏极提高到500mA,或者可以保持在100mA。USB 串行总线规范修订版 2.0 第 7.2.1.4 节中对此进行了详细说明。
BC1.1 超越了 USB 2.0 中描述的功率分配,定义了额外的充电电源。它定义了三种不同的源类型:
标准下行端口 (SDP) 此端口与 USB 2.0 规范定义的端口相同,是台式机和笔记本电脑中的典型形式。最大负载电流在挂起时为 2.5mA,在连接且未挂起时为 100mA,当配置为该电流时为 500mA (最大值)。器件可以通过检测USB数据线D+和D-通过15kΩ分别接地来识别带有硬件的SDP,但仍需要枚举才能符合USB标准。在USB 2.0中,在没有枚举的情况下获取功率并不严格合法,尽管当今的许多硬件都是这样做的,并且违反了规范。
充电下游端口 (CDP) BC1.1 定义了这个新的、更高电流的 USB 端口,适用于 PC、笔记本电脑和其他硬件。现在CDP可以提供高达1.5A的电流,这与USB 2.0不同,因为该电流可以在枚举之前提供。插入CDP的设备可以通过操作和监控D+和D-线实现的硬件握手来识别它。(请参阅 USB 电池充电规范,第 3.2.3 节。硬件测试在将数据线转到USB收发器之前进行,从而允许在枚举之前检测到CDP(并开始充电)。
专用充电端口 (DCP) BC1.1 描述了壁式电源适配器和自动适配器等电源,这些电源不枚举,因此可以在完全没有数字通信的情况下进行充电。DCP 可提供高达 1.5A 的电流,并通过 D+ 至 D- 之间的短路来识别。这允许创建具有USB迷你或微型插座的DCP“壁式疣”,而不是带有套管或定制连接器的永久连接电线。此类适配器允许使用任何USB电缆(带有正确的插头)进行充电。
检测源类型
对于连接到任何USB插座并使用该电源自行运行或为电池充电的设备来说,诀窍是知道适合消耗多少电流。试图从仅能提供1mA电流的电源中汲取500A电流是不好的。过载的 USB 端口可能会关闭、熔断保险丝或使多晶开关跳闸。即使具有可重置的保护,在拔下设备并重新连接之前,它通常也不会重新启动。在保护不太严格的端口中,过载的端口可能导致整个系统复位。
便携式设计可以选择如何管理端口检测。它可以符合 BC1.1、仅符合 USB 2.0 或不兼容。如果完全符合 BC1.1,它必须能够检测和限制所有 USB 源类型的输入电流,包括传统的 USB 1 和 2.0 端口。如果符合 2.0,它将在枚举后从 SDP 中收费,但可能无法识别 CDP 和 DCP。如果它无法识别 CDP,它仍然可以收费并保持合规,但只能在枚举后,就像使用 SDP 一样。其他部分合规和不合规的收费方案将在后面讨论。
设备可以使用自己的软件实现端口检测,也可以使用充电器或接口IC,通过与USB D+和D-数据线交互进行检测,而无需依赖系统资源。这些角色的设计分区取决于系统体系结构。例如,已经使用微控制器或专用IC来管理电源的设备可能更喜欢使用该IC进行端口检测和电流选择。由于设备已经可以通过 USB 连接与主机通信,因此它可以根据枚举和配置的结果做出充电选择。这些选择可以由应用处理器或可能处理电源管理和其他系统功能的单独微控制器控制。系统检测端口类型,枚举并向充电器发送适当的命令。充电器处理充电的硬件和安全方面,并具有不允许系统损坏电池的内置限制(图1)。

图1.非枚举充电器。USB 收发器和微处理器处理 USB 枚举。然后,微处理器将电池充电器设置为正确的参数。
其他设备可能未设计为与 USB 通信,或者不想使用系统软件来管理 USB 充电。它只想使用可用的USB端口作为电源。此方法可用于避免复杂性或响应对软件错误可能导致错误收费的担忧。由于系统不枚举,因此最佳充电选项是自枚举充电器 IC。充电器负责端口检测并选择适当的 USB 负载电流限值,无需系统帮助(图 2)。

图2.自枚举充电器直接连接到USB数据线,使简单的系统无需USB收发器或微处理器资源即可充分利用USB充电。
USB 连接术语
在这一点上,一些USB术语值得澄清。它们是“附加”、“连接”、“枚举”和“配置”。
连接插入 USB 电缆的物理过程。
连接 当器件(您刚刚插入)将 1.5kΩ 上拉电阻连接到 D+ 或 D- 数据线时。
枚举设备和主机之间的初始数据交换,以标识设备类型。
配置设置设备参数。
在 USB 2.0 中,设备在枚举和配置期间了解 USB 端口可以提供多少电流。枚举和配置需要在设备和主机之间进行数字对话。BC1.1 扩展了 USB 规范。除了USB 2.0选项外,BC1.1还允许使用“哑”方法确定端口类型,以便对于某些端口,可以在没有枚举的情况下进行充电。
端口检测和自枚举充电器
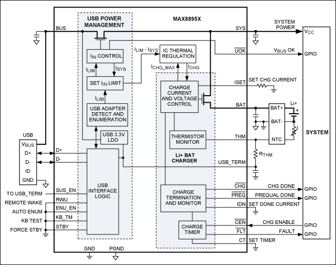
MAX8895决定如何最好地利用可用输入功率,而无需依赖系统来评估电源。充电器会自动确定适配器类型,并可以区分:
直流电流:500mA 至 1.5A
CDP(主机或集线器):高速时为 900mA(啁啾时为 580mA);低速和高速时至 1.5A
低功耗SDP(主机或集线器):100mA
高功率SDP(主机或集线器):500mA
可用电流可以由电池或系统使用,也可以在它们之间分配。内置挂起计时器会在 10 毫秒内未检测到总线流量时自动触发挂起。
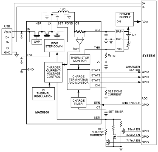
除了自动优化USB和适配器电源的电流外,MAX8895还能够巧妙地处理从适配器和USB电源到电池电源的切换;它允许系统在必要时使用所有可用的输入功率(图 3)。这样,当电池没电或丢失时,可以立即运行。所有功率转向MOSFET均集成在一起,无需外部二极管。芯片温度通过热调节环路保持较低水平,该热调节环路可在极端温度下降低充电电流。

图3.MAX8895充电器通过USB源自枚举,根据所连接电源的类型优化设置充电电流。它还可以在启动深度放电的电池的同时保持系统运行。
添加端口检测
BC1.1 介绍了用于确定端口类型的硬件检测方法。预期集成电路将用于此目的,如图8895中的MAX2,或者该电路将包含在USB收发器中。然而,有时可能首选在现有充电器中添加端口检测或至少其中的某些子集。图4显示了在系统微控制器控制下运行的基本USB充电器检测方案的电路。这种方法可以检测 DCP,但无法区分 SDP 和 CDP。它将两者视为SDP,这意味着在某些情况下,它可能会错过从CDP获取更多充电电流的机会。这个缺点在低预算设计中可能是可以接受的。

图4.高速 USB 开关可实现有限形式的 USB 充电器检测。
图 4 连接实现有限的端口检测,如下所示。当便携式设备连接到三种端口类型之一时,V总线为 U1 开关和器件的微控制器供电。U1 CB 输入上的低逻辑电平使其进入检测模式,其中 D+ 线通过 10kΩ 上拉至系统逻辑电压,D- 通过 100kΩ 上拉至 GND。如果连接了DCP(将D+短路为D-),则D-将变为高电平。如果连接了SDP或CDP,则D-和检测输出将为低电平。如果检测到SDP或CDP,系统将CB驱动为低电平,使交换机进入数据模式,将D+和D-连接到数据路径以进行枚举和其他数据传输。上述方案有一个局限性:当附加到 CDP 时,它不会识别,因此不会立即收费,尽管它会在枚举后从 CDP 收费。
完整的端口检测如图 5 所示。MAX14578包含检测所连接器件(USB电缆、USB CDP或专用充电器)和控制外部锂离子电池充电器所需的全部电路。该器件实现了符合 USB 电池充电版本 1.1 的检测逻辑,包括数据接触检测、D+/D- 短路检测和 CDP 识别。此外,它还包括一个充电定时器和弱电池电压监视器,以支持 USB BC1.1“没电电池”规定。
MAX14578包括一个数据开关,兼容USB高速和原始(全速和低速)信号。它具有低导通电阻(R上)、低导通电阻平坦度和极低电容。CDN 和 CDP 引脚还具有 ESD 保护,每个人体模型高达 15kV。

图5.通过MAX1 USB充电端口检测器和数据开关IC,可将完全兼容的USB BC1.14578端口检测添加到充电器中。
在图6中,简单的Li+充电功能被添加到USB设备中。MAX8814可配置为从100mA或500mA USB端口为电池充电。电路初始化电流为100mA。然后,微处理器枚举主机以确定其当前功能。如果USB端口支持,则通过在电流设置网络中打开N1和R1来增加充电电流。高电平电荷标称值设置为425mA,以避免在考虑容差后超过SDP 500mA限值。充电器还包括一个自动启动电路,该电路提供输出信号 (ABO),在连接外部电源时通知系统。虽然USB兼容,但图6未包含BC1.1,因此需要枚举才能充电。

图6.MAX8814为USB设备提供简单的低引脚数充电方式。枚举由系统控制,该系统使用 ISET 引脚监视和控制充电电流。此设计与 USB 兼容,但不包含 BC1.1,因此需要枚举才能充电。
其他收费策略
USB电池充电的前景可能很复杂。便携式 USB 连接设备不遵循一种格式,并且受到各种限制 - 尺寸、成本和充电时间最为明显。对这些和其他更微妙的问题进行排名可以帮助您选择 USB 充电器设计。这些其他设计注意事项包括:
一旦使用外部(USB 或适配器)电源,设备是否能够在电池没电的情况下进行全功能操作?
USB 和适配器电源是否需要单独的输入连接?
设备是否具有计算能力和固件来协商与 USB 端口的充电决策?
是否可以暂时降低充电电流以减少散热,还是需要开关模式设计?
需要采取哪些输入保护措施?
多输入充电
使用 BC1.1,设备可以仅从 USB 定义的源充电。这些设备变得越来越普遍,但您可能仍然希望保留使用普通的、可能不符合 USB 标准的适配器充电的选项。这最好使用双输入充电器来实现,当一个外部电源接管另一个外部电源时,该充电器处理切换。过去,电源切换通常由有损OR-ing二极管或分立MOSFET比较器电路完成,当考虑“潜入”电流路径和开关时序时,这些电路可能会变得复杂。幸运的是,许多充电器IC(图7)现在都包含电源切换控制。集成此功能不仅仅是更换外部组件。它还改善了电源变化期间的转换行为,因为集成充电器知道切换电路正在做什么。

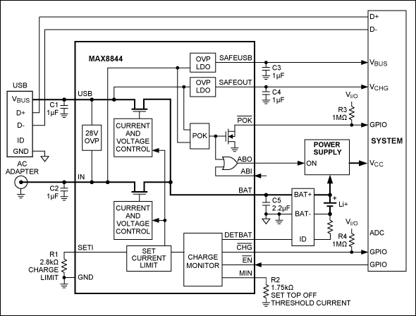
图7.像MAX8844这样的双输入充电器可处理USB和适配器电源的充电。该器件还可防止高达 28V 的输入过压。
接受来自多个电源的充电器(尤其是使用通用套管连接器的充电器)的一个常见问题是可能连接到不正确的适配器。为此,MAX8844可防止对超过7.5V的输入进行充电。它还可以承受和阻止高达 28V 的输入。这可以保护电池、充电器和下游电路,防止意外连接到几乎任何已知的适配器类型。此外,MAX8844还包括过压保护LDO,由USB和适配器(IN)输入偏置,可为系统提供30mA电流。无论充电器是否启用,这些LDO输出(SAFEUSB和SAFEOUT)都保持打开状态。该设备执行的其他充电器功能是电池检测;热限制可降低充电电流,以在极端环境温度下保持较低的芯片温度;以及一个自动引导逻辑输出,在施加外部电源时向系统发出信号。
电池负载切换(智能电源)与直接连接
在USB和适配器供电的充电应用中,关键的设计决策是充电电路是直接连接到电池和系统负载,还是在连接外部电源时是否需要额外的开关来断开电池与系统的连接。这两种情况如图 8 所示。

图8.直接连接充电和ADI公司智能电源选择器图示™科技。
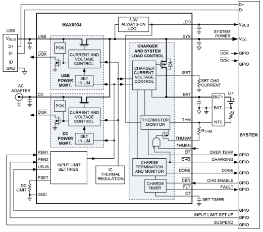
直接连接架构是最简单、最经济的实现方式。如果电池深度放电然后使用外部电源,则其主要缺点会浮出水面。在这种情况下,系统可能无法启动,直到电池达到可接受的水平。在某些应用中,用户可能可以等到电池部分充电后再恢复全部功能;然而,在其他应用中,无论电池状态如何,外部电源连接立即操作都是“必须的”。在后一种情况下,ADI公司的智能电源选择器技术允许系统在电池处于深度放电状态时使用外部电源。参见图 9。

图9.具有智能电源选择功能的双输入USB/适配器充电器(如MAX8934)可在外部电源接通时立即为系统供电,同时为没电的电池充电。
在图9中,系统负载输出(SYS)和电池(BAT)之间的低电阻(40mΩ)片内MOSFET在充电和放电操作期间提供多种功能。在充电过程中,此智能电源选择器开关充分利用有限的USB或适配器电源,利用系统不需要的输入电源为电池充电。它还允许电池用作存储缓冲器,提供可能暂时超过输入电流限值的负载峰值。在放电期间,开关提供从电池到系统的低损耗路径。
系统软件再次处理与USB主机的通信,并向充电器发送命令。MAX8394管理充电的硬件方面,并提供简单的挂钩,用于设置USB和适配器充电相关的充电参数。预设USB输入电流限值,以确保不超过指定的限值;用户设置的电流用于适配器。充电器还向系统提供一套完整的状态和故障信号。
MAX8934具有最新的充电安全特性,包括日本电子和信息技术协会(JEITA)概述的新的温度相关充电协议,可在高温下停止或减少充电。此外,输入具有高达 16V 的过压保护 (OVP),该器件通过在极端条件下限制充电电流来限制温升。
开关模式以最少的热量快速充电高达 2A
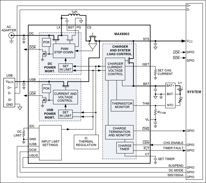
一些紧凑型设备需要高充电电流(远远超过1A),但不能容忍这些充电速率在线性充电器中产生的多余热量。在这些情况下,MAX8903(图10)工作在4MHz DC-DC转换器,保持元件占位面积小,同时仍从适配器电源向电池提供高达2A的电流。与MAX8934一样,MAX8903为双输入设计,通过单独的连接容纳USB和适配器输入。电源之间的切换是自动的,输入电源和电池电源之间的切换也是自动的。

图 10.MAX8903开关模式充电器具有智能电源选择器功能,可从适配器输入端充电,从USB源充电电流高达2A,从USB电源充电电流高达500mA。
MAX8903的4MHz开关速率使开关模式转换器的无源元件保持极小,因此,一旦考虑到较低的功率损耗,用该器件制成的2A充电器可以小于线性等效充电器。事实上,由于散热,大多数便携式设备在任何情况下都不会容忍2A线性充电器设计。
内置过压和反极性保护
尽管 USB 充电规范对电源适配器和充电器领域施加了一些秩序,但 USB 设计对于便携式设备来说仍然是一个普遍混乱的环境,特别是对于那些选择使用无处不在的桶形连接器供电的应用(在许多仅适配器和双输入设备上很常见)。对于消费者来说,连接“找到的”适配器太容易了,该适配器可能具有错误的输出电压甚至错误的极性。通过在充电器电源输入端集成22V正负保护,MAX8900无需外部保护器件或MOSFET开关即可满足这些设计的需求(图11)。

图 11.直接连接开关模式充电器,具有±22V过压和反极性保护。
MAX8900为直插式充电器,系统通常连接电池。其 3.25MHz 开关模式设计使组件保持小巧,同时以高达 1.2A 的电流充电,散热最小。除了双极性输入保护外,还根据JEITA指南调整充电参数作为温度的函数,从而提高了电池安全性。
镍氢从 USB 充电

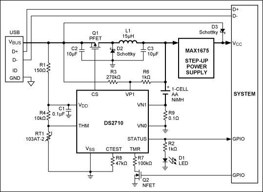
图 12.1节镍氢USB供电开关模式充电器。
尽管Li+电池似乎已经接管了便携式世界,但NiMH电池并没有停滞不前。令人惊讶的是,每体积的NiMH能量仅比Li+低约15%,尽管每重量的能量仍然要低得多。NiMH的最大弱点是其高自放电,这在很大程度上可以通过混合NiMH电池来解决,例如SANYO Eneloop电池,一年后保留高达85%的电荷。NiMH电池的吸引力在于成本,安全性和易于用户更换,至少在使用标准电池时是这样。®®
图 12 显示了一个小型便携式设备,它由一个 AA NiMH 电池供电,并通过 USB 充电。DS2710充电器的开关频率约为150kHz,电池充电电流为1.1A (典型AA NiMH电池约为0.5°C)。该电路进入电池的电流(1.1A)比从USB端口(500mA)获得的电流更大,因为降压比将5V(500mA)转换为1.5V/1.1A。应该注意的是,充电只能通过500mA或更大的端口进行,因为在低充电速率下无法保证正确的充电终止。因此,当枚举确定只有100mA可用时,不应激活充电。系统通过关闭Q2使定时器电阻浮出TMR来停用充电器。
该充电器的另一个特别有用的功能是,它可以感应电池阻抗,以确定是否插入了碱性电池或故障电池。如果发生这种情况,充电将暂停。这允许最终用户在紧急情况下插入碱性电池,而不必担心意外充电。
USB 3.0 接口
USB 3.0规范为USB带来了更高的数据速率。该规范的功率方面与USB 2.0相似,只是“单位负载”从100mA提高到150mA,高功率端口必须提供六个而不是五个单位负载。这意味着低功耗USB 3.0端口可以提供150mA,高功率USB 3.0端口可以提供900mA。
“作弊”— 不合规的 USB 充电
与任何用于最初非预期目的的标准一样,制造商有时会忽略USB 2.0要求的一部分,以便提供至少有限形式的充电。一家大型制造商采用的一种不合规方案是在任何情况下消耗不超过100mA的电流,这样高功率和低功率集线器都不会过载。将电流限制在此水平的缺点是电池充电时间很长,但如果设备在一天中的大部分时间都停靠在USB端口上,则可能仍然足够。除了较长的充电时间外,这种方法还有另一个限制:如果系统的电池没电了,则全部功能将被延迟,直到电池达到足够的充电水平。
不合规充电的另一个方面与USB挂起的处理有关。USB 2.0规定,在总线不活动一段时间后,所有设备必须挂起(消耗小于2.5mA)。由于在编写本文时从未包括充电,因此没有考虑设备在关闭时继续为电池充电,但仍连接。但是,由于大多数USB主机实际上并没有关闭电源,因此这种违反规范的行为很少阻止充电。
更大胆的不合规方案假设 500mA 可用,并指示用户仅插入能够提供 500mA 的供电端口和集线器。同样,由于大多数USB端口不会断开电源,因此这种方法在大多数情况下都有效。当这样的设备插入不支持500mA的端口时,该端口应该关闭。但是,USB端口的过载行为并不总是很好定义,并可能导致系统重置或损坏。幸运的是,不再需要这种程度的绝望,因为电池充电现在是USB规范的一个活跃部分。
从 USB 充电可以采取多种形式,具体取决于每个 USB 设备的独特要求。USB 电池充电规范。修订版 1.1 最终为以前是临时收费活动增加了急需的统一性。采用BC1.1应该会降低制造商和消费者的成本,并随着标准适配器的出现而提高互操作性。然而,USB指南仅涵盖如何从端口获取电源;它们仍然将电源管理架构和充电细节留给解释。这就是ADI公司广泛的充电设备变得重要的地方,因为它们可以帮助加快为几乎任何USB连接的便携式设备设计安全可靠的电池充电器。
表1总结了已讨论的充电器。
| 装置 | 自动适配器检测 | 切换模式 | 输入数量 | 智能电源选择器功能 | 过压保护 (V) | 评论 |
| MAX8895 |
![]() |
— | 1 |
![]() |
+16 |
— |
| MAX8814 | — | — | 1 | — | +28 | 8 针器件 |
| MAX8844 | — | — | 2 | — | +28 | — |
| MAX8934 | — | — | 2 |
![]() |
+16 | 符合JEITA安全标准 |
| MAX8903 | — |
![]() |
2 |
![]() |
+16 | 4兆赫直流-直流 |
| MAX8900 | — |
![]() |
1 | — | ±22 | 负输入保护 |
| DS2710 | — |
![]() |
1 | — | — | 镍氢 |
审核编辑:郭婷
下一篇:隔离电源变得简单