时间:2023-04-13 10:48
人气:
作者:admin
智能手机、平板电脑和数码相机等电池供电的移动设备已成为现代生活方式不可或缺的一部分。越来越多的功能被压缩到越来越小的外形中,以无休止地追求更多的移动性。移动设备的激增催生了相应数量的电源适配器来为电池充电并为设备供电:从交流墙上插座、汽车电池适配器、USB 端口甚至移动太阳能电池板。尽管许多适配器使用类似的插头,但它们的电气规格可能大不相同。因此,产品设计人员被迫采用保护电路来保护低电压额定电子设备免受瞬态和稳态过电压的影响。
电源适配器中的故障或故障可能会导致过压事件。将适配器热插拔到移动设备的电源输入端也是如此(参见凌力尔特应用笔记88)。随着通用连接器的普及,用户也可能在不知不觉中插入错误的适配器,从而损坏电源电压过高甚至为负的设备。LTC4360、LTC4361 和 LTC4362 能够以极少的组件针对上述故障情况提供保护。 有关这些器件的比较,请参阅表 1。
| 部分 | 特征 | 包 |
| LTC4360 | 85V 额定输入,5.8V 过压门限 | SC70 |
| LTC4361 | 85V额定输入,5.8V过压门限, 50mV 电子断路器门限 | SOT23, DFN (2毫米×2毫米) |
| LTC4362 | 28V 额定输入、内部 40mΩ N 沟道 MOSFET 和 31mΩ R意义、5.8V 过压门限、1.5A 过流 门槛 | DFN (2 毫米× 3 毫米) |
LTC4360 和 LTC4361 通过控制一个配置为调整管的低成本外部 N 沟道 MOSFET,保护低电压电子器件免受过压情况的影响。LTC4362 通过集成一个内部 28V、71mΩ R 实现了更小的 PCB 占板面积DS(ON)MOSFET 和一个 31mΩ 检测电阻。
LTC4360 和 LTC4361 能够承受高达 85V 的电压(输入、检测和栅极)。对于所有三个器件,IN都不需要高压旁路电容器,从而消除了潜在的故障点。OUT所需的低压电容器也是下游电路的旁路电容器。它有助于在快速过压期间减慢 OUT 处的 dV/dt,从而允许保护部分在 VOUT 过冲至危险电压之前关断 MOSFET。这些特性使这些器件成为一些非常坚固而简单的过压保护电路的通用构建模块。
操作
当首次通电或通过拉低导通激活器件时,将启动一个 130ms 的延迟周期。IN(VIN < 2.1V 或 VIN > 5.7V)发生任何欠压或过压事件都会重新启动延迟周期。这允许 MOSFET 将输出与启动时发生的任何输入瞬变隔离开来。当延迟周期结束时,MOSFET 由一个受控的 3V/ms 栅极斜坡导通。输出电容的电压斜坡跟随栅极斜坡的斜率,并将电源浪涌电流设置为:

当GATE斜坡上升时,它触发一个内部栅极高门限(VIN = 5V时为7.2V),以启动一个65ms的延迟周期。延迟后,PWRGD置位低电平,表示MOSFET已完全增强。一个内部电路将栅极箝位在高于 OUT 的 6V 电压,以保护 MOSFET 栅极。
当VIN上升到5.8V的2%精度过压门限以上时,GATE引脚上的30mA快速下拉在1μs内被激活,PWRGD下拉被释放。在过压条件之后,MOSFET 保持关断,直到 VIN 再次保持在 5.7V 以下 130ms。
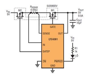
除了过压保护之外,LTC4361 和 LTC4362 还具有过流保护功能,以保护调整 MOSFET 免受过大电流的影响。LTC4361 实现了一个准确度为 10% 的 50mV 电子电路断路器门限和一个 10μs 毛刺滤波器。A 50mΩ R意义IN和SENSE之间的连接实现了1A过流门限,如图1所示。LTC4362 实现了内部电流检测,并具有一个准确度为 20% 的 1.5A 过流门限和一个 10μs 毛刺滤波器。与过压一样,过流激活GATE上的30mA快速下拉并释放PWRGD下拉。在一个过流故障之后,LTC4361-1 和 LTC4362-1 闭锁,而 LTC4361-2 和 LTC4362-2 在一个 130ms 延迟之后自动重新启动。

图1.5V 系统,可防止 ±24V 电源和过流。
如图1所示,由GATEP引脚驱动的可选P沟道MOSFET提供低损耗负输入电压保护,保护低至MOSFET的BVDSS。当 VIN 变为高电平时,GATEP 齐纳的内部输入通过将其 VGS 箝位至 5.8V 来保护 MOSFET 栅极。
另一个特性是CMOS兼容的低电平有效使能输入导通。当导通主动拉至地或保持开路以利用其内部 5μA 下拉低时,器件工作正常。如果在 MOSFET 导通时将导通驱动为高电平,则栅极被拉低,具有一个较弱的下拉电流 (40μA) 以逐渐关断 MOSFET,从而最大限度地减小输入电压瞬变。然后,该器件进入低电流休眠模式,在IN处仅吸收1.5μA电流。
输入瞬变
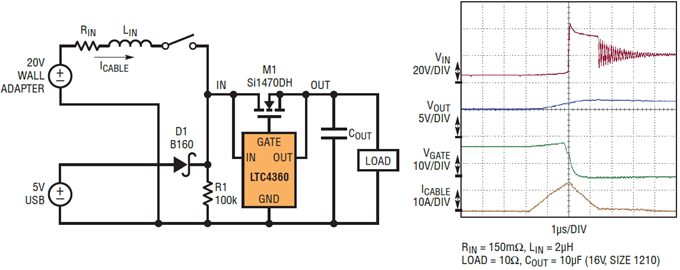
图 2 示出了 LTC4361 用于保护移动设备电源输入的电路。L在和 R在对墙上适配器、适配器电缆和连接器中的累积寄生电感和电阻进行建模。20V 墙上适配器的输出热插拔到设备中,以模拟使用错误适配器的意外插入。为了进行前后比较,LTC4361,R意义和MOSFET被移除,并重复相同的热插拔,IN短路到OUT。图3比较了两种热插拔波形。由于 IN 引脚上的低电容,LTC4361 电路的情况几乎没有过冲和浪涌电流。额定电压更高的 MOSFET 可用于保护系统免受高达 BV 的更高瞬态或直流电压的影响DSS的场效应管。例如,具有 60V BV 的 MOSFETDSS与 LTC4361 配合使用时,能够在 IN 上承受高达 60V 的瞬态和 DC 电压。

图2.电压适配器为移动设备充电的典型电路。

图3.具有或不具有 LTC4361 保护功能的热插拔波形。
图4中的电路说明了移动设备电源输入时可能发生的最坏情况过压情况。在具有双电源输入的设备中,20V 墙上适配器被错误地热插入 5V 适配器输入,而 5V USB 输入已经激活。LTC4360 可快速检测 IN 处的过压并切断 MOSFET。但是在L中积聚的大电流在在IN处引起电感尖峰。雪崩击穿额定MOSFET的体二极管击穿,将该能量释放到C外,箝位电压约为 40V,远低于 IN 可以承受的 85V。如果超过MOSFET的雪崩能力或V时的电压上升外由于L中能量的释放在成 C外是不可接受的,可以在IN和GND之间放置一个额外的外部箝位,如SMAJ24A。

图4.20V适配器插入5V系统时的过压保护波形。
结论
LTC4360 和 LTC4361 过压保护控制器采用小尺寸和低成本的外部 N 沟道 MOSFET,而 LTC4362 则将此 MOSFET 集成到一个 2mm × 3mm DFN 封装中。虽然这些过压保护电路占用的PCB空间非常小,但它们具有丰富的功能,如输入侧的85V额定值和过压或过流时的快速响应。此外,下游电路具有PWRGD状态标志,并具有CMOS兼容输入启用的低功耗模式,可在必要时节省电池电量。LTC4360、LTC4361 和 LTC4362 在移动设备内部的敏感电子元件与现实生活中的事故(如故障、不合格的电源适配器或用户心不在焉地插入错误的适配器)之间形成了一个简单而有效且坚固的屏障。
审核编辑:郭婷