时间:2023-04-13 10:44
人气:
作者:admin
电池技术和设备性能的进步使得生产在两次充电之间长时间运行的复杂电子设备成为可能。即便如此,对于某些设备,通过插入电网为电池充电是不可能的。紧急路边电话、导航浮标和远程天气监测站只是无法接入电网的少数应用,因此它们必须从环境中获取能量。
太阳能电池板作为能量收集电源具有巨大的潜力 - 它们只需要电池来存储收集的电力并在黑暗时期提供携带。太阳能电池板相对昂贵,因此从电池板中提取最大功率对于最小化电池板尺寸至关重要。棘手的部分是太阳能电池板尺寸与所需功率的平衡。太阳能电池板的特性需要仔细管理电池板的输出功率与负载的关系,以有效地优化电池板在各种照明条件下的输出功率。
对于给定的照明水平,太阳能电池板具有产生最大功率的特定工作点(见图1)。在照明条件变化时在运行期间保持该峰值功率点称为最大峰值功率跟踪 (MPPT)。复杂的算法通常用于执行此功能,例如在直接测量面板输出电压和输出电流的同时定期改变面板的负载,计算面板输出功率,然后强制操作点在照明和/或温度条件变化时提供峰值输出功率。这种类型的算法通常需要复杂的电路和微处理器控制。

图1.太阳能电池板在多种不同照明水平下的电流与电压和功率与电压的关系。最大功率点下的面板输出电压(V议员) 无论光照水平如何,都保持相对恒定。
然而,太阳能电池板的输出电压与电池板产生的功率之间存在一种有趣的关系。无论照度如何,最大功率点的太阳能电池板输出电压都保持相对恒定。因此,强制面板操作以使输出电压保持在此峰值功率电压(V议员) 从面板产生峰值输出功率。因此,电池充电器可以通过利用此电压来保持峰值功率传输议员特征,而不是实现复杂的MPPT电路和算法。
LT3652 电池充电器的几个特性
LT®3652 是一款完整的单片式降压型多化学电池充电器,可在高达 32V (绝对最大值为 40V) 的输入电压下运作,并以高达 14.4V 的浮动电压为电池组充电。LT3652 集成了一种创新的输入调节电路,该电路实现了一种简单而自动的方法,用于在使用调节不良的电源 (例如太阳能电池板) 时控制充电器的输入电源电压。LT®3652HV 是充电器的一个高电压版本,可用于以高达 18V 的浮动电压为电池组充电。
输入调节环路保持太阳能电池板的峰值功率点
如果输入电源电压降至一个编程电平,则 LT3652 输入调节环路可线性减小输出电池充电电流。该闭环调节电路伺服充电电流,从而伺服输入电源上的负载,使得输入电源电压保持在或高于编程电平。当由太阳能电池板供电时,LT3652 通过简单地将最小输入电压电平设置到该电池板的峰值电源电压 V 来实现 MPPT 操作议员.所需的峰值功率电压通过电阻分压器进行设置。
如果在充电期间,LT3652 所需的功率超过太阳能电池板的可用功率,则 LT3652 输入调节环路将降低充电电流。这可能是由于所需的电池充电电流增加或太阳能电池板照明水平下降而发生的。在任何一种情况下,调节环路都将太阳能电池板输出电压保持在编程的V值议员由VIN_REG上的电阻分压器设置。
输入调节环路是一种简单而优雅的方法,用于强制特定太阳能电池板的峰值功率操作。输入电压调节环路还允许从其他类型的稳压不良源优化操作,在这些电源中,输入电源在过流条件下可能会崩溃。
集成式全功能电池充电器
LT3652 以一个 1MHz 的固定开关频率运作,并提供一种恒定电流 / 恒定电压 (CC/CV) 充电特性。该器件可通过外部电阻器编程,以提供高达 2A 的充电电流,充电电流精度为 ±5%。该 IC 特别适用于与流行且廉价的“12V 系统”太阳能电池板相关的电压范围,这些电池板通常具有大约 25V 的开路电压。
该充电器采用一个 3.3V 浮动电压反馈基准,因此可在 3.3V 至 14.4V (或 LT18HV 时高达 3652V) 范围内设置任何所需的电池浮动电压,均可利用一个电阻分压器进行设置。LT3652 的浮动电压反馈准确度为 ±0.5%。宽 LT3652 输出电压范围可适应多种电池化学成分和配置,包括多达 <> 节串联的锂离子 / 聚合物电池、多达 <> 节 LiFePO4串联的(磷酸铁锂)电池,以及最多包含六个串联电池的密封铅酸(SLA)电池。另外还提供 LT3652HV (充电器的高电压版本)。LT3652HV 可在高达 34V 的输入电压下运作,并能够充电至 18V 的浮动电压,从而适应 4 节锂离子 / 聚合物或 5 节 LiFePO4电池组。
LT3652 包含一个可编程安全定时器,用于在达到所需时间后终止充电。只需将一个电容连接到 TIMER 引脚即可使定时器生效。将 TIMER 引脚短接至地可将 LT3652 配置为在充电电流低于编程最大值 (C/10) 的 10% 时终止充电,C/10 检测准确度为 ±2.5%。使用安全定时器进行端接可在电流小于 C/10 时进行浮充电。一旦充电终止,LT3652 将进入一种低电流 (85μA) 待机模式。如果电池电压低于编程浮动电压 2.5%,则自动充电功能将启动新的充电周期。LT3652 采用扁平、12 引脚 3mm × 3mm DFN 和 MSOP 封装封装。
节能低静态电流关断
LT3652 采用一个精准门限停机引脚,因而允许使用一个电阻分压器简单实现欠压闭锁功能。在低电流停机模式中,LT3652 仅从输入电源吸收 15μA 电流。该 IC 还通过使用连接到器件 NTC 引脚的单个热敏电阻监控电池温度,支持符合温度要求的充电。该器件具有两个二进制编码的集电极开路状态引脚,用于显示 LT3652 电池充电器 CHRG 和 FAULT 的工作状态。这些状态引脚可以驱动 LED,用于显示充电器状态的视觉信号,或用作控制系统的逻辑电平信号。
简单的太阳能电池充电器
图 2 显示了 2A 2 节 LiFePO4带电源路径管理的电池充电器。当太阳能电池板未充分照明时,该电路从电池板向系统负载供电,当系统负载所需的电力可用时,该电路直接从太阳能电池板供电。输入电压调节环路针对 17V 峰值功率输入面板进行编程。充电器使用C/10端接,因此当所需的电池充电电流低于200mA时,充电电路被禁用。这款 LT3652 充电器还采用两个 LED 来提供状态和信号故障条件。这些二进制编码引脚可发出电池充电、待机或关断模式、电池温度故障和电池不良故障的信号。

图2.用于 2 节 LiFePO 的 2A 太阳能电池板电源管理器4具有 17V 峰值功率跟踪功能的电池。
输入电压调节点使用从面板输出到VIN_REG引脚的电阻分压器进行编程。当太阳能电池板输出端的电压降至17V(相当于VIN_REG引脚上的2.7V)时,最大输出充电电流减小。因此,该伺服回路的作用是将充电器系统的功率要求动态降低到面板可以提供的最大功率,从而保持太阳能电池板的功率利用率接近100%,如图3所示。

图3.17V输入电压调节门限跟踪太阳能电池板峰值功率至大于98%。
想要更高的效率?用阻断FET代替阻断二极管
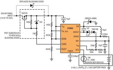
LT3652 在与高于 4.2V 的电池电压一起使用时需要一个阻塞二极管。该二极管两端的压降会产生功率损耗项,从而降低充电效率。用P沟道FET代替阻断二极管可以大大减少这一术语,如图4所示。

图4.2A 3 芯磷酸铁锂4充电器使用 P 沟道 FET 进行输入阻断,以提高大电流充电效率。
图 4 显示了一个 3 节 LiFePO 电池42A充电器,浮动电压为10.8V。该充电器具有 14.5V 的输入电压调节门限,当 V在≥ 13V。充电周期终止由 3 小时定时器周期控制。通常与输入电源串联用于反向电压保护的阻断二极管被FET取代。10V 齐纳二极管箝位用于防止超过 FET 最大值 V一般事务人员.如果指定的 V在量程不超过最大 V一般事务人员的输入FET,则不需要此钳位。
在正常充电周期的大电流充电期间(I中联集团> C/10),CHRG 状态引脚保持低电平。在图4所示的充电器中,该CHRG信号用于将阻断FET的栅极拉低,从而实现低阻抗电源路径,消除阻塞二极管压降,从而提高转换效率。图5显示,与使用阻断肖特基二极管工作相比,增加该阻塞FET可将效率提高4%。

图5.当电池电压上升(15V至10.8V)3节LiFePO时,阻断肖特基二极管与阻断FET的相对效率4充电器。
如果使用定时器进行端接,一旦达到 < C/10 的充电电流,并且 CHRG 引脚变为高阻抗,FET 的体二极管就会提供导通路径。如果需要,可以保留一个阻塞肖特基二极管与阻塞FET并联,以提高定时器控制充电周期的浮充部分的转换效率。使用FETKEY作为阻挡元件还可以提高浮充效率。
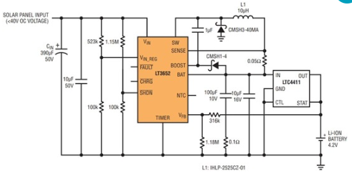
害怕黑暗?使用低光应用的理想二极管
当 LT3652 主动充电时,该 IC 在开关环路上提供一个内部负载,以确保在所有条件下实现闭环操作。这是通过在充电周期处于活动状态时将2mA灌入BAT引脚来实现的。在太阳能电池板供电的电池充电器中,低光照条件会使输入太阳能电池板电压崩溃到输入调节阈值以下,导致输出充电电流降至零。如果充电器在此条件下保持使能状态(即,面板电压保持在UVLO阈值以上),则内部电池负载会导致电池的净电流消耗。由于显而易见的原因,这是不希望的,但可以通过加入防止电流从电池回流的单向调整元件来消除这种情况。
凌力尔特制造了一个高效率调整元件 IC,即 LTC4411 理想二极管,其有效正向压降接近于零。由于导通期间的正向压降极低,因此对充电器整体效率和最终浮动电压的影响可以忽略不计。
图 6 示出了一款采用低光反向保护的 LT3652 太阳能供电型电池充电器,该充电器采用一个理想二极管 IC LTC4411 低光反向保护。在低光照条件下,如果面板电压崩溃到输入调节门限以下,LT3652 可将电池充电电流减小至零。在输入电压保持在UVLO阈值以上的情况下,充电器保持使能状态,但保持零充电电流状态。LT3652 试图将 2mA 吸收至 BAT 引脚;但是,LTC4411 可防止电池的反向传导。

图6.太阳能供电的2A锂离子充电器,具有理想的二极管输出调整元件;LTC®4411 理想二极管 IC 可防止低光照条件下的反向导通。
需要加强?没关系。2级降压-升压电池充电器
LT3652 通过集成一个前端升压型 DC/DC 转换器,可用于升压型和升压型 / 降压型充电器应用。前端转换器产生一个本地高压电源,供 LT3652 用作输入电源。LT3652 输入调节环路在缠绕在两个转换器周围时可完美发挥作用。
图7所示为低压太阳能电池板供电的1.5A单节锂离子电池充电器,浮动电压为4.2V。该充电器设计为由峰值功率电压为 3.8V 的太阳能电池板供电。

图7.低压太阳能电池板为 1.5A 单节锂离子电池降压/升压电池充电器供电。LT3479 可升压太阳能电池板的 3.8V 输出以操作一个 LT3652 充电器。LT3652 的闭环操作包括升压型转换器,从而调节 LT3479 对太阳能电池板 V 的输入议员3.8V。
在前端使用一个运行在 3479MHz 的 LT1 开关升压型转换器来创建一个 8V 电源,该电源用于为 LT3652 供电。该充电器可在低至 3.8V 的输入调节门限(高达 24V(LT3479 的最大输入电压)的输入电压下工作。当输入电压接近 8V (或更高) 时,LT3479 升压型转换器不再进行调节,最终以 0% 占空比工作,并有效地使输入电源通过通肖特基二极管短路至 LT3652。因为输入调节环路监视 LT3479 的输入,所以当输入电压崩溃到输入调节门限时,LT3652 会缩减充电电流,从而降低了 LT3479 升压型转换器的电流要求。输入电压舵机到调节点,升压转换器和 LT3652 充电器组合从太阳能电池板提取可用的峰值功率。
需要更大的充电电流?使用更多 LT3652
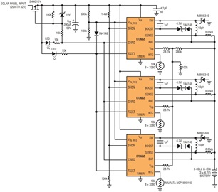
多个 LT3652 充电器可并联使用,以产生一个超出单个 LT3652 的充电电流能力的充电器。在图8所示的应用中,三个2A LT3652充电器网络并联,产生一个采用C/6端接的3A 12节锂离子电池,其浮动电压为3.10V。该充电器兼容太阳能,具有20V的输入调节阈值。该充电器还实现了输入阻断FET,以提高充电效率。

图8.采用三个 LT6 充电器 IC 的 3A 3652 节锂离子电池充电器。
三个 LT3652 充电器 IC 共享一个公共浮动电压反馈网络和一个公共输入调节网络。建议使用等效电阻为250kΩ的反馈网络,以补偿进入LT3652 V的输入偏置电流FB针。由于三个 LT3652 在该充电器中共享相同的反馈网络,并且输入偏置电流也通过该网络共享,因此网络等效电阻减小至 250k/3 或 ~83kΩ。
由于基准电压的容差,在自动充电事件期间,其中一个IC可能会先于另一个上电。在这种情况下,电池以最大 2A 的电流自动充电。如果电池由于 >2A 负载而继续放电,则第二个充电器接合。较高的放电电流将接合第三个充电器IC,使充电器能够产生完整的6A系统充电电流。所有 LT3652 上的 CHRG 引脚都连接在一起以启用输入阻塞 FET,因此无论 IC 自动重启的顺序如何,FET 都是低阻抗的。
NTC 和状态功能由所有三个 LT3652 共享,每个 IC 都使用一个专用的 NTC 热敏电阻。IC的集电极开路状态引脚短接在一起,因此接合任何或所有单个充电器都会点亮CHRG状态指示灯。同样,任何IC中的NTC故障都会点亮故障状态指示灯。各个 LT3652 NTC 功能通过从公共 FAULT 引脚连接到所有三个 IC 的公共VIN_REG引脚的二极管相互从属。
如果任何IC触发NTC故障,该二极管会将VIN_REG引脚拉至VIN_REG阈值以下,从而禁用所有输出充电电流,直到温度故障条件得到缓解。
结论
LT®3652 是一款用于简单高效的太阳能电池充电器解决方案的多功能平台,适用于多种电池化学成分和配置。LT3652 在传统供电型应用中同样适用,为多种电池化学成分和堆栈电压提供了小型而高效的充电解决方案。
太阳能充电器解决方案将面板利用率保持在接近 100%,由于面板面积最小化,降低了解决方案成本。IC的紧凑尺寸,加上适度的外部元件要求,允许构建既小巧又便宜的独立充电器系统,为便携式电子产品实现真正的电网独立提供了简单高效的解决方案。
审核编辑:郭婷
上一篇:隔离电源变得简单