时间:2023-04-13 11:36
人气:
作者:admin
用于汽车应用的 DC/DC 转换器必须在极端环境中运行。输入瞬变可能超过标称电池电压五倍,持续数百毫秒,而引擎盖下的温度飙升至远高于典型商用级IC的能力。在这种恶劣的环境中,空间狭小,因此即使是最坚固的设备也必须执行多种功能。
LT3694 / LT3694-1 通过在紧凑的 2mm × 6mm QFN 封装或耐热性能增强型 TSSOP 中集成了一个 4.5A 开关稳压器和两个低压差线性稳压器来满足这些要求。开关稳压器需要一个电感器,并具有一个内部电源开关、逐周期电流限制和跟踪/软启动控制。每个LDO只需要一个外部NPN调整管,并包括折返电流限制和跟踪/软启动控制。内部过压检测器在 V 时关断开关稳压器在超过38V,保护开关和肖特基整流器。这使其能够在 V 上的瞬态中幸存下来在高达 70V 而不会损坏自身或整流器。
4V–36V 输入开关稳压器
LT3694 / LT3694-1 包括一个 36V 单片式开关稳压器,能够从低至 2V 的输入电压提供高达 6.4A 的输出电流。输出电压可设置为低至 0.75V 的反馈基准。
稳压器采用电流模式、恒定频率架构,使环路补偿变得简单。外部补偿允许定制环路带宽、瞬态响应和相位裕量。
两个低压差线性稳压器
LT3694 / LT3694-1 包括两个 LDO 线性稳压器,它们使用一个外部 NPN 调整管来提供高达 0.5A 的输出电流。基极驱动可为调整管提供高达10mA的基极电流,并具有电流限制。LDO 具有内部补偿功能,可在输出电容为 2.2μF 或更高时保持稳定。它使用与开关稳压器相同的0.75V反馈基准。
如果LDO驱动电流至少比DRIVE引脚电压高0.9V,则从BIAS引脚汲取,否则从V汲取在.这降低了LDO的功耗,特别是当V在是比较高的。
LDO 通过监视 NPN 调整管集电极中的检测电阻来限制折返电流。初始门限设置为60mV,但折回为VFB减少直到 VFB= 0 阈值为 26mV。一个0.1Ω的检测电阻将工作电流限值设定为600mA,但短路电流限值降至260mA。这降低了输出短路时调整管的功耗。
通过将FB引脚拉至1.25V以上,至少30μA电流,可以关断LDO。如果需要对LDO进行独立控制,则可以通过将其TRK/SS引脚拉低来强制每个LDO输出至0V。如果需要轨道或软启动功能,请使用漏极开路输出与下述轨道或软启动电路并联。如果不需要跟踪和软启动,则采用1k串联电阻的标准CMOS输出(8.5V至1V)工作正常。
跟踪/软启动控制
降压稳压器和每个LDO都有自己的轨道/软启动(TRK/SS)引脚。当该引脚低于 0.75V 基准电压时,稳压器强制其反馈引脚至 TRK/SS 引脚电压,而不是基准电压。TRK/SS 引脚具有一个 3μA 上拉电流源。
软启动功能需要一个从 TRK/SS 引脚到地的电容器。启动时,该电容为0V,这迫使稳压器输出为0V。电流源缓慢地对电容电压充电,稳压器输出按比例斜坡上升。一旦电容电压达到 0.75V,稳压器将锁定至内部基准电压,而不是 TRK/SS 电压。TRK/SS 引脚在任何关断事件(过压、过热、欠压)时被拉低,以便对软启动电容器放电。
跟踪功能是通过将从稳压器的TRK/SS引脚连接到主稳压器输出的电阻分压器来实现的。如上所述,主稳压器使用普通软启动电容来产生控制其他稳压器的启动斜坡。电阻分压器比率设置跟踪类型,重合(比率等于从机反馈分压器比率)或比率(比率等于主反馈分压器比率加上一个小偏移)。TRK/SS引脚也可以连接到单个电容器,以提供比率跟踪,但前提是LDO不会通过将FB拉高而关断(参见上文“两个低压差线性稳压器”一节)。
使能和欠压保护
LT3694 / LT3694-1 包括一个采用 EN/UVLO 引脚的使能和用户可编程欠压闭锁功能。欠压锁定可防止脉冲拉伸。它还可以保护输入源免受过大电流的影响,因为降压稳压器是一个恒定的功率负载,当输入源为低电平时会吸收更多的电流。欠压闭锁在跳闸时关闭所有三个稳压器。
这两个功能在EN/UVLO输入端使用一对内置比较器。使能比较器具有一个 0.5V 门限,并激活 LT3694 / LT3694-1 的内部偏置电路。当 EN/UVLO 低于使能门限时,LT3694 / LT3694-1 处于停机模式,并采用 1V 输入时吸收小于 12μA 的电流。欠压比较器具有一个 1.2V 门限和 2μA 迟滞。UVLO迟滞是一个吸电流,当EN/UVLO降至1.2V门限以下时激活。电阻分压器从V开始在EN/UVLO输入设置跳闸电压和迟滞。欠压阈值在整个温度范围内是准确的,以便严格控制跳闸电压。EN/UVLO 引脚应连接到 V在如果未使用该函数。
频率控制
开关频率可在 250kHz 至 2.5MHz 范围内调节,由单个电阻器设定至 RT针。更高的频率允许更小的电感器和电容器,但由于最小的开通和关断时间限制,使用更多的功率,并且具有更小的允许降压范围。
这就引出了 LT3694 和 LT3694-1 之间的区别。LT3694 开关频率可通过将 SYNC 引脚连接至一个外部时钟来同步至一个时钟。RT引脚上的电阻应设置为比同步频率低20%的自由运行频率。LT3694-1 用一个 CLKOUT 引脚取代了 SYNC 引脚,从而允许将 LT3694-1 用作同步其他开关稳压器的主时钟。CLKOUT 产生一个以 ~50% 占空比运行的时钟信号。
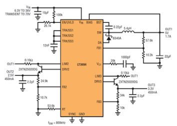
具有电压跟踪功能的三路输出转换器
图1显示了一个6.3V至36V宽输入范围的转换器,可产生三个输出:5V、3.3V和2.5V。输出按比例跟踪,通过公共 TRK/SS 连接进行设置。图2显示了三个输出的启动波形以及使能信号。

图1.LT3694 / LT3694-1 适用于宽输入范围、三路输出应用。

图2.比率跟踪波形。
图3显示了不同输入电压下的开关稳压器效率。

图3.开关稳压器效率。
结论
LT3694 / LT3694-1 通过将三个稳压器压缩到一个纤巧的 4mm × 5mm QFN 或 20 引脚 TSSOP 封装中,提供了稳健、紧凑的电源解决方案。一个稳压器是高效开关稳压器,另外两个是低噪声、低压差线性稳压器。只需几个小的外部元件即可创建极其紧凑的三路输出解决方案。
审核编辑:郭婷
上一篇:大圆柱电池或是电动车最佳选择
下一篇:用于模拟电路的简单±5V分压电源