时间:2023-04-13 11:36
人气:
作者:admin
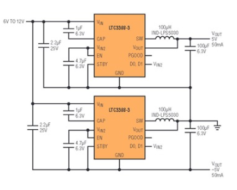
模拟电路通常需要一个分压电源,以便在放大器的输出端实现虚拟地。这些分压电源通常是支持数十毫安差分电流负载的低功率电源。图 1 示出了采用两个 LTC3388-3 20V 高效率降压型稳压器(由一个 6V–12V 电源供电)的此类电源。

图1.简单的分压电源。
正电压轨是通过在其标准降压拓扑中配置一个 LTC3388-3 而负电压轨则通过接地将 V 接地而由第二个 LTC3388-3 创建外连接并使用 GND 引脚作为负电压轨。负电压轨连接到此 LTC3388-3 的裸露衬垫,并且必须与系统接地层隔离,并具有足够的表面积以提供 LTC3388-3 的充分冷却。
LTC®3388-1 和 LTC3388-3 是高效率降压型稳压器,在无负载时仅吸收 720nA (典型值) 的 DC 电流,同时保持输出调节。它们能够提供高达 50mA 的负载电流,并具有精确的欠压锁定 (UVLO) 功能,可在输入低于 2.3V 时保持低静态电流。输出电压可通过数字方式编程为四个输出调节电压,以及一个 PGOOD 状态引脚,该引脚指示输出高于输出设置的 92% (典型值)。LTC3388-1 能够以数字方式设定为 1.2V、1.5V、1.8V 或 2.5V,而 LTC3388-3 可设定为 2.8V、3.0V、3.3V 或 5.0V。两款器件均采用 10 引脚 MSE 或 3mm × 3mm DFN 封装。
分压电源的工作
将 LTC3388 配置为降压型稳压器通过将电感器电流斜坡上升至 I 来产生一个正电压峰(典型值为150mA),通过一个内部PMOS开关,然后通过一个内部NMOS开关将电流斜坡减小至0mA。此操作将输出电容充电至略高于调节电压,此时降压稳压器进入睡眠模式。
当输出电压因外部负载而衰减时,降压稳压器保持睡眠模式,内部睡眠比较器监视输出电压。当输出电压降至稳压以下时,降压稳压器唤醒,循环重复。这种提供稳压输出的迟滞方法可降低与 MOSFET 开关相关的损耗,并在轻负载时保持输出电压。降压稳压器在开关时能够支持 50mA 的平均负载电流。
通过将 V 接地产生负输出电压轨外降压稳压器的节点。这将 LTC3388 的接地基准连接设定为一个负电压轨。来自 V 的电压在负电压轨的引脚是输入电压加上负电压轨幅度之和。这将源电压限制在 20V (LTC3388 的 V在(最大)) 减去负电源轨电压的大小。
电感电流斜坡上升至I峰通过内部PMOS开关,如降压稳压器配置,然后通过NMOS开关降至零,将输出电容充电至负电压。这种开关动作是反相关键传导同步降压-升压转换器的开关动作。这种配置的最大输出电流受电感峰值电流、输入电压和输出电压大小的限制。下面的表达式估计了可用的最大输出电流。

在分压电源应用中,模拟电路连接在正电压轨和负电压轨之间。这导致两个稳压器的负载电流幅度相等。图2是图1电路的输入电流与输出电流的关系图。在非常低的负载电流(<10μA)下,输入静态电流的影响可以看作是输入电流的正失调。对于较高的负载电流(>100μA),这种影响很小,输入电流大约等于输出电流。输入电流的表达式可以近似为:


图2.图1所示分压电源的输入电流与输出电流的关系(–5V曲线也适用于图5所示的–3V电源)。
负电压电源
图3所示为降压-升压配置,产生负输出电压轨。在这种配置中,输入电压只需高于2.5V (典型值)的UVLO电压即可启动稳压器。图5中的–2V曲线适用于12V输入,与上一个电路一样。

图3.负电压电源。
结论
采用 LTC3388 的易于实施的分离电压电源产生了一种低静态电流、高效率解决方案,用于为需要虚拟接地输出的低电流模拟电路供电。每个器件的输出电压可通过数字方式编程为 1.2V 至 5.0V 的四个输出电压,并支持高达 50mA 的负载电流。每个稳压器仅需 3388 个外部电容器和一个电感器,占用的电路板空间最小。提供PGOOD状态引脚,以指示输出何时在稳压范围内。LTC1-3388 和 LTC3-10 采用 3 引脚 MSE 或 3mm × <>mm DFN 封装。
审核编辑:郭婷