时间:2023-04-13 11:47
人气:
作者:admin
随着微处理器在较低电压下逐渐需要更多电流,因此通过将电源放置在尽可能靠近负载的位置来最小化传导损耗变得非常重要。这增加了负载附近每平方毫米电路板空间的值,尤其是在使用多个功率级时。将 DC/DC 控制器放置在远离高电流路径的位置也很重要,当 MOSFET 栅极驱动器位于控制器封装中时,这可能很困难,因为栅极走线也必须保持短。有时,最好的解决方案是使用外部动力传动系器件或分立式N沟道MOSFET和相关栅极驱动器。
LTC®3860 是一款双输出降压型 DC/DC 控制器,专为与驱动器或功率传动系器件 (如 DrMOS 和电源模块) 配合使用而设计而设计,从而实现了具有多相操作的灵活设计配置。最多可并联 12 级以增加输出电流,并可并联异相以最大限度地减少输入和输出滤波(图 1)。在多相配置中,两个输出电压(V®外) 和接地端子使用单个差分放大器进行监控,即使在通过过孔、走线和互连发生 IR 损耗的情况下也能实现严格调节。600mV基准的精度进一步增强了调节能力,结温为0°C至75°C时,该精度为±0.85%。

图1.采用 LTC12 的 3860 相降压型转换器的引脚互连
电压模式操作可确保每相电流高达30A,同时保持稳定的开关波形。在电流模式转换器中,误差放大器输出端的电压控制峰值或谷值开关电流,因此必须始终监控开关电流。对于小于100mV的典型检测电压和电阻小于1mΩ的电流检测元件,噪声的引入始终是一个问题。相比之下,LTC3860 将 VOUT 上的差分检测误差电压与锯齿斜坡进行比较,后者约为 1V。斜坡控制占空比——误差电压越大,每相顶部开关保持导通的时间越长。
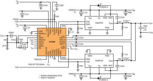
采用集成驱动器 MOSFET (DrMOS) 的两相、单输出稳压器
考虑到对高功率密度、高开关频率下效率的提高以及控制器和功率设备之间的互操作性的需求,英特尔发布了一套集成驱动器 MOSFET (DrMOS) 的技术规范,用于为其微处理器供电的降压型 DC/DC 转换器。紧凑的布局减少了杂散电感造成的效率损失。几家制造商已经生产了兼容的设备。它们预计工作在 >500kHz (最好为 1MHz),从 25V–1V 输入在 ~5V 下每相提供 16A 电流,并占用 8mm × 8mm 或 6mm 封装×具有定义的引脚排列。它们必须接受 PWM 输入,该输入用于在输入为高电平或低电平时交替打开和关闭顶部和底部 MOSFET。必须能够关闭两个MOSFET(三态),方法是使PWM引脚悬空或将DrMOS的DISB引脚拉低。需要一个外部电感器。
LTC3860 提供了一个与 DrMOS 兼容器件相兼容的 PWM 信号。例如,仙童 FDMF8704 DrMOS 的额定工作频率高达 1MHz/每相 25A,而 LTC3860 可针对一个 200kHz–1.2MHz 的开关频率进行编程。FDMF3860 将 LTC8704 的高电平和低电平命令解释为顶部 MOSFET 导通和底部 MOSFET 导通。该 DrMOS 无法识别 PWM 引脚上的三态信号,但当其 DISB 引脚被拉低时,其两个 MOSFET 都会关断。LTC3860 的 PWMEN 在 PWM 为高电平或低电平时通过一个漏极开路将拉高。当PWM为三态时,一个外部电阻将PWMEN引脚拉低。因此,功率级的三态操作是通过将 LTC3860 的 PWMEN 引脚连接到 DrMOS 的 DISB 引脚来实现的。
图2是一个两相单输出转换器的原理图,在每个功率级中使用FDMF2来产生一个8704V、1A转换器。通过连接CLKIN低电平和FREQ高电平来选择50kHz的开关频率。有效频率为600.1MHz,因为两个通道2°异相工作。

图2.每个功率级使用 FDMF2 的两相单输出转换器,可产生一个包含全陶瓷输出电容器的 8704V、1A 转换器
通过减少时钟周期之间的延迟,高开关频率改善了瞬态响应。所有陶瓷输出电容器均可稳定工作,其低 ESR 可最大限度地降低输出纹波。图3显示了转换器对大负载阶跃的瞬态响应。

图3.图2所示转换器的负载瞬态响应
电压模式转换器的一个常见缺点是,当它们组合在一起以增加功率能力时,它们不能很好地协同工作。它们通常使用板载运算放大器的输出作为环路补偿节点。由于这些输出是低阻抗的,因此不能仅仅将它们连接在一起以平衡来自每个功率级的电流。每个相位都需要一个外部电路。
LTC3860 具有内部均流功能,并且只需要简单的引脚配置和 IAVG 引脚上的一个外部电容器即可将相位串联在一起。IAVG引脚存储对应于所有相位的瞬时平均电流的电荷。从通道的FB引脚连接到INTVCC,单个差分放大器位于主站FB引脚之前,每个TRACK/SS、COMP和输出都连接到另一个。功率级现在处于主动平衡状态。一个电源良好指示器 PGOOD1 报告欠压和过压事件。
相位间的最大电流检测失配为同一IC或不同IC上通道之间的最大电流检测失配±2mV。这意味着在多相应用中,通道之间的紧密均流,特别是当电流检测元件匹配良好时。在这里,伍尔特744355019电感器的直流电阻被规定为在10°C时的容差为±20%。 图4a和4b显示,在负载瞬变期间,电感电流水平彼此紧密跟随。

图4.图2所示的转换器显示了负载瞬变两侧的稳定均流:(a)上升沿;(b) 下降沿。
差分放大器提供输出电压的远程检测。VSNSP和VSNSN在负载点与VOUT和PGND相连。这些引脚之间的电位以单位增益转换为VSNSOUT和SGND之间的电位。VSNSOUT 与导致主通道 FB 的反馈字符串相关联。这种安排克服了由于电路板互连损耗引起的误差,这通常会导致电源接地和SGND之间的电压偏移。对于此 1V 输出,空载和满负载 VOUT 之间的差异通常仅为 1mV。
当效率是重中之重时
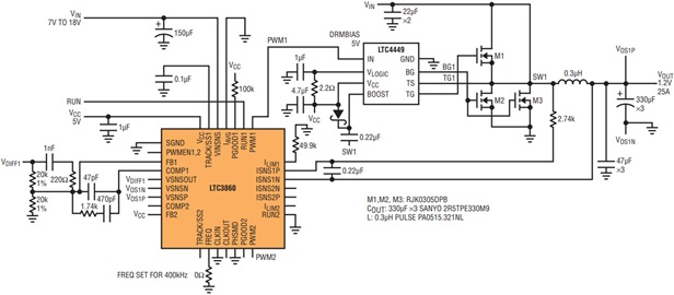
当效率比最小化电路板空间更重要时,在相对较低的开关频率下操作 LTC3860 可降低开关损耗,而增加一个同步 MOSFET 可降低导通损耗,尤其是在转换器以低占空比运行时。由于DrMOS封装仅包含一个主MOSFET和一个同步MOSFET,因此使用分立式FET和驱动器变得非常有益。强大的 LTC4449 驱动器非常适合于该任务。
LTC4449 专为驱动一个同步 DC/DC 转换器中的顶部和底部 MOSFET 而设计。它接受高、低和三态输入,其门限与 LTC3860 电源成比例,因为 LTC4449 VLOGIC 与 LTC3860 VCC 具有相同的电位。LTC3860 的 VCC 范围为 3V 至 5.5V,如果其降至欠压闭锁 (UVLO) 门限以下 (下降 2.9V,上升 3.0V),则 LTC3860 的两个通道都将被停用。UVLO确保驱动器仅在VCC处于安全水平时运行。
为实现最高效率,LTC4449 的顶部栅极具有 8ns 和 7ns 的上拉和下拉时间;底部栅极,7ns 和 4ns,同时查看 3000pF 负载。自适应击穿保护可确保死区时间足够短以避免功率损耗,但又不会太短以至于发生交叉传导。该驱动器采用扁平的 2mm × 3mm DFN 封装。
图 5 示出了采用 LTC400 和分立式 MOSFET 的单通道、4449kHz、单相转换器的原理图。图6显示了与使用相同无源元件以相同频率运行的DrMOS解决方案相比效率的提高。

图5.LTC3860 能够使用 LTC4449 来驱动分立式 MOSFET。增加了一个同步MOSFET以提高效率。

图6.图5所示电路显示,与典型的DrMOS解决方案相比,效率有所提高。折衷在于电路板空间——DrMOS占用36mm2或 64 毫米2,驱动器和三个MOSFET占据101mm2,不包括连接组件的走线。
分立式 MOSFET 还提供高于 DrMOS 要求 (16V) 的输入电压能力。LTC3860 的 VINSNS 引脚连接到主 MOSFET 漏极处的电源,可处理高达 24V 的电压。这使得 LTC3860 应用能够受益于各制造商提供的大量 30V MOSFET。
通过将 FREQ 和 CLKIN 引脚接低电平来设置工作频率。其他开关频率(从 250kHz 到 1.25MHz)可以使用单个电阻器从 FREQ 到地进行编程,或者与外部信号源同步,如果同步信号发生中断,则可以平滑地在电阻设置频率之间转换。同步无需外部PLL滤波器组件。
VINSNS引脚监视输入电压,并立即以与VIN成反比的方式调整占空比,绕过反馈环路。该特性有两个好处:一组补偿值在整个VIN范围内工作,并且在线路期间VOUT瞬态偏差最小,如图7所示。

图7.通过其 VINSNS 引脚,LTC3860 提供了线路前馈补偿,从而在 VIN 不恒定时防止 VOUT 中的稳态和动态变化。
ILIM 引脚提供了一个用于设置电流限值的手柄。它通过一个外部电阻器提供 20μA 电流,提供与电流限值成比例的电压。当达到电流限值时,LTC3860 对 PWM 输出进行三态处理,复位软起动定时器,并等待 32768 个开关周期,然后再重新启动 (图 8)。

图8.LTC3860 的短路行为
LTC3860 能够启动至一个预偏置输出。当 TRACK/SS 电压低于 FB 处的电压时,LTC3860 将不会切换 (刷新脉冲除外,刷新脉冲使升压电容器保持充电状态)。当 TRACK/SS 超过 FB 时,开关开始,但电感电流不允许反转,直到输出达到调节,当连续导通模式开始时。因此,允许输出缓慢上升(图9)。

图9.启动至分立式 MOSFET 应用的预偏置输出
当需要简单性时
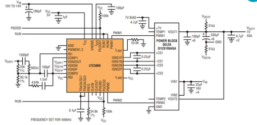
设计人员可以选择在小型印刷电路板上指定整个功率级,而不是选择功率级组件。它被称为功率模块,包括 MOSFET、一个 MOSFET 驱动器、一个电感器和最小的输入和输出电容器。电气和机械连接是通过表面安装到主板上的支座进行的。
还提供用于温度检测和电感 DCR 检测的连接。它们通常工作在 12V 输入,开关频率为 400kHz–500kHz,源电流为 20A–40A。与DrMOS不同,电源块不占用标准尺寸。
LTC3860如图10所示,与一个三角形电源模块耦合。这种高电流、400kHz、两相应用可在其输出端提供2A电流。由于每个通道相对于另一个通道异相工作 45°,因此有效开关频率加倍,从而最大限度地减少输入和输出电容器上的应力。电源模块的物理尺寸约为 180.1“L × 0.0”W × 5.0“H,从而产生较小的解决方案尺寸。板载MOSFET提供顶部散热器,在<5°C时需要200LFM气流。

图 10.2相单输出转换器,功率级采用45A三角形电源模块
这款多功能控制器的一些选项
本文介绍的应用使用电感两端的压降来检测均流和电流限制。如果功率损耗略有增加是可以接受的,则使用与电感串联的分立检测电阻可以实现更高的精度。这里的应用还具有1.x范围内的输出电压。输出也可低至 0.6V(基准电压)或高至 4V(差分放大器的最大输出电压),在 –1°C 至 40°C 的工作温度范围内具有 ±125% 的基准电压精度。
与此处应用使用的默认2ms软启动不同,每个输出也可以进行可调软启动(>2ms)和跟踪。通过从 TRACK/SS 到地增加 >10nF 来实现更长的软启动时间。跟踪是通过以小于0.6V的直流电压驱动引脚来实现的。输出调节至内部 600mV 基准电压中的最低值、TRACK/SS 引脚上的电压或该通道的内部软启动斜坡。
结论
LTC®3860 是一款电压模式降压型控制器,其支持多达 12 相并联和片内均流。该器件可与 DrMOS、电源模块或分立式 MOSFET 以及 LTC4449 驱动器配合使用。由于 LTC3860 具有一个 PWM 输出而不是片内 MOSFET 驱动器,因此它可以占用电路板空间,远离关键的高电流路径。其应用包括大电流配电和工业系统,以及电信、DSP 和 ASIC 电源。LTC3860 采用 32 引脚 5mm × 5mm QFN 封装。
审核编辑:郭婷