时间:2023-04-13 11:53
人气:
作者:admin
电子产品不断向更低的电源电压和更高的负载电流迈进,这给负载点 DC/DC 转换器带来了巨大的压力,以保持快速的性能改进。例如,较低的电源电压意味着稳压器必须支持12V或24V电源轨的更高降压比,同时保持高效率。随着电源电压的下降,调节精度也变得更加重要,而且在存在寄生IR压降和动态负载瞬变的情况下,必须保持精度。开关转换器产生的EMI也值得关注,特别是在RF应用中。
一些应用要求其电源满足所有这些严格的要求:高功率、高效率、高精度、高降压比、快速瞬态性能和低EMI,并且占用空间小。LTC®3833 是一款高性能同步降压型 DC/DC 控制器,可应对这一挑战。图 1 显示了一个典型应用。LTC3833 接受一个介于 4.5V 至 38V (绝对最大值为 40V) 之间的非稳压输入电压,并将其下变频至 0.67V 至 0.6V (绝对最大值为 5V) 之间的 5.6% 准确度输出电压。

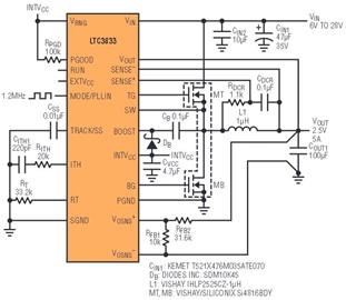
图1.28V 输入、2.5V 输出、5A、1.2MHz 降压转换器。LTC3833 的高频能力使设计能够挤入狭小的空间。
它具有 20ns 的最小导通时间,可实现高降压比 (高 V在至低 V外),其控制架构为快速瞬态性能做好了准备。LTC2 采用 3833 引脚 QFN (20mm × 3mm) 封装和具有裸露衬垫的 TSSOP 封装,以增强热性能。
快速瞬态性能和恒定频率
LTC3833 采用一种新的、复杂的受控导通时间架构 — 恒定导通时间控制架构的一种变体,其区别在于导通时间是受控的,以便开关频率在线路和负载下的稳态条件下保持恒定。该架构利用了恒定导通时间控制器的所有优点,即快速瞬态响应和小导通时间以实现高降压比,同时模仿恒定频率控制器的行为。
LTC3833 能够立即响应一个负载阶跃,而无需像传统的恒定频率控制器那样等到下一个开关周期。在一个负载阶跃期间,LTC3833 增加其开关频率以加快响应速度并减少输出上的下降。类似地,在负载释放期间,LTC3833 降低了开关频率,以防止输入轨进一步为输出电容器充电。一旦瞬态条件消退,LTC3833 就会将开关频率恢复到标称编程值,或者如果正在同步,则恢复到外部时钟频率。
LTC3833 的 90ns 低最小关断时间允许其实现高占空比操作,从而避免了 V在仅略高于所需的 V外.低的最小关断时间也是影响快速瞬态性能的因素。如果开关转换器的控制环路专为高带宽和高速度而设计,那么 LTC3833 的最短关断时间不会限制性能。也就是说,在负载阶跃条件下,对于高带宽设计,连续导通时间脉冲之间的时间可低至90ns。
图 2 示出了微处理器电源的典型低电压、高电流应用,其中 LTC3833 可快速响应一个 20A 负载阶跃并释放。

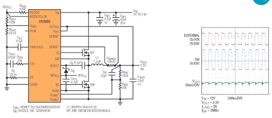
图 2a. 14V 输入、1.5V 输出、20A、300kHz 降压转换器。LTC3833 在诸如微处理器电源的典型特征等低电压、高电流应用中表现出色。它可以快速响应微处理器的突发高压摆电流要求。

图 2b.LTC3833 能够快速响应突发的高转换电流要求。
频率范围广,适用于多种应用
LTC3833 能够提供 200kHz 至 2MHz 的整整十年开关频率 (利用 RT 引脚上的一个外部电阻器进行设置)。这种宽范围使得 LTC3833 能够满足各种应用的要求,从需要高效率的低频应用到需要较小解决方案尺寸的高频应用,再到保持高于 AM 无线电频段的 2MHz 应用,同时能够从一个高输入轨下变频并提供高输出电流。
工作频率的选择是效率和元件尺寸之间的权衡。由于转换器中与开关相关的损耗减少,频率越低,效率越高。另一方面,较低的频率需要更大的电感器和电容来实现给定的输出纹波。在较高频率下,可以使用较小的元件来实现相同的输出纹波,但代价是效率。表 1 示出了当 LTC3833 用于在多个频率和输入电压下产生一个 1.8V 输出时,维持输出纹波所需的效率和电感尺寸之间的权衡。从表中可以看出,开关损耗在较高频率和较高V下会加剧在,主要是由于V较高DS横跨高端MOSFET。
| 效率↘ | 频率、电感 | ||||
| 200kHz, 2.00μH | 500kHz, 0.82μH | 1兆赫,0.47微高 | 2兆赫,0.20微高 | ||
| V在 | |||||
| 6V | 91% | 92% | 91% | 87% | |
| 12V | 92% | 92% | 89% | 84% | |
| 15V | 92% | 91% | 87% | 81% | |
| 24V | 91% | 88% | 83% | 73% | |
LTC3833 的宽频率范围还有助于最大限度地降低来自开关稳压器的 EMI 干扰。可以选择开关频率,并将其保持在线路和负载上,使得稳压器的工作频率和谐波落在终端应用的频带之外。这使得最终应用能够轻松滤除 DC/DC 转换器的开关噪声。图3所示为一个5.5V应用示例,该应用工作在AM无线电频段(f西 南部> 1800kHz),可用于为汽车信息娱乐系统中的电子设备供电。

图3.14V 输入、5.5V 输出、4A、2MHz 降压转换器。LTC3833 可在高于 AM 无线电频段 (f > 1.8MHz) 的开关频率下工作,从而使 AM 无线电能够充分滤除来自降压型转换器的开关噪声和 EMI。
LTC3833 允许其同步至施加于 MODE/PLLIN 引脚的一个外部时钟,从而提供了针对 EMI 和噪声干扰的额外保护。这样,最终应用就可以控制DC/DC转换器的开关周期和时序,因此在应用中可能发生敏感信号处理的关键时间段内不会产生干扰。
高频下的高降压比
LTC3833 支持低至 20ns 的高端 MOSFET 导通时间。这一点很重要,因为较低的最小导通时间转化为更高的可能降压比(V在到 V外) 在给定的开关频率下。较高的开关频率需要较短的导通时间,以实现相同的降压比。尽管 LTC3833 的最小导通时间是 V 的函数在, V外和开关频率,它以正确的方向缩放 — 最低最小导通时间在高 V 时在至低 V外在高频。
当然,高V。在,高频应用容易受到最小导通时间限制的影响。考虑图1中的应用,该应用需要在28.2MHz时将5V低至1.2V转换。这需要一个大约 74ns 的导通时间,而 LTC3833 可以轻松实现这一导通时间。相比之下,大多数传统电流模式控制器无法实现74ns的导通时间。为了在高频下运行,传统的电流模式控制器需要两级DC/DC转换,第一阶段向下转换为中间电压轨(例如12V),第二阶段转换为最终所需的电压。这有效地使解决方案尺寸翻倍并降低了整体效率。
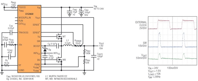
在非常低的导通时间 (20ns–60ns) 下,功率 MOSFET 自身的开关延迟会限制可实现的最小导通时间。必须适当注意选择导通和关断延迟较低的功率MOSFET,更重要的是,它们的导通和关断延迟之间几乎没有不平衡。例如,大多数功率MOSFET的关断延迟比其导通延迟大约30ns。这种差异直接增加了 LTC3833 的 20ns 最小导通时间,从而实现了大约 50ns 的有效最小导通时间。图4显示了一个工作在2MHz的高降压比应用,其中高端功率MOSFET的导通和关断延迟之间存在约12ns的不平衡。

图4.24V 输入、1.8V 输出、15A、2MHz 降压转换器。LTC3833 可实现非常低的导通时间,从而实现一种单级转换器设计。使用具有更长最短导通时间的传统控制器将需要两个或更多级,这意味着设计成本更高、更大且效率更低。
高精度,最省力
LTC3833 具有真正的远端差分输出检测功能。即使在具有高负载电流和共享接地层的高功率分布式系统中,也能实现输出的精确调节。远程差分检测对于低输出电压至关重要,在低输出电压中,由电路板走线中的寄生IR压降引起的小偏移可能会使调节精度损失几个百分点。
远端差分输出检测和一个准确的内部基准相结合,使 LTC3833 在整个线路、负载和温度范围内具有出色的输出调节准确度,即使存在由 PC 板上的走线损耗引起的失调也是如此。LTC3833 能够在 0°C 时实现 ±25.25% 的输出准确度值,在 0°C 至 67°C 时实现 ±0.85%,在 –1°C 至 40°C 范围内实现 ±125%。 考虑线路、负载和远程接地变化的总精度在 1°C 至 0°C 范围内为 ±85%,在 –1°C 至 5°C 范围内为 ±40.125%。 图 5 示出了 LTC3833 在整个电压、负载和温度范围内的典型调节准确度。

图5.LTC3833 在整个线路、负载和温度范围内的典型调节准确度。
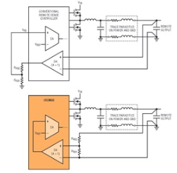
传统的远端差分输出检测方案涉及一个单位增益差分放大器,该放大器直接检测远端输出和远端接地端子(图 6)。然后,该放大器的输出通过一个外部电阻分压器(该分压器也对输出电压进行编程)进行缩小,并反馈到内核控制器中。除了该方案涉及更多的设计工作外,单位增益放大器的输入和/或输出共模范围限制还会减小可以使用远程差分检测的输出电压范围。

图6.与采用 LTC3833 的远程检测相比,传统的远端差分检测涉及更多的设计工作量和电路板空间。
LTC3833 中的远端差分输出检测是无缝的。它使用简单,需要最少的设计工作(如果有的话),并且比其他遥感方案需要更少的面积。与传统的反馈检测一样,输出通过电阻分压器网络进行检测,该网络用于设置输出电压。LTC3833 通过检测输出的远端接地端子(电阻分压器网络的另一端)更进一步。因此,输出电压编程与其他反馈检测控制器类似,但优点是 LTC3833 能够校正电路板损耗和失调。当在多个系统共享电源和接地层的高功率、高电流分布式应用中需要调节准确度时,LTC3833 非常宝贵。
LTC3833 专为处理相对于本地接地高达 ±500mV 的远端接地失调而设计。这包括能够从稳压器的输出低于本地地电位 500mV 的初始条件状态平稳地软启动。
其他功能
可编程电流限制
作为谷值电流模式控制器,LTC3833 负责检测和控制电感器电流的谷点,以维持输出调节。电感电流通过与电感串联的检测电阻进行检测,或通过电感两端的RC网络检测电感的DCR压降来检测。无论哪种方式,电感电流在所有开关周期中都会被连续检测,从而可以准确快速地控制输出电流,包括输出电流限制。
LTC3833 允许通过 VRNG 引脚上的电压来设置输出电流限值,从而在为给定应用选择电感器和检测电阻器时提供了额外的自由度。检测电阻或电感 DCR 两端的最大电流检测电压可在 30mV 至 100mV 范围内连续编程。图7显示了最大电流检测电压与VRNG电压的函数关系。

图7.LTC3833 提供了一个可编程电流限值。
EXTVCC和INTVCC
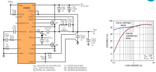
LTC3833 具有一个内部 5.3V 低压差稳压器,该稳压器可为内部控制电路(包括强大的高侧和低侧栅极驱动器)供电,并通过 INTVCC 引脚提供给外界。INTVCC稳压器可以提供最大50mA电流,同时保持良好的稳压,因此它可以适度用作外部电路供电的电源或偏置电压源。一个外部电源 (≥4.8V) 可以连接到 EXTVCC 引脚以旁路内部稳压器。这对于内部线性稳压器效率降低的高VIN应用特别有用。如果 LTC3833 开关稳压器产生一个 5V 输出,则可以将其连接回 EXTVCC (如图 3 和图 8 所示)。与使用内部5.3V稳压器相比,该方案可将整体效率提高2%–3%。

图8.38V 输入、5V 输出、8A、200kHz 降压转换器。LTC3833 在轻负载条件下提供了两种工作模式:用于较高效率的脉冲跳跃模式或用于恒定开关频率的强制连续模式。
轻负载时的脉冲跳跃或强制连续模式
LTC3833 在轻负载条件下提供了两种工作模式,以最好地满足给定应用的要求。对于在轻负载条件下要求高效率的应用,LTC3833 可针对脉冲跳跃模式进行编程 (通过将 MODE/PLLIN 引脚连接至 GND),从而允许开关稳压器转换到非连续导通模式,从而通过降低开关周期数来提高效率。脉冲跳跃模式的缺点是开关频率可变(取决于负载电流)和输出电压纹波略高。
另一方面,对于需要可预测的 EMI 性能和数值恒定开关频率的应用,或需要在轻负载条件下进行非常准确的调节的应用,LTC3833 可针对强制连续模式进行编程 (通过将 MODE/PLLIN 引脚连接至 INTVcc).在强制连续模式下,LTC3833 即使在无负载时也能保持编程开关频率,但在此过程中牺牲了轻负载效率。图8显示了两种模式之间的效率差异示例。
软启动和跟踪
LTC3833 通过 TRACK/SS 引脚提供软起动 — 从零或预偏置输出电压条件 (图 9) — 和外部跟踪功能。软启动时间和斜坡速率可由一个电容器从 TRACK/SS 引脚至 GND 进行设置。该电容和 TRACK/SS 引脚外的 1μA 电流源决定了软启动时间和斜坡速率。当 TRACK/SS 电压达到 0.6V (LTC3833 的内部基准电压)时,输出达到其最终编程值。或者,一个外部斜坡可以驱动 TRACK/SS 引脚,以便跟踪开关稳压器的输出到外部斜坡,从而更好地控制开关稳压器的上电和关断条件。

图9.LTC3833 能够平稳地启动至一个预偏置输出。
运行启用
LTC3833 通过 RUN 引脚提供了一种专用的使能 / 禁用功能。当 RUN 引脚保持悬空状态时,LTC3833 自使能。通过强制 RUN 到 GND 来禁用或关闭它。LTC3833 在停机模式中的静态电流为 15μA。当 RUN 被拉幅大于 1.2V 时,LTC3833 使能,这是一个准确、控制良好的门限。如果需要,这允许将 RUN 引脚编程为输入欠压锁定,方法是将电阻分压器从 VIN 编程为 RUN 至 GND。RUN 引脚还可以吸收大约 35μA 的电流,从而允许通过一个足够大的上拉电阻直接上拉至 VIN。
电源良好和故障保护
LTC3833 可在开关稳压器的输出和外部组件遇到过压、过流和短路情况时快速有效地发挥作用,以保护该开关稳压器的输出和外部组件。
编程的电流限制可防止过流情况,并允许输出电流在超过电流限制时下降。在短路条件下,LTC3833 强制折返电流限制,其中电流限制逐渐降低到输出端硬短路的编程电流限制的四分之一左右(图 10)。

图 10.在输出端发生短路期间,LTC3833 将输出电流减小到编程电流限值的 1/4。
过压情况通过强制低侧功率MOSFET导通以释放输出端的过压来处理。
LTC3833 通过 PGOOD 引脚提供了一种电源良好功能,PGOOD 引脚是一个漏极开路输出,可电阻性上拉至一个逻辑电平电压 (或 INTV抄送) 外部。如果输出在编程值的±7.5%以内,则PGOOD为高电平,表示功率良好。
结论
LTC®3833 是一款同步降压型 DC/DC 控制器,其能够满足高电流、低电压应用的需求,同时保持足够的通用性以适应广泛的降压型 DC/DC 应用。
它提供了降压型控制器常用的软启动、电源良好和故障保护等常用功能集。它还增加了一些宝贵的附加功能,包括远程输出检测、可编程电流限制、外部时钟同步和 EXTV抄送.它还具有高性能规格,包括 0.67% 的输出精度、高于 AM 无线电频段的开关频率 (高达 2MHz)、通过 20ns 的最小导通时间实现的高降压比,以及对线路和负载瞬态条件的快速响应时间。
审核编辑:郭婷