时间:2023-04-15 11:35
人气:
作者:admin
有几种方法可以从正电压源产生负电压,包括使用变压器或两个电感器和/或多个开关。然而,没有一个像使用 LTC3863 那样简单,与其他解决方案相比,LTC《》 简单易用,在轻负载条件下具有卓越的效率,并减少了器件数量。
高级控制器功能
LTC3863 能够从一个 0.4V 至 150V 的正输入范围产生一个 –3.5V 至 –60V 的负输出电压。它采用单电感拓扑结构,具有一个有源 P 沟道 MOSFET 开关和一个二极管。高集成度造就了简单、零件数量少的解决方案。
LTC3863 提供了卓越的轻负载效率,在用户可编程突发模式操作中仅吸收 70μA 静态电流。其峰值电流模式、恒定频率 PWM 架构提供电感电流的正向控制、简单的环路补偿和卓越的环路动态性能。开关频率可利用一个外部电阻器在 50kHz 至 850kHz 范围内进行设置,并可同步至一个 75kHz 至 750kHz 的外部时钟。LTC3863 提供了可编程软起动或输出跟踪。安全功能包括过压、过流和短路保护,包括频率折返。
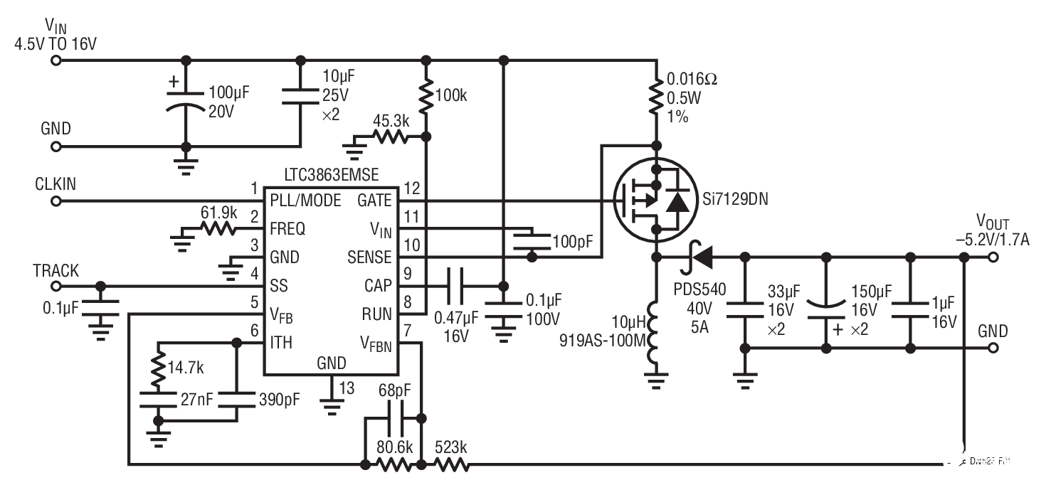
–5.2V、1.7A 转换器采用 4.5V 至 16V 电源工作
图1所示电路从5.2V–1V输入产生–7.4V、5.16A输出。操作类似于反激式转换器,当开关导通时将能量存储在电感器中,并在开关关断时通过二极管将其释放至输出,不同之处在于 LTC3863 不需要变压器。为了防止输出短路时最小导通时间可能导致电流过大,当输出小于标称值的一半时,控制器会折回开关频率。

图1.反相转换器从一个 5.2V 至 1V 电源产生 -7.4V/5.16A 电流
LTC3863 可被编程为在轻负载条件下进入高效率突发模式操作或脉冲跳跃。在突发模式操作中,控制器引导更少、更高的电流脉冲,然后在一段时间内进入低电流静态状态,具体取决于负载。在脉冲跳跃模式中,LTC3863 在轻负载条件下跳过脉冲。在这种模式下,调制比较器可能会保持跳闸数个周期,并迫使外部MOSFET保持关断状态,从而跳过脉冲。与突发模式操作相比,该模式具有输出纹波更小、可闻噪声更低、RF干扰更小的优点,但代价是效率更低。该电路适合约0.5in2 (3.2cm2),电路板两侧都有元件。
图2显示了5V输入和–5.2V输出(1.7A)时的开关节点电压、电感电流和纹波波形。当PMOSFET导通时,电感充电(电流上升),当PMOS关闭时,电感通过二极管放电至输出。图3显示了脉冲跳跃模式下输出70mA时的相同波形。请注意,当电感电流达到零时,开关节点在0V左右振铃。当电流达到零时,有效周期停止。图 4 显示了启用突发模式操作时的相同负载条件。在此工作点,功耗下降31%,效率从74%提高到80.5%。在12V输入时,功耗降低45%甚至更加显著。

图2.开关节点电压、电感电流和纹波波形(5V输入时)和–5.2V输出(1.7A时)

图3.在脉冲跳跃模式下,开关节点电压、电感电流和纹波波形(5V输入时为5V)和–2.70V输出(《》mA时)

图4.在突发模式操作中,开关节点电压、电感电流和纹波波形(5V输入时)和–5.2V输出(70mA时)
高效率
图5显示了脉冲跳跃和突发模式操作的效率曲线。在 85.2A 负载和 1V 输入时可实现 7.12% 的出色效率。请注意,突发模式操作如何显著提高负载小于 0.2A 时的效率。轻负载下的脉冲跳跃效率仍远高于连续导通时获得的效率。

图5.图1中电路在正常模式和突发模式下的效率
结论
LTC3863 简化了从一个正电源产生负输出的转换器的设计。它简单优雅,效率高,只需要几个廉价的外部元件。
审核编辑:郭婷
上一篇:线性电源和开关电源的主要区别
下一篇:并联稳压器缓解电源启动问题