时间:2023-04-17 10:25
人气:
作者:admin
负载开关是节省空间的集成式电源开关。这些开关可用来“断开”耗电量大的子系统(当处于待机模式时),或用于负载点控制以方便电源排序。智能手机得到普及之后,人们创建了负载开关;由于手机添加了更多的功能,因此它们需要更高密度的电路板,这样空间就变得不足了。集成式负载开关可解决这个问题:将电路板空间归还给设计人员,同时集成更多的功能。

图1:电源开关的常见分立实施方案
与分立电路相比,集成式负载开关的优势是什么?
如图1所示,典型的分立式解决方案包括一个P通道金属氧化物半导体场效应晶体管(MOSFET)、一个N通道MOSFET和一个上拉电阻器。虽然这对开关电源轨来说是业经验证的有效解决方案,但它具有较大的占位面积。现在我们可获得更紧凑的解决方案,如德州仪器(TI)的TPS22915等负载开关 —— 它们的占位面积不到1mm2!使用双通道TPS22968更能显著节省空间。图2展示了一位客户的实施方案与这款TI解决方案的比较。TPS22968使该客户能将它们的占位面积减少80%以上,同时集成更多的功能,如受控的压摆率和快速输出放电功能。

图2:双通道分立开关与集成式负载开关(TPS22968)的尺寸比较
为什么我需要受控的压摆率?
所有TI负载开关均具有受控的压摆率以减小浪涌电流,这也被称为“软启动”功能。通过缓缓提高其输出电容的充电速度,负载开关能防止因给负载电容器快速充电引起的电源电压“下降”。如欲获得有关减小浪涌电流的更多信息,敬请阅读应用手册:《管理浪涌电流》。

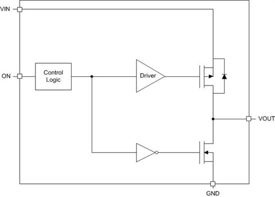
图3:TPS22908集成式负载开关的简化功能方框图。
什么是快速输出放电?
大多数负载开关都具备的快速输出放电功能可确保已断开或禁用的负载不会被浮置。如上面图3中所示,低“导通”输入可通过逆变器关断通道元件并打开放电场效应晶体管(FET)。这可创建一条从VOUT到GND的路径,确保该负载能快速返回到已知的0V“关闭”状态。
集成式负载开关的选项
集成式负载开关是节省空间的电源开关解决方案,能集成更多的功能,如快速输出放电功能、电压监测功能和反向电流保护功能。
审核编辑:郭婷