时间:2023-04-10 11:27
人气:
作者:admin
本文介绍如何降低隔离式DC-DC电源的低电流消耗水平,以及如何在空载条件下提高这些电源的性能。对当今对创新“绿色”解决方案的需求很敏感,讨论特别关注延长电池供电电子设备和不连续传输通信系统设备的电池寿命的方法。
如今,许多工业系统采用电池供电的传感器和应答器来消除昂贵的电缆安装并降低整体系统功耗。这些工业系统通常具有活动模式和待机模式。在主动模式下,传感器将数据传送到应答器(无线电调制解调器),后者将数据传输到主机系统。在待机模式下,应答器和传感器在固定或可变的时间段内进入睡眠状态。这种启动和停止操作(通常称为不连续操作模式)可最大限度地延长设备的电池寿命。
对于像浇水系统这样的应用,利用GSM无线电模块作为传感器,如果每隔几天甚至每隔几周更换一次为GSM无线电供电的电池,维护成本就会很高。由于这种系统大部分时间都处于待机或睡眠模式,因此在没有活动发生时最大限度地减少电池的功耗将大大有助于延长电池寿命。在该系统中,空载静态电流成为关键的设计考虑因素,出于安全考虑,电气隔离是设计的一个重要方面。
为了解决这些问题,设计人员必须专注于DC-DC转换器的设计,以确保其在空载条件下消耗尽可能少的电流。所有 DC-DC 转换器,即使在待机期间,也会消耗大量静态电流。例如,一个商用电源模块(RECOM® R-78A3.3-1OR)在空载条件下消耗约7mA电流。但是,通过对拓扑结构和精心设计的关注,可以实现空载电流消耗小于1mA的隔离式DC-DC转换器模块。
30倍的电流消耗差异可以转化为减少电池更换。例如,即使系统的电池是可充电的,如果使用更高的漏电流电源,也可能需要额外的充电周期。此外,经常充电的电池会更快地磨损并最终进入垃圾填埋场。同样,如果设备使用一次性电池,它们将以更高的待机电流更快地放电,并更频繁地被丢弃。
虽然有几种方法可以应对这一挑战,但本文着眼于使用脉冲频率调制(PFM)来实现器件开启和待机状态之间1700:1的比率。
系统特性
典型功耗与时间的关系如图 1 所示。此处,负载电流在工作或主动充电期间尖峰,然后在器件空闲时下降。空闲电流,IZ,必须最小化以减少电池消耗并延长电池寿命和待机时间。因此,隔离式DC-DC转换器在未连接负载时需要超低电流消耗,并且还应提供输入到输出的高隔离度。理想情况下,转换器还应提供高转换效率和小尺寸。

图1.具有不连续传输的通信设备的开机和待机状态之间的关系。
表 1 中列出的典型商用 DC-DC 转换器在无负载连接时显示 7mA 至 40mA 的输入电流,输入为 12V。这些转换器传统上采用脉宽调制(PWM)控制器。但是,PWM控制器始终具有有源振荡器,即使在没有负载的情况下也是如此,并且该振荡器不断从电池中吸收电流。
表 1.商用DC-DC转换器的特性
| 制造者 | 型 | VIN (V) |
VOUT (V) |
IOUT (A) |
IIN (IOUT = 0, mA) |
η (%) |
Isolation |
| Traco® Electronic AG | TEN 5-1210 | 12 | 3.3 | 1.2 | 20 | 77 |
![]() |
| XP Power | JCA0412S03 | 12 | 3.3 | 1.2 | 38 | 83 |
![]() |
| RECOM International Power | RW-123.3S | 12 | 3.3 | 0.7 | 21 | 65 |
![]() |
| C&D Technologies® | HL02R12S05 | 12 | 5 | 0.4 | 40 | 60 |
![]() |
| Bourns® Inc. | MX3A-12SA | 12 | 3.3 | 3.0 | 11 | 93 | |
| RECOM International Power | R-78A3.3-1 | 12 | 3.3 | 1.0 | 7 | 81 |
PFM 控制器拓扑
另一种方法是使用采用脉冲频率调制 (PFM) 控制器的 DC-DC 转换器。 PFM 控制器使用两个单触发电路,仅当负载从 DC-DC 转换器输出漏出电流时才工作。PFM 基于两个开关时间(最大导通时间和最小关断时间)和两个控制环路(一个电压调节环路和一个最大峰值电流关断时间环路)。
PFM还具有可变频率的控制脉冲。控制器中的两个单脉冲电路定义了 T上(最大导通时间)和 T关闭(最短休息时间)。The T上单次电路激活第二个单次电路,T关闭.每当电压环路的比较器检测到V外是超出规定的,T上单次电路被激活。脉冲的时间固定到最大值。如果最大峰值电流环路检测到超过电流限值,则可以缩短此脉冲时间。
PFM控制器的静态电流消耗仅限于偏置其基准电压源和误差比较器所需的电流(10s的μA)。相反,PWM控制器的内部振荡器必须连续导通,导致电流消耗为几毫安。本文介绍的实现方案通过使用PFM控制器拓扑将电流消耗保持在1V以下。
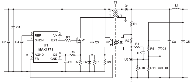
浇水系统等现场系统必须承受恶劣的环境,因此这些系统中的DC-DC转换器应进行电气隔离。变压器提供隔离,但挑战在于在不破坏隔离的情况下将基准电压源从次级侧反馈到初级侧。最常见的方法是使用辅助绕组或光耦合器来解决问题。
电源拓扑是一种降压方法;应用使用的电池组的标称电压为12V,而系统中的内部电子电路的工作电压为标称值为3.6V。图 2 显示了 DC-DC 开关稳压器的原理图,表 2 中提供了带有元件值的物料清单。当控制环路调节电压时,光耦合器需要恒定电流通过变压器初级侧的LED。电流的下限由光耦合器的CTR在低偏置电流下(63mA时为10%,22mA时为1%)和响应时间的缩短(2mA时为20μs,6mA时为6.5μs)固定。

图2.隔离式 PFM 反激式 DC-DC 转换器原理图
表 2.PFM 反激式 DC-DC 转换器的组件物料清单
| 参考 | 值 | 描述 | 制造者 |
| C2 | 470µF 25V | CEL 470µF, 25V, +105°C, 10mm x 10mm SMD | UUD1E471MNL1GS (Nichicon®) |
| C10 | 180pF | CS 180p C COG, 50V 0603/1 | GRM39 COG 181 J 50 PT (Murata®) |
| C1, C4, C7 | 100nF 16V | #CSMD 100nF K X7R 16V 0603/1 | GRM39X7R104K16PT (Murata) |
| C5, C8 | 100µF 16V 0.1Ω | CEL TAN 100µF ±20% E 16V 0.1Ω | T495D107K016ATE100 (Kemet®) |
| C6 | 100pF | CS 100p C COG 50V 0603/1 | GRM39 COG 101 J 50 PT (Murata) |
| C3 | 1nF 50V | #CS 1n M X7R 50V 0603/1 | GRM39 COG 271 J 50 PT (Murata) |
| C9 | 150pF | CS 150p C COG 50V 0603/1 | GRM39 COG 151 J 50 PT (Mutata) |
| D1 | MBRS230LT3G | D Schottky 2A, 30V SMB | MBRS230LT3G (ON Semiconductor®) |
| D2 | MBRA160T3G | D Schottky 1A, 60V SMA | MBRA160T3G (ON Semiconductor) |
| L1 | 22µH 1.2A 0.19Ω | L SMD 22µH, 1.2A, 0.19Ω | SRR0604-220ML (Bourns®) |
| M1 | IRFR120 | Q IRFR120 DPAK 8.4A, 100V, 0.270Ω, nMOS | IRFR120 (Int. Rectifier) |
| R1, R6 | 680Ω | RS 680R J 1/16W 0603/1 | RK73B 1J T TD 680 J (KOA Speer®) |
| R9, R2 | 100kΩ | #RS 100K F 1/16W 0603/1 | RK73H 1J T TD 1003 F (KOA Speer) |
| R3 | 10Ω | #RS 10R J 1/16W 0603/1 | RK73B 1J T TD 100 J (KOA Speer) |
| R4 | 4.7kΩ | #RS 4K7 J 1/16W 0603/1 | RK73H 1J T TD 4701 J (KOA Speer) |
| R5 | 390kΩ | #RS 390K F 1/16W 0603/1 | RK73H 1J T TD 3903 F (KOA Speer) |
| R7 | 0.047Ω | RS R047 J 1206 /1 | SR73 2B T TD R047 J (KOA Speer) |
| R10 | 270kΩ | RS 270K F 0603 /1 | RK73H 1J T TD 2703 F (KOA Speer) |
| R11 | 820kΩ | RS 820K F 0603 /1 | RK73H 1J T TD 8203 F (KOA Speer) |
| R8 | 100Ω | #R SMD 100R-J 1206/1 | RK73B 2B T TD 101 J (KOA Speer) |
| T1 | EP10 3F3 | T SMD EP10 3F3 NUCTOR | CSHS-EP10-1S-8P-T (Ferroxcube®-Nuctor) |
| U1 | MAX1771 | DC-DC controller | Maxim Integrated |
| U2 | TLV431A | U TLV431A V.REF 1.25V SOT23-5 | TLV431ACDBVR (Texas Instruments™) |
| U3 | SFH6106-2 | #U SFH6106-2 OPTO 63-125%, 5.3kV SMD-4 | SFH6106-2 (Vishay®) |
输出电压分压器(由电阻R5和R11形成)的电流消耗固定为7μA。因此,基准输入所需的0.5μA电流加上其热偏差不会显著影响输出电压。此外,由于输入电容低,分压器输出端测得的电压不会受到相关延迟的影响。后一个事实排除了使用容性分压器来降低精密基准输入电容的需要。在光耦合器中,光电晶体管消耗60μA (|我FB|< 60nA),这意味着流过LED的电流小于230μA (CTR ~26%)。
掌控一切
为了实现PFM控制器,可以使用MAX1771 BiCMOS升压开关模式电源控制器(U1)提供必要的时序。MAX1771比以前的脉冲跳跃控制方案有所改进:由于开关频率为300kHz,所需电感尺寸更小;限流PFM控制方案在很宽的负载电流范围内实现了90%的效率;最大电源电流仅为 110μA。除这些优点外,MAX1771在非隔离应用中的主要特性还包括:90%的效率,负载电流范围为30mA至2A;高达24W的输出功率;输入电压范围为 2V 至 16.5V。
电压控制回路的电阻被选择为具有尽可能高的值。该决定代表了电流消耗和环路稳定性之间的权衡。因此,通过分压器的电流小于7μA。由于滤波电容不理想,因此必须将电容漏电流添加到该电流中。在该设计中,C5和C8中的滤波电容漏电流小于20μA。如果需要更低的漏电流,这些电容可以升级为具有以下特性的陶瓷电容器:100μF、6.3V、X5R 和 1206 尺寸 (Kemet C1206C107M9PAC)。使用陶瓷电容器可将电容器泄漏减少到几微安。但请注意,陶瓷电容器的成本约为钽电容器的3倍,这种差异会增加系统成本。
图3显示了PFM DC-DC转换器原型,其静态电流仅为0.24mA。该板的尺寸小于 50mm x 30mm,可在 3V 至 6V (标称值为 10V) 的输入电压范围内提供 15.12W 的功率,工作在 300kHz 的开关频率。该转换器可提供 1A 的最大恒定输出电流,同时提供 3.6V 的稳压输出。采用具有电流和电压反馈控制的反激式拓扑(降压),转换器输出与输入电气隔离。

图 3.用于无线应用的 DC-DC PFM 转换器原型的俯视图。
该原型可用于在非连续传输模式下运行的各种无线应用。模块的电流消耗峰值为3A,最大平均电流为1A。为了降低电流峰值并避免它们在无线电性能中产生的问题,使用了参考文献2和3中描述的技术。此外,一些基本准则建议设计人员应使用具有低串联电阻的高值电容器。
合格设计性能
为了验证电源的性能,测量以下参数:输入电压,V在;输入电流,I在;标称输出电压,V外;负载电流消耗,I外;以及电源的效率。表3和表4显示了测量结果,包括共模输入滤波器的损耗和保护电路的损耗。同样重要的是要记住,处理低功率水平的电源不如处理较高负载的电源高效。高负载电源通常是同步的,这有助于降低有源器件中的损耗。
表 3.不同输入电压下空载状态下的电流消耗
|
VIN (V) |
IIN (mA) |
VOUT (V) |
IOUT (A) |
| 10.0 | 0.244 | 3.615 | 0 |
| 12.0 | 0.239 | 3.615 | 0 |
| 15.0 | 0.227 | 3.615 | 0 |
采用PFM控制方案的电源的电流消耗已降至0.24mA。但是,由于选择了组件值,控制回路在某些负载条件下可能会振荡。为了防止自振荡,设计人员必须考虑生产环境中组件的各种公差。因此,必须谨慎选择环路中使用的电阻和电容值。
表 4 提供了电源在各种负载条件下的输入和输出参数值。在正常条件下和标称负载范围内达到最佳效率。
表 4.不同负载的标称电压下的效率
|
VIN (V) |
IIN (mA) |
VOUT (V) |
IOUT (A) |
Efficiency (%) |
| 12.0 | 0.24 | 3.615 | 0 | 0 |
| 12.0 | 61 | 3.615 | 0.14 | 69.14 |
| 12.0 | 83 | 3.615 | 0.2 | 72.59 |
| 12.0 | 121 | 3.615 | 0.3 | 74.69 |
| 12.0 | 160 | 3.615 | 0.4 | 75.31 |
| 12.0 | 200 | 3.615 | 0.5 | 75.31 |
| 12.0 | 240 | 3.615 | 0.6 | 75.31 |
| 12.0 | 281 | 3.615 | 0.7 | 75.04 |
| 12.0 | 323 | 3.615 | 0.8 | 74.61 |
| 12.0 | 367 | 3.615 | 0.9 | 73.88 |
| 12.0 | 411 | 3.615 | 1.0 | 73.30 |
DC-DC 转换器在空载时的效率表示为零(图 4),因为无线设备在待机模式下消耗的电流低于 3μA,并参考 6.140V 输出侧。与空载条件下电源输入电流消耗的0.24mA相比,该电流可以忽略不计。

图4.输入标称电压 (12V) 下不同负载条件下的电源效率。

图 5a.无负载时的输出电压和控制电压(10ms/格、CH1 1V/格和 CH2 5V/格)。

图 5b.0.1A 负载的输出电压和控制电压(20ms/格、CH1 1V/格和 CH2 5V/格)。

图 5c.0.5A 负载的输出电压和控制电压(20ms/格、CH1 1V/格和 CH2 5V/格)。
图5a、b、c和d中的波形显示了各种负载的输出电压和控制电压;随着负载的增加,开关器件栅极处的控制脉冲变得更加频繁。转换器原型显示了空载、100mA、500mA 和 1A 电流负载下的信号。示波器轨迹以图形方式说明了PFM控制方案的操作。下部示波器跟踪按 5 倍缩放,使其更明显。X 轴表示时间,Y 轴表示电压。

图 5d.1A 负载的输出电压和控制电压(20ms/格、CH1 1V/格和 CH2 5V/格)。
总结
最初的行业调查表明,用于空载条件下低电流消耗电源的最佳商用隔离式DC-DC转换器通常具有约20mA的最小电流消耗。然而,设计人员可以毫不费力地使用 PFM 方案来实现低 IQ,具有市场上最低电流消耗的隔离电源。本文介绍的电源的空载电流消耗仅为0.24mA。
s审核编辑:郭婷
上一篇:了解基准电压源:简单吸电流