时间:2023-04-10 11:41
人气:
作者:admin
高压电源和电容器充电器在许多应用中很容易找到,包括专业闪光灯、安全控制系统、脉冲雷达系统、卫星通信系统和爆炸物雷管。LT3751 使设计人员能够满足这些应用的苛刻要求,包括高可靠性、相对较低的成本、安全操作、最小的电路板空间和高性能。
LT®3751 是一款通用反激式控制器,可用作一个稳压器或一个电容器充电器。LT3751 在介于连续导通模式和非连续导通模式之间的边界模式下工作。边界模式操作允许使用相对较小的变压器,并总体上减小PCB尺寸。边界模式还减少了使用电压模式或PWM技术可能引起的大信号稳定性问题。通过新的双重叠调制技术实现调节,该技术同时使用峰值初级电流调制和占空比调制,从而大大降低可闻变压器噪声。
LT3751 具有许多安全性和可靠性功能,包括两组欠压闭锁 (UVLO)、两组过压闭锁 (OVLO)、空载操作、过热闭锁 (OTLO)、所有高压引脚上的内部齐纳箝位,以及一个可选的 5.6V 或 10.5V 内部栅极驱动器电压箝位 (无需外部组件)。LT3751 还增加了一个启动 / 短路保护电路,以防止变压器或外部 FET 损坏。当用作稳压器时,LT3751 的反馈环路在内部进行补偿以确保稳定性。LT3751 采用两种封装,即一个 20 引脚裸露焊盘 QFN 或一个 20 引脚裸露焊盘 TSSOP。
具有内部箝位的新型栅极驱动器无需外部元件
使用栅极驱动器时有四个主要问题:输出电流驱动能力、峰值输出电压、功耗和传播延迟。LT3751 配备了一个 1.5A 推挽式主驱动器,足以驱动 +80nC 栅极。LT3751 还集成了一个仅供 0.5A PMOS 上拉的辅助驱动器,并与主驱动器并联用于 8V 及以下的 VCC 电压。此 PMOS 驱动器允许轨到轨操作。高于8V时,必须通过将漏极连接至VCC来停用PMOS驱动器。
大多数分立式 FET 的 VGS 限值为 20V。将FET驱动到高于20V可能会导致内部栅极氧化物短路,从而导致永久性损坏。为了缓解这一问题,LT3751 具有一个内部可选 5.6V 或 10.5V 栅极驱动器箝位。无需外部元件,甚至不需要电容器。只需将 CLAMP 引脚接地即可实现 10.5V 工作电压,或连接至 VCC 即可实现 5.6V 工作电压。图1显示了栅极驱动器箝位在10.5V,VCC电压为24V。

图1.典型应用中的栅极驱动器波形。
内部钳位不仅可以保护FET免受损坏,还可以减少注入栅极的能量。这提高了整体效率并降低了栅极驱动器电路的功耗。栅极驱动器过冲非常小,如图1所示。将外部 FET 放置在更靠近 LT3751 HVGATE 引脚的位置可减小过冲。
高压、隔离式电容充电器,输入范围为10V至24V
LT3751 可配置为一款完全隔离的独立电容器充电器,它采用一个新的差分不连续导通模式 (DCM) 比较器 (用于检测边界模式条件)和一个新的差分输出电压 (Vout) 比较器。DCM比较器和V的差分操作外比较器允许 LT3751 采用高于 400V 的高电压输入电源准确运作。同样,LT3751 的 DCM 比较器和 V外比较器可采用低至 4.75V 的输入电源工作。这可容纳无与伦比的电源范围。
图2所示为一个由10V至24V输入电源驱动的高压电容充电器。只需 3751 个电阻器即可将 LT50 用作电容器充电器。输出电压跳变点可通过调节R450在9V至<>V范围内连续调节:


图2.隔离式高压电容充电器,输入范围为10V至24V。
一旦达到编程的输出电压跳变点 (V外出(行程)) 已到达。通过切换 CHARGE 引脚重复充电周期。输出电容器中的最大充电/放电速率受变压器温升的限制。在没有气流的情况下将图2中的变压器表面温度限制在65°C,要求平均输出功率为≤40W,由下式给出:

其中 Vout(行程)是输出跳闸电压,V脉动是输出节点上的纹波电压,频率是充电/放电频率。有两种技术用于增加可用输出功率:增加变压器上的气流,或增加变压器本身的尺寸。图3显示了在不到100ms的时间内充电至400V的100μF输出电容的充电波形和平均输入电流(R9= 976Ω).

图3.隔离式高压电容充电器充电波形。
对于高于450V的输出电压,必须将图2中的变压器更换为具有更高初级电感和更高匝数比的变压器。请查阅LT3751的产品手册,了解正确的变压器设计程序。
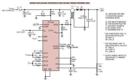
高压稳压电源,输入电压:10V 至 24V
LT3751 还可用于将一个低电压电源转换为一个高得多的电压。将一个电阻分压器从输出节点置于 FB 引脚和地,可使 LT3751 充当一个稳压器。图4所示为一个400V稳压电源,工作在10V至24V输入电源范围。

图4.10V 至 24V 输入、400V 稳压电源。
LT3751 采用一种稳压控制方案,该方案可大幅降低变压器以及输入和输出陶瓷大容量电容器中的可闻噪声。这是通过使用一个内部26kHz时钟来同步初级绕组开关周期来实现的。在该时钟周期内,LT3751 负责调制峰值初级电流和开关周期数。图5a和5b分别显示了重载和轻载波形,而图5c显示了图4中应用的大部分工作范围内的效率。

图5.高压稳压器性能。
时钟在每个周期强制至少一个开关周期,这会在空载条件下对输出电容过度充电。LT3751 可处理空载情况并防止对输出节点过度充电。图 6 示出了 LT3751 在一个空载条件下的保护作用。

图6.LT3751 可在一种空载条件下保护输出。
电阻器可以添加到RV中外和 RBG 以添加第二层保护,或者可以省略它们以通过绑定 RV 来减少组件数量外和 RBG 接地。V 的行程级别外比较器通常设置为比标称调节电压高20%。如果电阻分压器失效,则V外比较器将在输出攀升至高于标称值20%时禁用开关。
请注意,LT3751 的 FB 引脚也可用作电容器充电器。LT3751 作为一个电容器充电器运作,直到 FB 引脚达到 1.225V,之后 LT3751 作为一个稳压器运作。这样可以使电容器保持充满电状态,直到应用需要使用其能量。输出电阻分压器形成从输出电容到地的漏电路径。当输出电压下降时,LT3751 反馈电路将通过小的低电流突发充电保持电容器的充电状态,如图 6 所示。
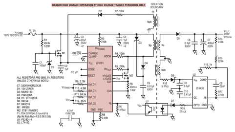
高输入电源电压、隔离式电容充电器
如上所述,LT3751差分DCM和V外比较器允许该器件在非常高的输入电源电压下精确工作。离线式电容充电器(如图7所示)可在100V至400V的直流输入电压下工作。变压器提供从输入电源到输出节点的电流隔离,无需额外的磁性元件。

图7.一个100V至400V输入,500V输出,隔离电容充电器。
输入电压大于 80V 时,需要在 DCM 和 V 上使用电阻分压器外比较器(仅限充电器模式)。V的精度外通过增加电流I提高跳闸阈值Q通过 R10和 R11;但是,R 的比率6/R7应与 R 紧密匹配10/R11公差接近0.1%。一个技巧是使用电阻阵列来产生所需的比率。实现0.1%的比率精度并不困难,与使用单独的0.1%表面贴装电阻器相比,可以降低总成本。注意,各个电阻的绝对值并不重要,只有R的比值6/R7和 R10/R11.DCM比较器不太重要,可以容忍大于1%的电阻变化。
100V 至 400VDC 输入电容充电器的总电压为外出(行程)使用6.0%电阻分压器时,在整个工作范围内精度优于1%。图 8 显示了 V 的典型性能外出(行程)以及图7所示电路的充电时间。

图8.隔离式电容充电器 V外出(行程)以及相对于输入电压的充电时间。
高输入电源电压、非隔离电容充电器/稳压器
LT3751 的 FB 引脚还可配置为从一个高输入电源电压对电容器进行充电。只需将电阻分压器从输出节点连接到FB引脚即可。R上的电阻分压器VTRANS和 R直流电机引脚可以承受 5% 的电阻,并且所有 RV(输出)和 RBG移除引脚电阻器。这降低了所需元件的数量和公差,减少了电路板空间和整体设计成本。利用输出电压电阻分压器,图9中的电路也是一款功能齐全的高效稳压器,负载和线路调整率优于1%。图9所示电路的效率和线路调整率分别如图10a和图10b所示。

图9.100V至400V输入,400V输出,电容充电器和稳压器。

图 10.高压输入和输出稳压器性能。
或者,可以从V连接电阻外到 OVLO1 引脚或 OVLO2 引脚。这模仿了 V外比较器,一旦达到目标电压就停止充电。FB 引脚接地。必须切换 CHARGE 引脚以启动另一个充电序列,因此 LT3751 仅用作电容器充电器。电阻器 R12图9和电阻R省略11与 V 并列外直接到 OVLO1 或 OVLO2。R11使用以下公式计算:

请注意,当目标电压V超出时,OVLO1或OVLO2将导致FAULT引脚指示故障外出(行程),已到达。
带隔离的高压输入/输出稳压器
使用从输出节点到FB引脚的电阻分压器可实现稳压,但不提供电流隔离。在图11所示电路中的变压器中增加了两个辅助绕组,以驱动反馈电阻分压器上的FB引脚、LT3751控制器和光耦合器。辅助绕组提供所需的电流隔离边界,同时保持从输出节点到 LT3751 FB 引脚的隔离反馈路径。图12和图13显示了稳压器的性能。

图 11.完全隔离的高输出电压稳压器。
完全隔离的高压输入/输出稳压器可产生超过 90% 的效率。如图13b所示,负载调整率非常出色,这主要是由于光耦合器电路增加了增益。

图 12.开关波形。

图 13.完全隔离的高压稳压器性能。
结论
LT4 能够在 75.400V 至高于 3751V 的任何输入电源电压范围内运行,以及丰富的安全功能,使得 LT3751 成为高电压电容器充电器或高电压稳压电源的绝佳选择。事实上,LT3751 是目前唯一一款能够在极高的输入电压条件下准确运作的边界模式电容器充电器控制器。LT3751 通过集成许多功能(由于成本和电路板空间)简化了设计,否则这些功能将无法实现。尽管此处显示了几种设计,但 LT<> 包含的功能比我们在一篇文章中展示的要多得多。我们建议查阅数据表或致电凌力尔特应用工程部门,以更深入地了解所有可用功能。
审核编辑:郭婷
下一篇:可提供完整的APD偏置解决方案