时间:2023-04-10 11:45
人气:
作者:admin
限制光纤通信系统中功能的首要因素是可用空间。具有高度特征集成度的紧凑型APD(雪崩光电二极管)偏置解决方案是在系统尺寸和性能方面开辟新天地的关键。LT3571 采用纤巧型 3mm × 3mm QFN 封装提供了这种解决方案。
LT3571 将一个电流模式升压型 DC/DC 转换器和一个高端固定压降 APD 电流监视器与一个集成的 75V 电源开关和肖特基二极管相结合。传统电压环路和独特的电流环路相结合,使客户能够在任何给定偏置电压下设置精确的APD电流限值。集成的高压侧电流监视器提供与负载电流成比例的 8% 精度电流,因此可以通过 CTRL 引脚调节 APD 偏置电压。这种功能丰富的器件可以生产单级升压转换器,以在仅60mm内偏置高压APD2.
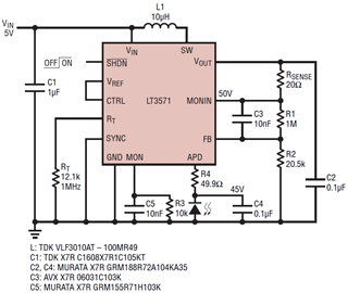
低噪声APD偏置电源
APD的增益取决于偏置电压,因此偏置电源必须将开关稳压器和其他来源的噪声污染降至最低。图 1 示出了 LT3571 配置为为一个具有 45.2mA 负载电流能力的 5V APD 产生一个超低噪声电源。MONIN电压由内部基准电压源和由R1和R2组成的电阻分压器调节。电阻器 R意义选择此选项可将 APD 电流限值设置为 200mV/1.2R意义– 0.2毫安

图1.低噪声APD偏置电源
CTRL引脚可以覆盖内部基准,从而可以动态优化APD偏置,从而最大限度地提高接收器性能。
当 CTRL 引脚连接到高于 1V 的电源时,输出电压通过 1V 反馈进行调节。当驱动到1V以下时,反馈和输出电压也相应跟随。
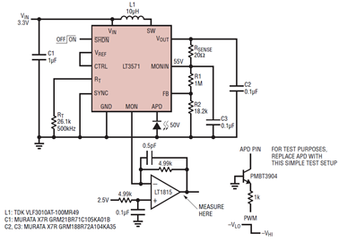
APD 引脚是电流监视器的输出,它为 APD 负载提供固定在 MONIN 引脚下方 5V 的电压。LT3571 包括一个具有 200 倍衰减的精准电流镜。MON引脚上的比例电流输出信号可用于准确指示APD信号强度。APD引脚电压的电压变化在整个输入电流范围和整个温度范围内仅为±2mV。图<>显示了此拓扑的评估板。

图2.LT3571 评估板
该拓扑结构使用多个滤波电容来实现超低噪声性能。V处的电容器外引脚和APD引脚上的0.1μF电容可抑制开关噪声。MONIN和FB引脚上的10nF前馈电容滤除高频内部基准和误差放大器噪声。图3显示测得的开关噪声小于500μVP–P负载电流为 1mA 时。这种极低的噪声偏置电压为APD提供了更高的灵敏度和动态范围。

图3.APD 引脚上的交流耦合噪声纹波
快速 APD 电流监控器瞬态响应
现代通信系统的设计工作越来越关注10Gbits/s GPON系统,这些系统要求APD电流监视器的瞬态响应小于100ns,以实现二十倍频数级的输入电流阶跃。为了满足这一具有挑战性的要求,许多设计人员依靠简单的分立式电流镜拓扑来降低信号路径上的寄生电容,从而牺牲监视器精度和电路板空间。相比之下,LT3571 的 APD 电流监视器经过精心设计,不仅能够提供固定压降和高准确度,而且还提供所需的快速瞬态响应。
图4所示为快速响应电流瞬变的紧凑型电路。与图1所示的超低噪声拓扑不同,APD引脚上的滤波电容移至MONIN引脚。C2、C3 和 R意义形成一个π滤波器,将APD电流监视器与高频开关噪声隔离开来。MON引脚上的电容也被移除,以减少测量路径上的瞬态延迟。

图4.具有超快电流监控瞬态速度的APD偏置电源
瞬态速度的测量方法与凌力尔特设计说明 447“适用于 10GBit/s GPON 系统的完整紧凑型 APD 偏置解决方案”中所述的技术相同。图5和图6分别显示了测量的输入信号下降瞬态响应和输入信号上升瞬态响应,其中输入电流电平为10μA和1mA。请注意,测量中存在反转和直流偏移。测量显示瞬态响应时间小于100ns,完全符合10Gbits/s GPON系统的严格速度要求。

图6.输入信号上升沿的瞬态响应 (10μA 至 1mA)
APD 偏置电压温度补偿
通常,APD反向偏置电压设计为补偿性正温度系数。这可以通过 LT3571 的 CTRL 引脚轻松实现,这是一种比典型的微处理器控制方法更简单、成本更低的解决方案。
最简单的方案使用V的电阻分压器裁判引脚连接到 CTRL 引脚,其中分压器中的顶部电阻是 NTC(负温度系数)电阻。这种方法虽然简单,但受到NTC电阻的非线性温度系数的影响。更精确的方法使用晶体管网络,如图7所示。CTRL引脚电压的PTC(正温度系数)由Q1和V的发射极跟随器实现是Q2的乘数。

图7.温度补偿 APD 电源
若:

和

则 CTRL 引脚电压为

跟

给定 V外在房间和 dV外/DT,R1/R2 和 R8/R7 可以计算如下

选择电阻R5–R9以使I(Q1) = I(Q2) ≈10μA,并且

使用LTspice进行仿真总是提供一个良好的起点。图7所示电路设计为V电压APD= 50V (V外= 55V)在房间和dVAPD/dT = 100mV/°C (dV外/dT = 100mV/°C)。测得的温度响应如图8所示,非常接近设计目标。

图8.图7所示电路的温度响应
结论
LT®3571 是一款高度集成、紧凑的解决方案,用于 APD 偏置电源设计。它提供了有用的功能集和灵活性,可满足各种具有挑战性的要求,例如低噪声、快速瞬态响应速度和温度补偿。凭借高集成度和卓越的性能,LT3571 是 APD 偏置电源设计的自然选择。
审核编辑:郭婷